岩棉板保温系统(涂料饰面)施工工艺一.适用范围:1、适用于在我国不同气候区域有保温节能要求的钢筋混凝土、混凝土空心砌块、烧结普砖、...
第一章工程概况第1节工程简述工程名称:广州银行大厦室外广场饰面及景观园林工程工程地点:广州市天河区珠江东路B2-7地块广州银行大厦本项...
外墙抹灰涂料饰面双层网格布系统施工方法1前言蒸压加气混凝土砌块与传统烧结砖及水泥砖隔墙相比具有施工快捷、质轻、隔热保温、吸声隔音、...
*********工程B座外墙饰面施工方案编制人:审核人:审批人:编制日期:2007年10月18日1B座外墙饰面施工方案目录1工程概况.................
第1页共6页编号:时间:2021年x月x日书山有路勤为径,学海无涯苦作舟页码:第1页共6页饰面板(砖)工程9-22室外贴面砖施工工艺标准1范围本...
饰面板安装工程检验批质量验收记录表(Ⅰ)Q/CSG表5.17.1编号:单位(子单位)工程名称分部(子分部)工程名称分项工程名称验收部位施工单...
2016全新精品资料-全新公文范文-全程指导写作–独家原创1/6墙面墙毯饰面施工技术、工艺及验收标准墙面墙毯饰面施工技术、工艺及验收标准提...
第1页共49页编号:时间:2021年x月x日书山有路勤为径,学海无涯苦作舟页码:第1页共49页目录第一章编制说明.................................
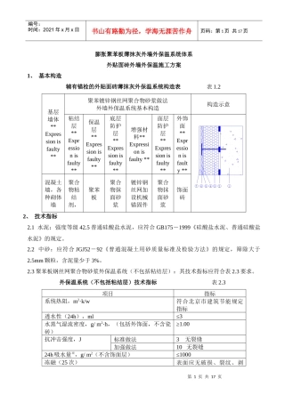
第1页共17页编号:时间:2021年x月x日书山有路勤为径,学海无涯苦作舟页码:第1页共17页膨胀聚苯板薄抹灰外墙外保温系统体系外贴面砖外墙外...
济南恒大帝景住宅小区首期工程外墙施工方案济南四建(集团)有限责任公司第四工程项目公司二O一三年十月第1页共33页编号:时间:2021年x月...
第1页共29页编号:时间:2021年x月x日书山有路勤为径,学海无涯苦作舟页码:第1页共29页外墙外保温、外墙饰面工程施工方案一、工程概况1工...
北京振利建筑工程有限责任公司正直花园1#2#楼项目喷涂硬泡聚氨酯面砖及涂料饰面外墙外保温施工方案编制审核北京振利建筑工程有限责任公司批...
济南恒大帝景住宅小区首期工程外墙施工方案济南四建(集团)有限责任公司第四工程项目公司二O一三年十月目录一、编制依据...................
抹灰、饰面施工平安技术交底1.在楼层进展施工时楼面上堆置的材料如砂、石灰膏、水泥、饰面材料等其重量不得超过露面设计的荷重并分散堆放。...
平安技术交底卡施工:编:工程名称作业工程工程部位作业人数作业班组作业日平安技术交底主要内容:1在楼层进展施工时楼面上堆置的材料如砂...
外墙外保温、外墙饰面工程施工方案一、工程概况1工程概况1.1工程名称:****外墙外保温及外墙外饰面工程1.2建设地点:******1.3建筑面积:总...
西安万科项目XPS板外墙外保温面砖饰面体系施工方案编制审核审批陕西新型建筑材料有限公司2009年5月13日目录一、编制依据.....................
正直花园1#2#楼项目喷涂硬泡聚氨酯面砖及涂料饰面外墙外保温施工方案编制审核批准北京振利建筑工程有限责任公司2014年04月18日目录目录.......
目录第一章编制说明................................................2第二章工程概况................................................3...
膨胀聚苯板薄抹灰外墙外保温系统体系外贴面砖外墙外保温施工方案1、基本构造辅有锚栓的外贴面砖薄抹灰外保温系统构造表表1.2基层墙体**Expr...

