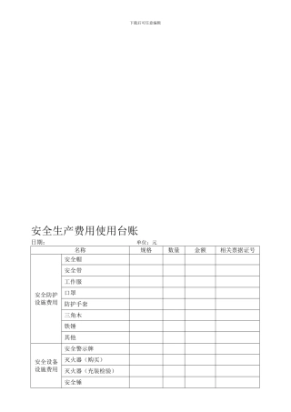
下载后可任意编辑安全生产费用使用台账日期: 单位:元名称规格数量金额相关票据证号安全防护 设施费用安全帽安全带工作服口罩防护手套三...
下载后可任意编辑事故调查报告表 事故名称事故日期:事故地点:调查时间:事故编号:事件描述(包括损害/财产损失/环境污染):种类(打 ...
安全生产管理台账下载后可任意编辑 年度企业名称: 下载后可任意编辑安全生产管理台账目录安全生产管理台账序 号台 账 种 类序 号台...
安全生产台账资料下载后可任意编辑公司简介下载后可任意编辑目 录1.安全生产责任制12.班组长和工人的安全生产职责83.安全生产监督检查管理...
下载后可任意编辑安全生产目标考核台账考核人: 考核时间:2024.12.31被考核部门考核情况轻伤事故(人)重伤事故(人)死亡事故(人)经济...
下载后可任意编辑安全生产检查及隐患整改台账组织部门安全检查类别被检查部门检查负责人参加人员检查时间整改期限整改通知书编号检查(事故...
1 目的为进一步加强安全管理基础工作,促进企业安全台帐的标准化、法律规范化,特制定本规定。2 范围2 本制度适用于公司各类台账的建立...
下载后可任意编辑目的与范围1.1 根据 XX 安全生产标准化管理工作的要求,为进一步加强公司安全管理基础工作,促进企业安全台帐的标准化...
下载后可任意编辑1 目的与范围1.1 根据 XX 安全生产标准化管理工作的要求,为进一步加强公司安全管理基础工作,促进企业安全台帐的标准...
下载后可任意编辑目 录 安全生产资料 内容 序列内容1 安全生产目标责任书2安全生产组织机构与职责3 安全生产投入4 法律法规与安全管...
下载后可任意编辑目 录 安全生产资料 内容 序列内容1 安全生产目标责任书2安全生产组织机构与职责3 安全生产投入4 法律法规与安全管...
下载后可任意编辑档 号 档案馆号 安全生产事故隐患排查治理台账建档单位:乌兰集团温家塔煤矿技术科档案管理:乌兰集团温家塔煤矿技术科...
— 1 —下载后可任意编辑安全生产“一个台账 四个清单”制度第一条 为仔细贯彻落实《中华人民共和国安全生产法》、《地方党政领导干部...
下载后可任意编辑关于制定 2024 年度安全生产目标的决定为了贯彻执行“安全第一,预防为主,综合治理”的方针,落实安全生产主体责任,杜...
下载后可任意编辑附表一: 安措费使用计划表(一)文明施工与环境保护项目名称:类别分类名称施工现场应达到的具体要求计划使用时间计划措...
市政工程项目台账一、工程概况= 二、参建单位1、施工单位:2、监理单位:3、设计单位:4、监督单位:5、建设单位:6、财政部门:三、相关...
入库情况出库情况入库日期入库时间数量单位容器材质及容量容器个数废物存放位^置废物运送部门经办人(签字)废物贮存部门经办人(签字入库...
下载后可任意编辑安全教育与培训台帐1下载后可任意编辑安全生产教育和培训有关要求根据国家安监总局第 3 号令《生产经营单位安全培训规定...
下载后可任意编辑目 录一安全生产管理制度1、施工组织设计编审、执行制度2、安全技术措施计划(执行)制度3、安全技术交底制度4、井架、外...
下载后可任意编辑安全生产管理台账台账种类: 安全培训教育 单位名称: 昌邑市龙保汽车修理中心 培训学习记录下载后可任意编辑关于安全生...

