精品文档---下载后可任意编辑A 股主板与中小企业板抑价率的实证讨论的开题报告一、讨论背景与意义随着我国资本市场的不断进展,股票市场已...
精品文档---下载后可任意编辑基于 WINCE5.0 的 PC/104 主板设计的开题报告一、选题背景随着工业自动化程度的日益提高,PC/104 主板已...
资料主板维修思路首先主板的维修原则是先简后繁,先软后硬,先局部后具体到某元器件。一.常用的维修方法:1.询问法:询问用户主板在出现故...
不 同 主 板 BIOS选 择 U 盘 启 动 的 设 置 方 法 当 电 脑 无 法 从 硬 盘 与 光 驱 启 动 的 时 候 (...
不同主板 BIOS 设置从 U 盘启动的方法 当电脑无法从硬盘与光驱启动的时候(系统故障无法启动,光驱不能用甚至没有光驱),我们就可以...
1 三招教你辨别主板U SB3.0 接口 现在,越来越多的厂商开始重视USB3.0,主要在于它确实出奇的“快”。随着硬件设备的不断发展进步,目...
首 先 , 我 们 来 看 一下第一个菜单 Main 中的内容: 这个菜单中,实际上没有什么特别重要的资料,第一项是调节系统时间,第二...
智能主板 3.0 使用指南 目录 目录..................................................................................................
新三板与主板、创业板的简要对比项目“新三板”《中华人民共和国公司法》《中华人民共和国证券法》《非上市公众公司监督管理办法》理办法》...
下载后可任意编辑计算机主板的组成详解 方法/步骤 1. 1计算机主板,又叫主机板,它安装在机箱内,是计算机最基本的也是最重要的部件之一...
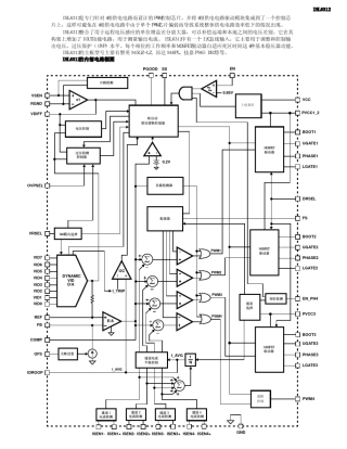
iSL6312主板CPU供电控制芯片
INTEL 主板AHCI 和RAID 安装方法 ——针对 ICH7、ICH8、ICH9 南桥,以 G33 为例 准备工作: 1、 什么主板搭配 ICH7、8、9 南...
HyperLynx仿真软件在一块主板设计中的应用
H61BIOS设置详解 微星H61 主板的BIOS 虽然没有图形也是UEFI BIOS。UEFI BIOS 可以做成图形的,也可以做成纯文字的。UEFI 与传统 BI...
常用服务器DELL 主板BIOS 详解 BIOS 作为硬件与操作系统沟通的桥梁,通过它可设定系统操作模式及硬件相关的参数。系统开机时,BIOS 会...
CPU 主板内存怎样搭配才合理!? 什么是前端总线?不是超频的方法之一,也不是用来超频的。 我们知道,电脑有许多配件,配件不同,速度...
1.内存和CPU 的有关数据 在正式讨论问题之前,我们首先要把内存的核心频率、时钟频率和数据频率之间的关系搞清楚,而且应该特别熟悉。这是...
前言:相对于平台的更新速度,主板架构的升级换代步伐明显慢得多。我们现在熟悉的ATX架构服役至今已经整整八年时间了,新一代的DIYer甚至没...
B85PRO_Gamer主板说明书
成功让AMD 芯组的主板在W IN7 下开启AHCI 过程(三种办法) 在比较新的主板里,磁盘选项除了IDE和RAID外,多了一个叫AHCI的选项。而 ...

