坚定信念做一名合格党员 大家上、下午好,我今天演讲的题目是坚定信念,做一名合格党员。 一名合格的共产党员干部需具备多方面的素养,其...
下载后可任意编辑2024 年导游工作总结:做一名合格的导游随旅游活动的进展而进展。导游服务是一种高智能、高技能的服务工作,它贯穿于旅游...
附录6 特种设备《安全检验合格》标志及《客 运索道安全检验合格证》的编号与张挂规则 一、本规则规定了特种设备《安全检验合格》标志及...
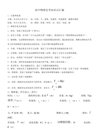
高中物理会考知识点汇编 1、矢量和标量 矢量:有方向又有大小。 如:位移、力、速度、加速度、电场强度、磁感应强度 标量:有大小无方...
人教版高中物理必修1 教案 第一章 运动的描述 1、2 节 一、物体和质点 1.只有质量,没有形状和大小的点叫做质点。 2.质点是一...
焊工项目考试合格项目代号编制方法及其适用范围
扎根基层作一名合格的乡镇干部 扎根基层作一名合格的乡镇干部 大溪边乡柴红根 九十载风雨兼程,九十载辉煌伟业,党像一颗璀璨的明星,刺...
下载后可任意编辑2024 年合格的食堂员工工作总结长期以来,我校食堂工作秉承“公益性”“服务性”“安全性”原则,抓平常、重细节,为 “...
下载后可任意编辑2024 年双合格家庭教育宣传总结今年我市以___大指导和推动“双合格”家庭育人工程,以“促和谐、同成长”为主题,以___留...
做一个合格的老师一 守住底线,不碰红线四条底线:1、遵守工作纪律。2、落实教学常规。3 服从工作安排。4 抓住教学质量。两条红线:1、...
保障烟气粉尘浓度合格的调整手段及事故预案随着环保要求的不断提升,如何保障锅炉烟气粉尘浓度在规定合格范围内就成为运行调整中尤为重要的...
讲奉献,做合格党员讲话稿 讲奉献,做合格党员 杨柳 我们很庆幸能够生活在此进步的时代,不用保受战乱之苦。说道奉献一词也许你会觉得它...
第一小组讨论:如何做一名合格的共产党员陈学姣 讨论:如何做一名合格的中国共产党员 各位同学大家好。 今年 4 月 6 日,“两学一做...
“迎接党的十九大,做合格组工干部”主题实践活动动员讲话稿 “迎接党的十九大,做合格组工干部”主题实践活动动员讲话稿 同志们: 今天...
讲政治、有信念,做政治合格的明白人发言材料一 讲政治有信念做政治合格的明白人(1)党的十八大以来,党中央和习近平总书记反复强调,党员...
如何做一个合格的部门负责人 怎样做一个合格的部门负责人 我们宾馆各部门处于承上启下的地位,是联结领导和基层的桥梁,协调各部门关系的...
上海高中生物合格考第三单元 生命的结构基础 复习卷一一、选择题(每题 2 分,共 80 分)1. 如图为细胞膜的亚显微结构,鉴别细胞膜...
上海高中生物合格考第二单元 生命的物质基础 复习卷一一、选择题(每题 2 分,共 80 分)1. 下列水对于生命活动的作用不准确的是(...
上海高中化学合格考—《基本概念和基本理论》知识总结基本概念1.原子:化学变化中的最小微粒。原子是由原子核(中子、质子)和核外电子构成...
机密★启用前山东省 2020 年夏季普通高中学业水平合格考试(模拟试题一)可能用到的相对原子质量:H 1 C12 N14 O16 Na23 Mg24 Al2...

