体育课素质练习教案班级七年级项目素质周次一教材1、恢复性身体素质练习2、体育游戏目标1、使学生能掌握往素质训练的方法2、发展学生的耐力...
初中体育与健康课教案跨越式跳高姓名:单位:中学时间:二0一一年十月水平阶段水平四授课教师学生人数35人教学内容1、游戏:“横扫千军”2...
体育课教案游戏教案体育课教案游戏教案【篇一:体育游戏课教案】【篇二:体育游戏教案】扔排球------------------------------------------...
摘要本文研究的是诸暨地区初中体育课男女分班教学的可行性,是初中体育课发展的必然。本文阐述了体育课男女分班教学的利弊及其必要性和重要...
文档小学体育课教案教学内容1、原地摆臂2、游戏:接力跑教学目标1、通过学习使90%以上的学生能判断跑的正确摆臂动作;2、通过练习使85%以上...
体育课课前小游戏一:“篮球与乒乓球”方法:游戏者围成圈。游戏开始,教师指定任何一人从逆时针或顺时针方向开始游戏,第一人说:“篮球!...
小学生常规体育课教学基本步骤及每个环节的时间安排小学生体育课常规为抓好全乡小学体育课堂常规,规范体育课保证正常的体育教学秩序,严密...
体育课教案年级:班次:课次:第一次课老师:主要内容:1、宣布本学期学习内容及教学要求2、简要介绍篮球和艺术体操发展历程3、篮球:基本...
排球课成绩考核一览表1、评价内容与标准:排球单项课专项技术与技能考核,制定分级定量与定性相结合的评价内容与标准。A类B类C类95——8584...
第1课教学内容1体育常识:课堂常规2室内活动:猜人入座教学目标1让学生了解体育课课堂常规的主要内容.2能与教师配合,完成本课的学习任务.3...
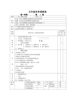
五年级体育课教案第一学期第1课教材一、跑:蹲踞式起跑二、游戏:合力教学目标认知:初步了解蹲踞式起跑的意义和动作要领,情感:培养学生...
二年级体育课上册教案第周第1次课教案总次教材1、游戏:快快集合;2、选修内容:大鱼网。教学目标(1)、能记住“快快集合”游戏名称,并了...
小学五年级第十册体育课教案一:学生分析五年级的学生年龄处于发育时期,身体发育较快,男女差别较大,男生活泼好动,表现欲强;女生由于发...
体育课教学常规体育课教学应从增强体质出发,加强课堂的“三基”教学经常对学生进行思想品德教育,有意识地培养学生各种优良品质,充分发挥...
体育课教学常规体育课教学应从增强体质出发,加强课堂的“三基”教学经常对学生进行思想品德教育,有意识地培养学生各种优良品质,充分发挥...
小学四年级下学期体育课教案本学期教学目的和目标教学目的:在《大纲》中,明确地规定了小学体育的目的:“通过体育教学,向学生进行体育卫...
体育课教学常规体育课教学应丛增强体质出发,加强课堂的“三基”教学经常对学生进行思想品德教育,有意识地培养学生各种优良品质,充分发挥...
三年级体育课教案三年级体育课教案时间一课时课型新授内容(室内课)1:引导课,体育常识,游戏是儿童的良师益友.目的1、通过本次课的学习,...
上体育课也要适时应用信息技术来辅助教学我是小学二年级的体育老师当我教授到《初步了解个人卫生保健知识和方法》时我讲解了学生要初步了解...
目前,在一些大城市中心区的学校(尤其是小学)的操场面积狭小的现象非常普遍。以我校为例,操场面积约150平方米,且形状不规则,呈多边形...

