电脑桌面
添加小米粒文库到电脑桌面
安装后可以在桌面快捷访问

三年级体育课教学常规梳理汇总VIP免费

三年级体育课教学常规梳理汇总_第1页
1/103
三年级体育课教学常规梳理汇总_第2页
2/103
三年级体育课教学常规梳理汇总_第3页
3/103
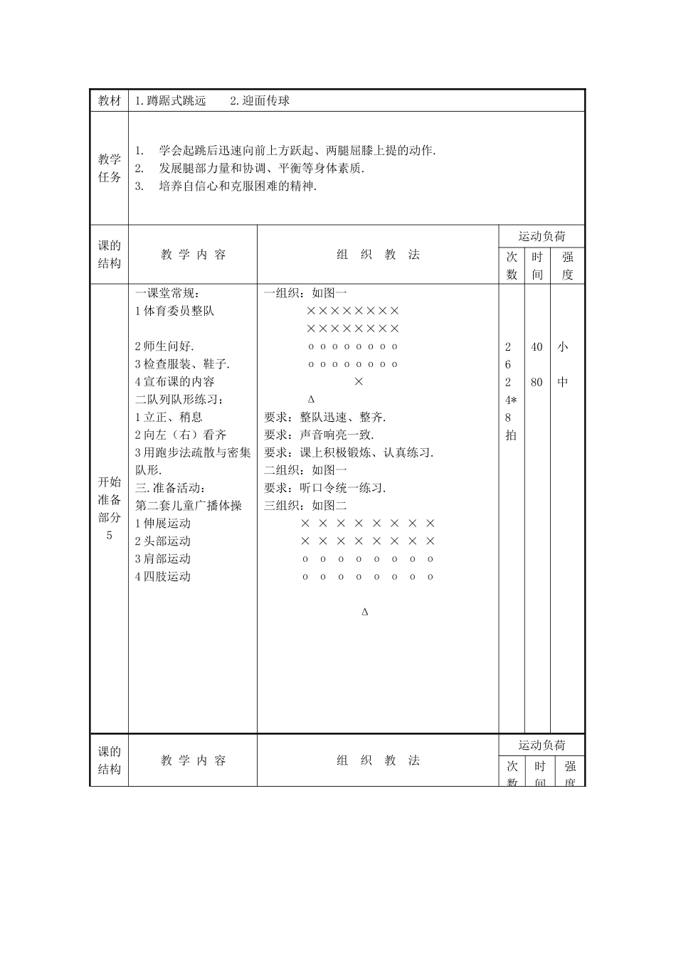
体育课教学常规体育课教学应从增强体质出发,加强课堂的“三基”教学经常对学生进行思想品德教育,有意识地培养学生各种优良品质,充分发挥教师和学生两个方面的积极性,不断提高教学质量.一、教师方面:1、认真备课,精心写好教案,不备课,无教案不准上课.2、认真学习和贯彻教学大纲,钻研教材,明确教材目的与任务,掌握教材重点、难点.明确本节课的教学任务、几为完成任务而采取的教学原则、教学方法,组织措施等.3、根据教学任务,提前准备和布置好场地、器材、及教学用具、教师不准旷课.因故不能上课,必须经学校领导同意,并做好妥善安排.4、在教学中,加强与重视“三基教学”同时要注意对学生能力的培养,努力完成体育三个方面的任务.5、教学原则、教学方法的运用,要从增强学生体质出发,根据青少年的心理生理特点及学生的实际情况,科学地安排好、密度和运动量.6、教师要注意仪表整洁,举止大方,教态严肃、自然、注意精神文明的建设,并在课前三分钟前换好服装.在上课现场等候上课.7、认真做好学生的学期、学年体育成绩的考核和评定,重视资料的积累和保管,并且定期进行科学的分析和归纳,指导和改进教学工作,不断提高教学质量.8、教学中要充分发挥体育委员,小组长及积极分子的作用并且经常做好对他们的培养和训练工作,使他们真正起到教师助手作用.9、教学中要有严密的组织纪律,严格的安全保护措施与要求,严防伤害事故的发生一旦发生伤害事故要及时向领导汇报并作好妥善处理.二、学生方面:1、学习目的明确,积极自觉的上好体育课.注意听讲,积极学习掌握必要的体育基本知识技能与科学锻炼身体的方法,逐步养成自觉锻炼的习惯.2、上体育课,着装要轻便,整齐,做到穿轻便运动鞋上课,不带钢笔,小刀等提前按教师要求,在指定地点等候上课.站队时要做到快、静、齐.3、不得无故缺课,不迟到、不早退,服从领导,听从指挥,遵守课堂各项规定.4、在课堂上严格执行教师的各项要求,不经允许不得随意移动器材教具要严格执行教师规定的各项保护措施.5、要爱护体育器材,不得有意损害各种体育设备和用品,课后要按教师的要求如数送还各种器材.三年级体育课进度表三年级体育实践课教案第1课时周次计划进度课时一1.蹲踞式跳远2.迎面传球11.蹲踞式跳远2.双手前抛、后抛实心球21.蹲踞式跳远2.冲过火力网3二1.对墙投掷小沙袋2.韵律活动和舞蹈41.跳跃2.投掷51.对墙投掷小沙袋2.韵律活动和舞蹈6三1.双手向前、后抛实心球2.秧歌垫步舞71.蹲踞式跳远2.冲过火力网81.双手向前、后抛实心球2.秧歌垫步舞9四1.屈腿悬垂摆动2.“8”字接力跑101.对墙投掷轻物2.韵律活动和舞蹈11体育常识:跑、跳、投掷12五1.原地投掷垒球2.立定跳远(考核)131.原地投掷垒球2.立定跳远(考核)14体育常识:乒乓球15六1.屈腿悬垂2.快快跳起161.屈腿悬垂摆动2.“8”字接力跑171.原地投掷垒球2.秧歌垫步舞18七1.屈腿悬垂2.武术:组合动作(一)19养生之道:背要常暖、胸要常护201.耐久跑2.游戏:迎面接力21八1.站立式起跑2.截住空中球221.原地投掷垒球(考核)2.儿童马步231.耐久跑2.游戏:跳绳接力赛跑24九健康常识:准备活动的重要性251.屈腿悬垂2.武术:组合动作(一)261.50米放松跑2.截住空中球27十1.对墙投掷小沙袋2.冲过火力网281.乒乓球2.跳绳接力赛跑291.迎面接力2.马步组合练习30十一怎样预防运动受伤311.投掷2.游戏:“8”字接力跑321.乒乓球2.跳绳(考核)33十二1.耐久跑2.游戏341.立定跳远2.儿童马步351.乒乓球:正手攻球2.游戏:跳绳接力跑36十三1.跑:迎面障碍接力跑2.选用教材:截住空中球37健康常识:气体交换站381.400米耐久跑2.游戏;跳进去拍人39十四1.小足球2.武术:武术操401.耐久跑2.选用教材:截住空中球411.小足球2.游戏:截住空中球42十五1.屈腿悬垂2.快快跳起431.屈腿悬垂摆动2.“8”字接力跑441.原地投掷垒球2.秧歌垫步舞45十六1.耐久跑2.游戏461.民族传统体育:武术操(复习2.选用教材:“8”471.武术:武术操()2.游戏:跳绳接力赛跑48十七1.小足球2.游戏:截住空中球491.小足球2.游戏:截住空中球501.选用教材:耐久跑2.游戏51十八学生体质健康测试52公布成绩531、学期体育总...

1、当您付费下载文档后,您只拥有了使用权限,并不意味着购买了版权,文档只能用于自身使用,不得用于其他商业用途(如 [转卖]进行直接盈利或[编辑后售卖]进行间接盈利)。
2、本站所有内容均由合作方或网友上传,本站不对文档的完整性、权威性及其观点立场正确性做任何保证或承诺!文档内容仅供研究参考,付费前请自行鉴别。
3、如文档内容存在违规,或者侵犯商业秘密、侵犯著作权等,请点击“违规举报”。

碎片内容

三年级体育课教学常规梳理汇总

您可能关注的文档

确认删除?
VIP
微信客服
  • 扫码咨询
会员Q群
  • 会员专属群点击这里加入QQ群
客服邮箱
回到顶部