精品文档---下载后可任意编辑中小家具制造企业销售物流策略优化讨论的开题报告一、讨论背景及意义随着人们生活水平的提高和对居住环境的要...
精品文档---下载后可任意编辑中小建筑企业员工关系管理讨论的开题报告一、讨论背景现代建筑企业作为一个复杂而庞大的组织系统,在实施企业...
精品文档---下载后可任意编辑中小建筑企业的融资租赁风险讨论的开题报告一、讨论背景及意义中国建筑市场的蓬勃进展,给予了中小建筑企业更...
精品文档---下载后可任意编辑中小建筑企业内部控制体系构建——以 ZY 公司为例的开题报告一、选题的背景和意义:近年来,中小建筑企业进...
精品文档---下载后可任意编辑中小建筑企业供应链融资影响因素讨论的开题报告一、选题背景中国是世界上建筑产业最发达的国家之一,建筑产业...
精品文档---下载后可任意编辑中小尺度流域降雨--径流数值模型讨论--以六道沟流域为例的开题报告一、课题背景随着人口的不断增长和经济的快...
精品文档---下载后可任意编辑中小尺度下城市住区外环境生态设计探究的开题报告一、题目中小尺度下城市住区外环境生态设计探究二、讨论背景...
精品文档---下载后可任意编辑中小尺度气旋场及逆风区识别算法讨论的开题报告一、选题背景及意义气旋是指在大气中呈现旋转形态的气压系统,...
精品文档---下载后可任意编辑中小尺寸 OLED 显示及模组驱动技术讨论的开题报告一、背景OLED(Organic Light Emitting Diode)有机发光...
精品文档---下载后可任意编辑中小寿险公司盈利能力分析的开题报告一、选题背景及意义随着我国人民经济的日益进展,保险作为重要的风险管理...
精品文档---下载后可任意编辑中小家族企业战略变革讨论——以 MW 企业的实践为例的开题报告一、选题背景及讨论意义随着我国市场经济的不...
精品文档---下载后可任意编辑中小家族企业内部控制实施策略讨论的开题报告一、选题背景近年来,随着我国经济的快速进展,中小家族企业在国...
精品文档---下载后可任意编辑中小家族企业转型讨论——以明联建设为例的开题报告一、讨论背景和意义随着市场经济的不断进展,国内外竞争日...
精品文档---下载后可任意编辑中小学语文中安徒生童话教学讨论的开题报告一、选题的背景和意义安徒生童话是世界著名的儿童文学作品之一,它...
精品文档---下载后可任意编辑中小学识谱教学讨论——以桂林市为例的开题报告一、问题背景随着社会经济的进展,我国教育体制逐步完善,各级...
精品文档---下载后可任意编辑中小学校教育中惩处的合理性及其限度讨论的开题报告题目:中小学校教育中惩处的合理性及其限度讨论摘要:随着...
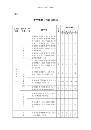
精品文档---下载后可任意编辑附表 1中学体育工作评估指标项目及权重指标及权重序号指标内容分值等级与系数ABCD10.80.60一组织管理(20%)...
精品文档---下载后可任意编辑中小学学困生成因及对策分析——黄石城区学校的实证讨论的开题报告一、讨论的背景和意义随着我国教育的进展与...
精品文档---下载后可任意编辑中小外贸企业融资问题讨论的开题报告1. 讨论背景中小外贸企业在中国经济中具有重要的位置和作用。然而,相比...
精品文档---下载后可任意编辑中小套型住宅的宜居性讨论的开题报告一. 讨论背景及意义近年来,我国城市化进程不断加速,城市中心区域的土地...

