目录第一篇第一章驻地建设基本要求.....................................................................................................
第1页共8页编号:时间:2021年x月x日书山有路勤为径,学海无涯苦作舟页码:第1页共8页路基路面工程试题库一、填空题1路基除了要求断面尺寸...
六、施工组织设计目录表1、施工组织设计文字说明1、总体施工组织布置及规划2、主要工程项目的施工方案、方法与技术措施(含重点、关键和难...
B13常州武进区龙江路高架南延工程三标监理施行细那么监理施行细那么〔沥青砼路面〕内容提要:专业工程特点监理工作流程监理工作控制目的及...
夏津县xx道路工程施工组织设计施工单位:山东xx建设有限公司日期:2010年7月6日目录一.工程概况二.工程质量等级三.施工方法四.工期计划...
第103页共38页编号:时间:2021年x月x日书山有路勤为径,学海无涯苦作舟页码:第103页共38页大姚县2013年农村公路路面硬化工程施工招标第DY...
一、工程概况。1、工程简介:黄塔〔桃〕高速公路是高速公路网“7条北京放射线、9条南北纵线、18条东西横线〞〔简称“7918〞线〕中北京至高...
一、工程工程概况1.1工程工程名称:攀枝花高粱坪工业集中开展区中心大道区——中汇段路面硬化工程1.2工程建立地点:攀枝花高粱坪工业圆区内...
目录一、主要施工办法二、拟投入的主要物资计划三、拟投入的主要施工机械四、劳动力安排计划五、确保工程质量技术组织措施六、确保安全生产...
美域中央3号路延伸段工程监理规划2016年8月工程项目概况第一节工程概况一、建设单位及服务单位1、建设单位:遵义市播州区城市投资经营有限...
苏州高新区世纪大道工程沥青混凝土路面施工监理施行细那么苏州高新区世纪大道工程驻地监理组二OO四年二月十沥青混凝土路面施工工艺及质量监...
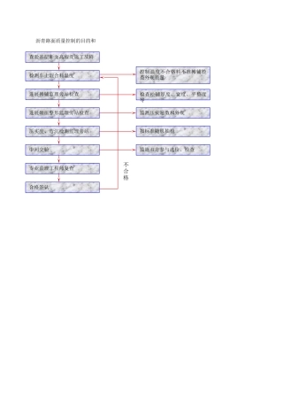
沥青路面质量控制的目的和检测车上混合料温度控制温度不合格料不准摊铺检查外观质量查验基层断面高程及施工放样进展摊铺监理旁站检查检查松...
第一章总体施工组织布置及规划第一节工程概况一、工程概况宁通高速起点在南京,途径扬州、泰州,终点在南通市。1996年全线贯通,全封闭,全...
海园一路〔下沉隧道〕政工程沥青路面及附属工程监理细那么编制人:审核人:编制日:深圳邦迪工程参谋目录一、工程概况…………………………...
中国石油四川石化炼化一体化工程中国石油四川石化炼化一体化工程(化工区地下管网)化工区过路管道管涵施工方案性质:受控文件编号:制发部...
深圳市南光高速公路路面第二(十三)合同段实施性施工组织设计深圳南光高速公路路面第二(十三)合同段实施性施工组织设计第一章编制依据、编制...
信阳市南湾湖景区道路沥青路面改建工程总体开工报告鹤壁市鼎昇建筑工程有限公司2016年4月目录第2页共51页编号:时间:2021年x月x日书山有路...
第1页共37页编号:时间:2021年x月x日书山有路勤为径,学海无涯苦作舟页码:第1页共37页县城漓湘路沥青路面翻修项目招标文件招标编号:HNZP...
第1页共34页编号:时间:2021年x月x日书山有路勤为径,学海无涯苦作舟页码:第1页共34页绥满国道主干线博克图至牙克石高速公路路面工程施工...
商登高速商丘段路面SQLM-02标沥青路面施工安全专项方案编制:审核:中南建设集团有限公司商登高速商丘段路面2标项目部目录1、工程概况┄┄...


