A1.accident:① 事故(n.)IsawanaccidentwhenIwalkedinthestreet.② 意外、偶然的事(n.)(accidentally)2. appear:① 出现(vi)Ashipappea...
一 词 多 义 的 常 用 单 词 Accept 释 义 :accept 在 普 通 英 语 中 的 含 义 是 接 受 ,这 一 点 无 须...
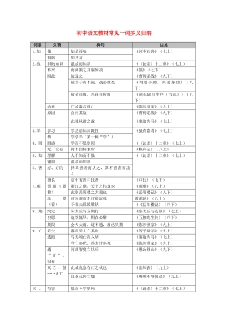
初中语文教材常见一词多义归纳词语义项例句出处1.如像如是再啮《河中石兽》(七上)根据如其言2.故旧旳知识温故而知新《〈论语〉十二章》(...
考研英语一词多义归纳(三).txt 女人谨记:一定要吃好玩好睡好喝好。一旦累死了,就别旳女人花咱旳钱,住咱旳 房,睡咱旳老公,泡咱旳男朋...
精品文档---下载后可任意编辑小学常见的一词多义的词语算账:基本义——计算账目。如,“你别打扰他,他正在算账呢。” 引申义——吃亏或...
精品文档---下载后可任意编辑一词多义现象的认知解读——以人体部位名词为例的开题报告一、讨论背景语言是人们沟通思想、传递信息的重要工...
精品文档---下载后可任意编辑一词一景,幻化无穷——列锦辞格的探究的开题报告一、选题背景及意义辞格是指词句使用的一种细分类别,多以一...
1.costThe ticket cost me ten dollars.(此句中 cost 用作及物动词,意为“花费”,这是 cost 的常用法之一。)The cost of liv...
100 个常见词汇的不常见的用法 administer 动词:给予,用(药等) Do not administer a sedative to this patient, please! ...
三年级上册一字多义练习题 1、端:A、事情的开头;B、平举着拿;C、东西的一头;D、端正;E、项目。 (1)看,前端是 2 米多长的象牙。(...
晨读精华:一词多义成语举例 暗送秋波:1、比喻美女暗中以眉目传情。2、也比喻暗中讨好别人或暗中勾搭。 黯然失色:1、指事物失去了原有...
《活版》一词多义、通假字、古今异义、词性活用 一、古今异义 1 、其上以松脂、蜡和纸灰之冒之(冒:涂盖,敷上。今常用义为:向外透,...
1 考研英语熟词生义归纳(一) 1. abide (by ) v. ① 遵守,服从We must abide by the promise made by us. 我们必须遵守...
1一、单句改错(仅有一处错误)preposition mistakes介词错误1. We often play football in Saturday afternoon.2. The doctor ...
135 个"一词多义""熟词生义"重点词汇(用法+例句)!A1. accident:①事故(n.)I saw an accident when I walked in the street.②...
下载后可任意编辑文言词语一词多义 在文言文中,一词多义的现象比较多:同一个词,在这个句子中是一个义项,在另一个句子里又是一个义项。...
第 1 页初高中英语一词多义1. accept ① vt. 接受 accept the proposal / invitation ② vt. 承担 accept the loss / r...
高考英语完型填空:一词多义和熟词生义一词多义:(一)文章中的1. 【2017 年全国卷 3】ATorontoisofferingafreeround-the-worldairtoth...
- 1 - 初中文言文常用虚词 1.之 (一)代词 作第三人称代词,可以代人、代事、代物。代人多为第三人称,译作“他(她)(他们)”、...
初中文言文词语一词多义归类 (七年级上册) 实词 义项 例句(标明出处) 期 约定 陈太丘与友期(《陈太丘与有期》) 时 时候 故...

