电脑桌面
添加小米粒文库到电脑桌面
安装后可以在桌面快捷访问

投标文件中商务标编制VIP免费

投标文件中商务标编制_第1页
1/26
投标文件中商务标编制_第2页
2/26
投标文件中商务标编制_第3页
3/26
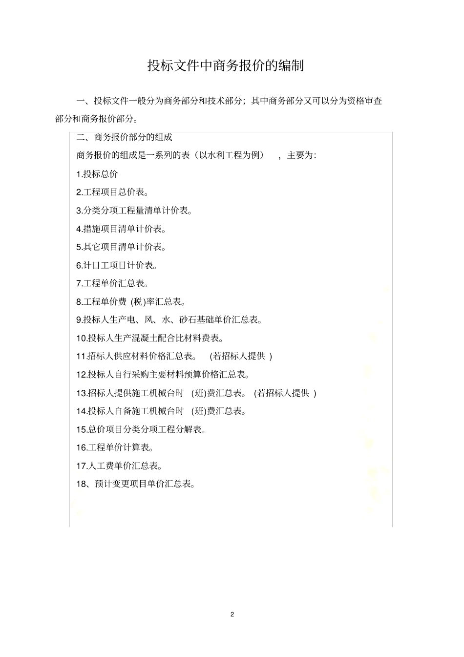
投标文件中商务标编制2 投标文件中商务报价的编制一、投标文件一般分为商务部分和技术部分;其中商务部分又可以分为资格审查部分和商务报价部分。二、商务报价部分的组成商务报价的组成是一系列的表(以水利工程为例),主要为:1.投标总价2.工程项目总价表。3.分类分项工程量清单计价表。4.措施项目清单计价表。5.其它项目清单计价表。6.计日工项目计价表。7.工程单价汇总表。8.工程单价费 (税)率汇总表。9.投标人生产电、风、水、砂石基础单价汇总表。10.投标人生产混凝土配合比材料费表。11.招标人供应材料价格汇总表。(若招标人提供 ) 12.投标人自行采购主要材料预算价格汇总表。13.招标人提供施工机械台时(班)费汇总表。 (若招标人提供 ) 14.投标人自备施工机械台时(班)费汇总表。15.总价项目分类分项工程分解表。16.工程单价计算表。17.人工费单价汇总表。18、预计变更项目单价汇总表。3 投标总价 (项目名称 ) (标段名称 ) 合同编号:投标总价人民币 ( 大写 ) :元( ¥) :元4 工程项目总价表合同编号 : 工程名称:序号工程项目名称金额( 元) 一分类分项工程部分二措施项目三其它项目合计5 分类分项工程量清单计价表合同编号 : 工程名称:序号项目编码项目名称计量单位工程数量单价(元) 合价(元) 合同技术条款章节号备注6 措施项目清单计价表合同编号 : 工程名称:序号项目名称金额 ( 元) 1 临时工程投标人自行编列2 施工安全措施费投标人自行编列合计注:1、临时工程总价承包;2、施工安全措施费专款专用。其他项目清单计价表合同编号 : 工程名称:序号项目名称金额( 元) 备注1 暂列金合计7 计日工项目计价表合同编号 :( 投标项目合同号 ) 工 程 名 称 :( 项 目 名 称 ) ( 标段名称 ) 序号名称型号规格计量单位单价( 元) 备注1 人工2 材料3 机械8 工程单价汇总表合同编号 :( 投标项目合同号 ) 工程名称: (项目名称 ) (标段名称 ) 序号项目编码项目名称计量单位人工费材料费机械使用费施工管理费企业利润税金合计1 建筑工程1.1 土 方 开 挖工程1.1.1 500101xxxxxx 1.1.2 2 安装工程2.1 机 电 设 备安装工程2.1.1 500201xxxxxx 9 2.1.2 10 工程单价费 ( 税) 率汇总表合同编号 :( 投标项目合同号 ) 工程名称: (项目名称 ) (标段名称 ) 序号工程类别工程单价费 ( 税) 率(%) 备注施工管理费企业利润税金一建筑工程二安装工程1...

1、当您付费下载文档后,您只拥有了使用权限,并不意味着购买了版权,文档只能用于自身使用,不得用于其他商业用途(如 [转卖]进行直接盈利或[编辑后售卖]进行间接盈利)。
2、本站所有内容均由合作方或网友上传,本站不对文档的完整性、权威性及其观点立场正确性做任何保证或承诺!文档内容仅供研究参考,付费前请自行鉴别。
3、如文档内容存在违规,或者侵犯商业秘密、侵犯著作权等,请点击“违规举报”。

碎片内容

投标文件中商务标编制

您可能关注的文档

确认删除?
VIP
微信客服
  • 扫码咨询
会员Q群
  • 会员专属群点击这里加入QQ群
客服邮箱
回到顶部