电脑桌面
添加小米粒文库到电脑桌面
安装后可以在桌面快捷访问

办公用品管理制度VIP免费

办公用品管理制度_第1页
1/5
办公用品管理制度_第2页
2/5
办公用品管理制度_第3页
3/5
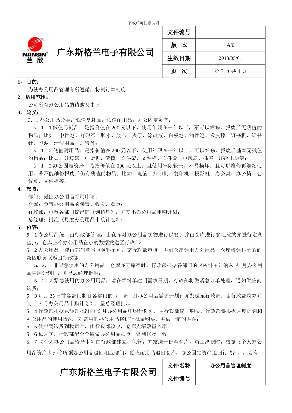
下载后可任意编辑 广东斯格兰电子有限公司文件名称办公用品管理制度文件编号版 本A/0生效日期2013/05/01页 次第 1 页 共 4 页办公用品管理制度批 准审 核制 定曾小青日 期日 期日 期2013/4/18下载后可任意编辑 广东斯格兰电子有限公司文件名称办公用品管理制度文件编号版 本A/0生效日期2013/05/01页 次第 2 页 共 4 页文件修订管理表修订日期文件版本修订内容概要修订人审核人批准人备 注2013/4/18A/0新增曾小青文件名称办公用品管理制度下载后可任意编辑 广东斯格兰电子有限公司文件编号版 本A/0生效日期2013/05/01页 次第 3 页 共 4 页1、 目的:为使办公用品管理有所遵循,特制订本制度;2、适用范围:公司所有办公用品的请购及申请;3、 定义:3.1 办公用品分类:低值易耗品,低值耐用品,办公固定资产;3.1.1 低值易耗品:是指价值在 200 元以下,使用年限在一年以下,不可以维修,报废后无残值的物品;比如:中性笔、打印纸、胶水、胶带、夹子,涂改液、白板笔、油性笔、橡皮擦、钉书机、钉书针、印泥、清洁用品、灯管等;3.1.2 低值耐用品:是指价值在 200 元以下,使用年限在一年以上,可以维修,报废后基本无残值的物品;比如:计算器、电话机、笔筒、文件架、文件栏、文件盒、电风扇、插座、USP 电源等;3.1.3 办公固定资产:是指价值在 200 元以上,且使用年限较长,不易损坏,且可以维修再继续使用,若不能维修报废后仍有残值的物品;比如:电脑、打印机、复印机、投影机、办公桌、办公椅、会议桌、文件柜等。4、 权责:部门:提出办公用品领用申请;仓库:负责办公用品的保管、收发、盘点;行政部:审核各部门提出的《领料单》,并提出办公用品申购计划;总经理:批准《月度办公用品申购计划》;5、 内容:5.1 办公用品统一由行政部管理,由仓库对办公用品实物进行保管、并由仓库进行登记发放并进行定期盘点,仓库应将办公用品盘点的数据发送至行政部;5.2 办公用品一律由部门填写《领料单》,交行政部审核,再到仓库领用办公用品,仓库将领料单的的第四联黄联返回行政部;5.2.1 非紧急使用的办公用品,仓库亦无库存时,行政部根据各部门的《领料单》纳入《 月办公用品申购计划》,并呈总经理批准;5.2.2 紧急使用的办公用用品,请在领料单注明需求日期,行政部将做紧急订单处理,通知供应商送货;5.3 每月 25 日前各部门制订各部门的《 部 月办公用品需求计...

1、当您付费下载文档后,您只拥有了使用权限,并不意味着购买了版权,文档只能用于自身使用,不得用于其他商业用途(如 [转卖]进行直接盈利或[编辑后售卖]进行间接盈利)。
2、本站所有内容均由合作方或网友上传,本站不对文档的完整性、权威性及其观点立场正确性做任何保证或承诺!文档内容仅供研究参考,付费前请自行鉴别。
3、如文档内容存在违规,或者侵犯商业秘密、侵犯著作权等,请点击“违规举报”。

碎片内容

办公用品管理制度

确认删除?
VIP
微信客服
  • 扫码咨询
会员Q群
  • 会员专属群点击这里加入QQ群
客服邮箱
回到顶部