电脑桌面
添加小米粒文库到电脑桌面
安装后可以在桌面快捷访问

商业运营管理合同VIP免费

商业运营管理合同_第1页
1/8
商业运营管理合同_第2页
2/8
商业运营管理合同_第3页
3/8
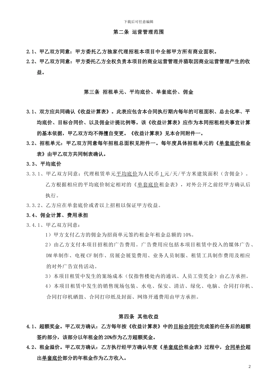
下载后可任意编辑购物中心运营管理合同本合同双方当事人甲方:上海荣腾置业有限公司地址:上海市松江区玉树路 6 号授权代表人:乙方:上海浩松房产营销有限公司地址:上海市中山北路 2790 号 602 室授权代表人:熊正华第一条 总 则1.1、词语涵义。代理合同文本,其用词用语除协议条款另有约定外,应具有本条所给予的涵义。1.1.1、平均底价 :甲方要求乙方须完成代理租赁的单元最低平均租金,单位为元/天/平方米。1.1.2、单套底价 :乙方以平均底价为平均价制定的每套代理租赁单元的最低租赁单价即一房一价底价(表)。1.1.3、合同单价 :租赁者为租赁代理单元而签订的各租赁合同约定的租赁单价,单位为元 /天/平方米。1.2、甲方系 “荣丰休闲购物广场 ”项目(以下称本项目)的唯一开发建设单位,本项目位于上海 市松江 区乐都 路 825 号,总建筑面积约 91793 平方米,现甲方所有面积为 68420.01 平方米,性质店铺 。除非另有特别约定,甲乙双方同意按房地产交易中心出具的登记面积文件为准进行结算。本项目推广名和实际名称的改变不影响本合同的履行。1.3、 甲方已取得本项目的以甲方作为开发商的所有开发手续和批文,包括但不限于编号为:沪松房地( 2024 )出让合同第 218 号、沪松房地( 2024 )出让合同、第 131 号的土地使用权出让合 同、编号为:17051027F02566 、 17060217F00430 建设工程规划许可证,编号为:沪房地松字( 2024 )第 008477 号 的产权证,并承诺上述文件真实、合法、有效。1.4、甲乙双方同意,下列条件是本合同的基础条件:1.4.1、在运营管理过程中不会存在因甲方原因阻碍乙方完成代理租赁的情况。1.4.2、本项目上的抵押权等涉及第三方权益的事项由甲方负责处理。1.4.3、甲方按本条第三项约定的条件取得政府部门确认的产权凭证。1.4.4、甲方应向乙方提供包括但不限于提供该项目合格的消防报建批文,环保报建批文,规划局审批的功能批文。并提供商户办理执照所需的工商,城管,规划,消防,环保,卫生防疫等报建手续及有关图纸和证明文件。1下载后可任意编辑第二条 运营管理范围2.1、甲乙双方同意:甲方委托乙方独家代理招租本项目中全部甲方所有商业面积。2.2、甲乙双方同意:甲方委托乙方全权负责本项目的商业运营管理并猎取因商业运营管理产生的收益。第三条 招租单元、平均底价、单套底价、佣金3.1、双方应共同确认《收益计算表》。此表应包含本合同执行期内每年的可租面...

1、当您付费下载文档后,您只拥有了使用权限,并不意味着购买了版权,文档只能用于自身使用,不得用于其他商业用途(如 [转卖]进行直接盈利或[编辑后售卖]进行间接盈利)。
2、本站所有内容均由合作方或网友上传,本站不对文档的完整性、权威性及其观点立场正确性做任何保证或承诺!文档内容仅供研究参考,付费前请自行鉴别。
3、如文档内容存在违规,或者侵犯商业秘密、侵犯著作权等,请点击“违规举报”。

碎片内容

商业运营管理合同

确认删除?
VIP
微信客服
  • 扫码咨询
会员Q群
  • 会员专属群点击这里加入QQ群
客服邮箱
回到顶部