电脑桌面
添加小米粒文库到电脑桌面
安装后可以在桌面快捷访问

生鲜品采购合同VIP免费

生鲜品采购合同_第1页
1/3
生鲜品采购合同_第2页
2/3
生鲜品采购合同_第3页
3/3
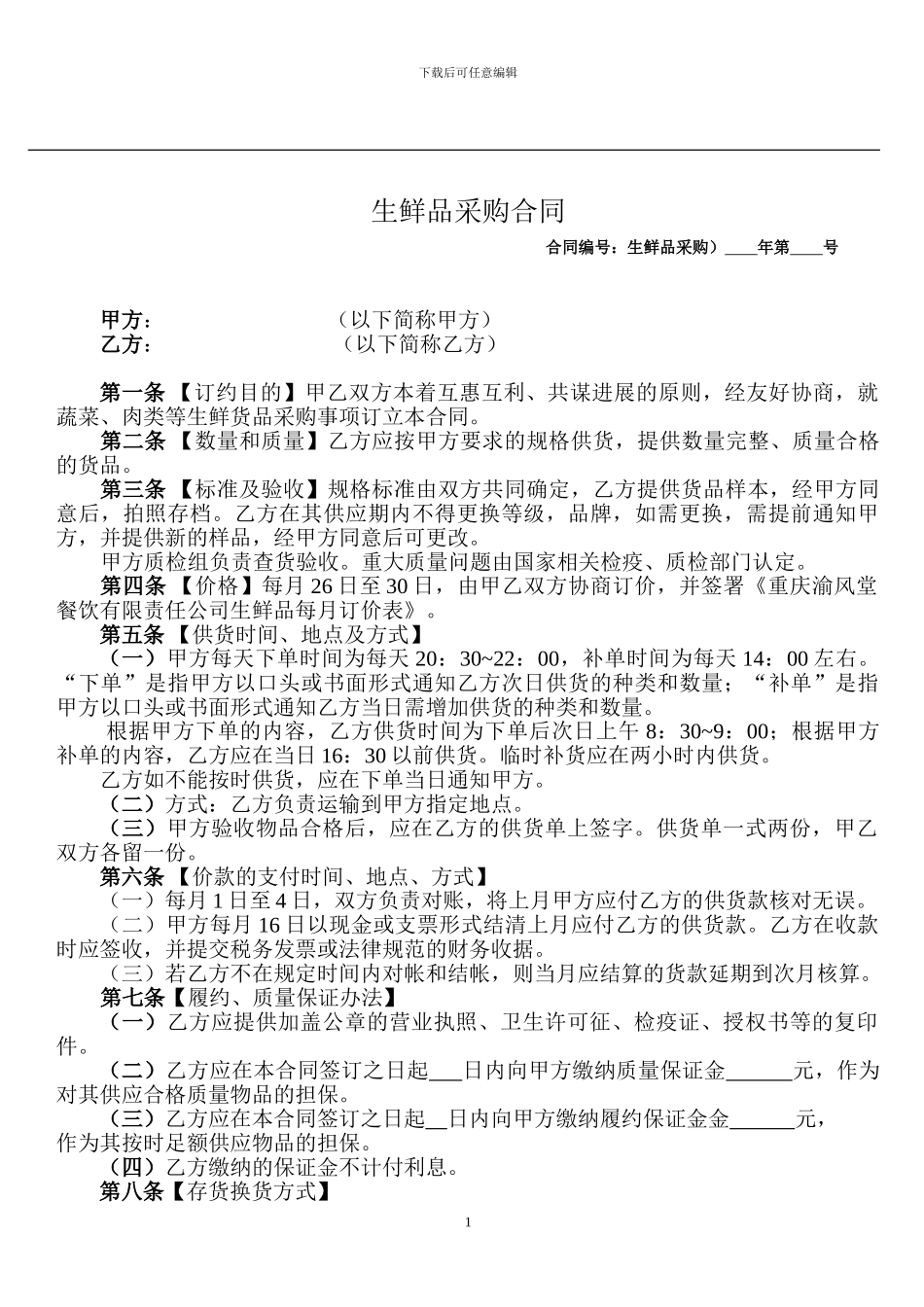
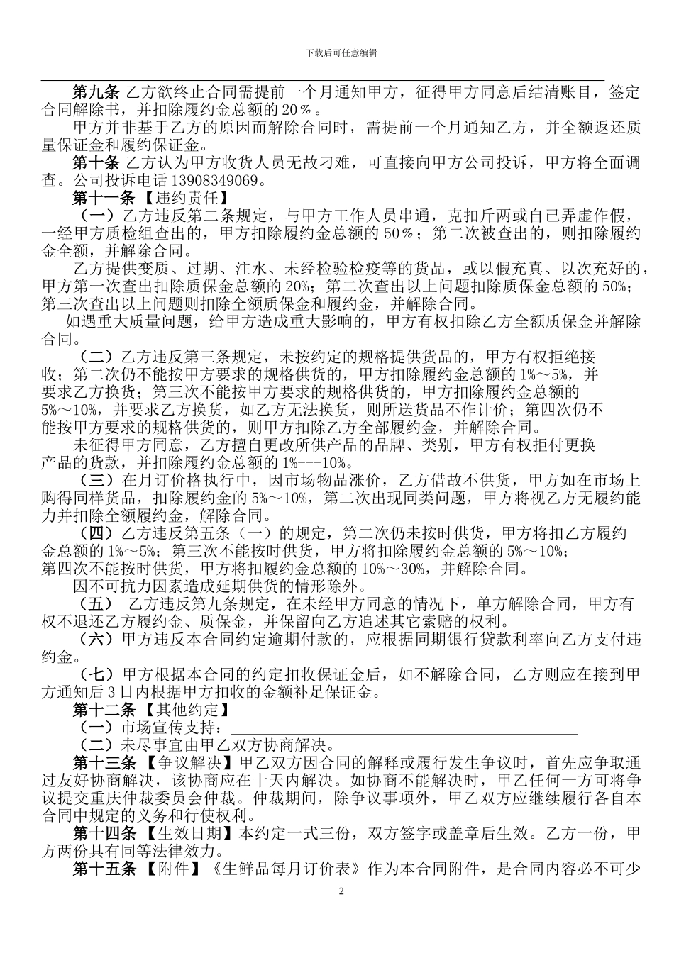
下载后可任意编辑生鲜品采购合同 合同编号:生鲜品采购) 年第 号甲方: (以下简称甲方) 乙方: (以下简称乙方) 第一条 【订约目的】甲乙双方本着互惠互利、共谋进展的原则,经友好协商,就蔬菜、肉类等生鲜货品采购事项订立本合同。第二条 【数量和质量】乙方应按甲方要求的规格供货,提供数量完整、质量合格的货品。第三条 【标准及验收】规格标准由双方共同确定,乙方提供货品样本,经甲方同意后,拍照存档。乙方在其供应期内不得更换等级,品牌,如需更换,需提前通知甲方,并提供新的样品,经甲方同意后可更改。甲方质检组负责查货验收。重大质量问题由国家相关检疫、质检部门认定。第四条 【价格】每月 26 日至 30 日,由甲乙双方协商订价,并签署《重庆渝风堂餐饮有限责任公司生鲜品每月订价表》。第五条 【供货时间、地点及方式】(一)甲方每天下单时间为每天 20:30~22:00,补单时间为每天 14:00 左右。“下单”是指甲方以口头或书面形式通知乙方次日供货的种类和数量;“补单”是指甲方以口头或书面形式通知乙方当日需增加供货的种类和数量。 根据甲方下单的内容,乙方供货时间为下单后次日上午 8:30~9:00;根据甲方补单的内容,乙方应在当日 16:30 以前供货。临时补货应在两小时内供货。乙方如不能按时供货,应在下单当日通知甲方。(二)方式:乙方负责运输到甲方指定地点。(三)甲方验收物品合格后,应在乙方的供货单上签字。供货单一式两份,甲乙双方各留一份。第六条 【价款的支付时间、地点、方式】 (一)每月 1 日至 4 日,双方负责对账,将上月甲方应付乙方的供货款核对无误。(二)甲方每月 16 日以现金或支票形式结清上月应付乙方的供货款。乙方在收款时应签收,并提交税务发票或法律规范的财务收据。(三)若乙方不在规定时间内对帐和结帐,则当月应结算的货款延期到次月核算。第七条【履约、质量保证办法】(一)乙方应提供加盖公章的营业执照、卫生许可征、检疫证、授权书等的复印件。(二)乙方应在本合同签订之日起 日内向甲方缴纳质量保证金 元,作为对其供应合格质量物品的担保。(三)乙方应在本合同签订之日起 日内向甲方缴纳履约保证金金 元,作为其按时足额供应物品的担保。 (四)乙方缴纳的保证金不计付利息。第八条【存货换货方式】 1下载后可任意编辑 第九条 乙方欲终止合同需提前一个月通知甲方,征得甲方同意后结清账目,签定合同解除书,并扣除履约金总...

1、当您付费下载文档后,您只拥有了使用权限,并不意味着购买了版权,文档只能用于自身使用,不得用于其他商业用途(如 [转卖]进行直接盈利或[编辑后售卖]进行间接盈利)。
2、本站所有内容均由合作方或网友上传,本站不对文档的完整性、权威性及其观点立场正确性做任何保证或承诺!文档内容仅供研究参考,付费前请自行鉴别。
3、如文档内容存在违规,或者侵犯商业秘密、侵犯著作权等,请点击“违规举报”。

碎片内容

生鲜品采购合同

确认删除?
VIP
微信客服
  • 扫码咨询
会员Q群
  • 会员专属群点击这里加入QQ群
客服邮箱
回到顶部