电脑桌面
添加小米粒文库到电脑桌面
安装后可以在桌面快捷访问

经营目标责任协议VIP免费

经营目标责任协议_第1页
1/5
经营目标责任协议_第2页
2/5
经营目标责任协议_第3页
3/5
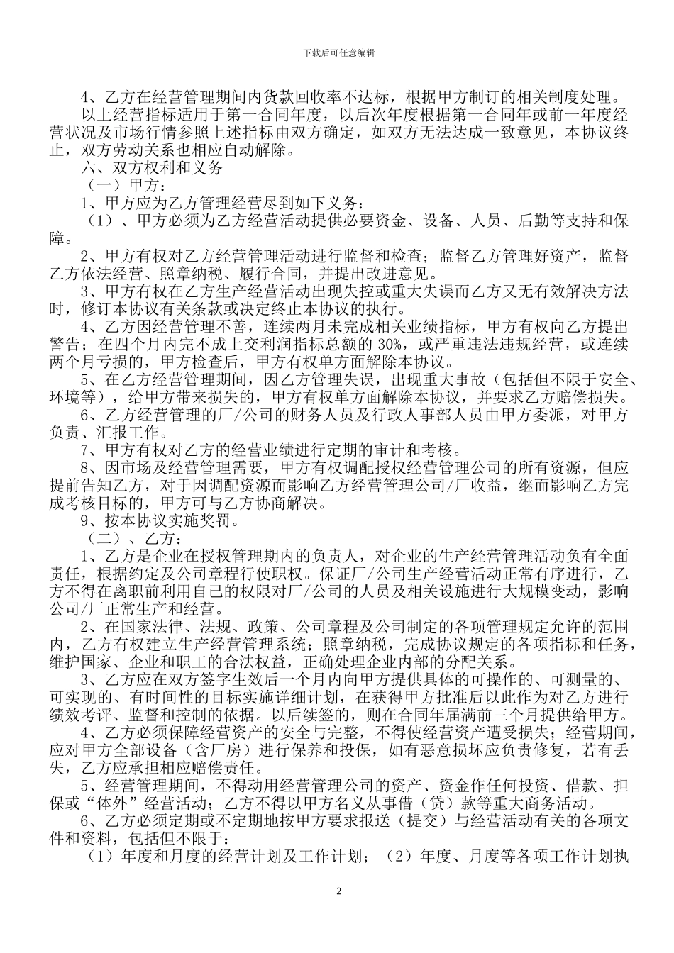
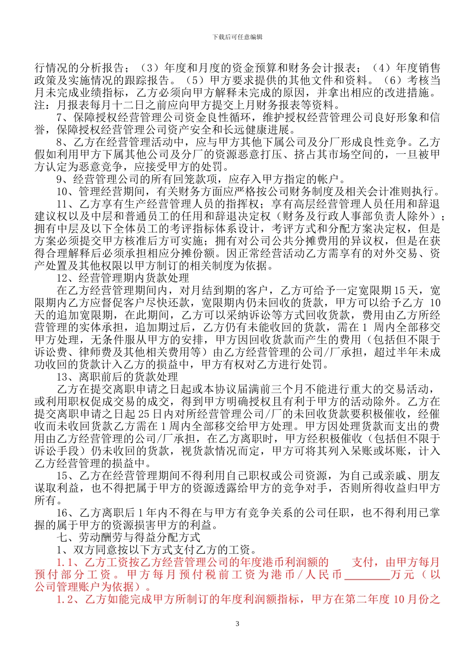
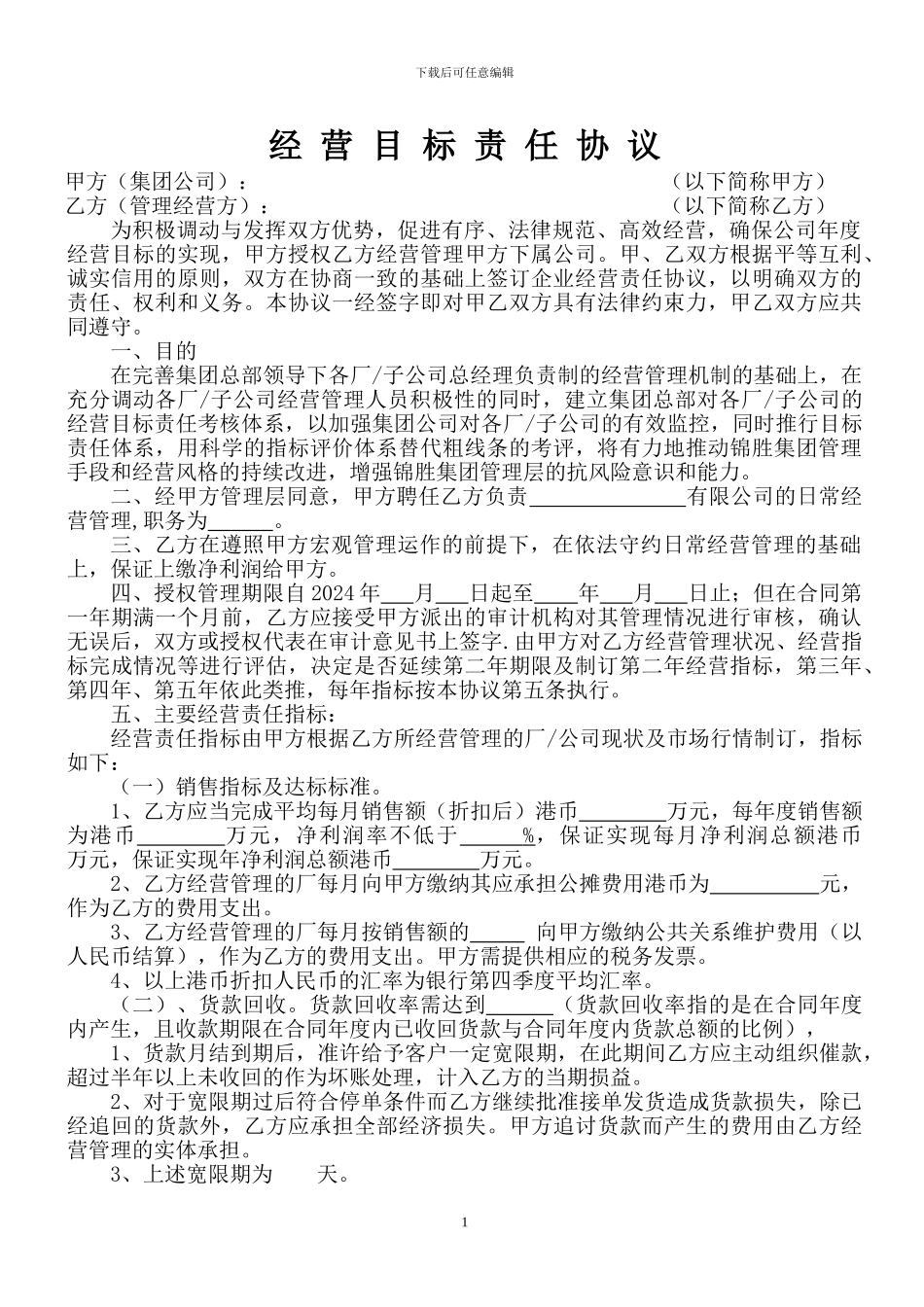
下载后可任意编辑经 营 目 标 责 任 协 议甲方(集团公司): (以下简称甲方)乙方(管理经营方): (以下简称乙方)为积极调动与发挥双方优势,促进有序、法律规范、高效经营,确保公司年度经营目标的实现,甲方授权乙方经营管理甲方下属公司。甲、乙双方根据平等互利、诚实信用的原则,双方在协商一致的基础上签订企业经营责任协议,以明确双方的责任、权利和义务。本协议一经签字即对甲乙双方具有法律约束力,甲乙双方应共同遵守。一、目的在完善集团总部领导下各厂/子公司总经理负责制的经营管理机制的基础上,在充分调动各厂/子公司经营管理人员积极性的同时,建立集团总部对各厂/子公司的经营目标责任考核体系,以加强集团公司对各厂/子公司的有效监控,同时推行目标责任体系,用科学的指标评价体系替代粗线条的考评,将有力地推动锦胜集团管理手段和经营风格的持续改进,增强锦胜集团管理层的抗风险意识和能力。二、经甲方管理层同意,甲方聘任乙方负责 有限公司的日常经营管理,职务为 。三、乙方在遵照甲方宏观管理运作的前提下,在依法守约日常经营管理的基础上,保证上缴净利润给甲方。四、授权管理期限自 2024 年 月 日起至 年 月 日止;但在合同第一年期满一个月前,乙方应接受甲方派出的审计机构对其管理情况进行审核,确认无误后,双方或授权代表在审计意见书上签字.由甲方对乙方经营管理状况、经营指标完成情况等进行评估,决定是否延续第二年期限及制订第二年经营指标,第三年、第四年、第五年依此类推,每年指标按本协议第五条执行。五、主要经营责任指标:经营责任指标由甲方根据乙方所经营管理的厂/公司现状及市场行情制订,指标如下:(一)销售指标及达标标准。1、乙方应当完成平均每月销售额(折扣后)港币 万元,每年度销售额为港币 万元,净利润率不低于 % ,保证实现每月净利润总额港币 万元,保证实现年净利润总额港币 万元。2、乙方经营管理的厂每月向甲方缴纳其应承担公摊费用港币为 元,作为乙方的费用支出。3、乙方经营管理的厂每月按销售额的 向甲方缴纳公共关系维护费用(以人民币结算),作为乙方的费用支出。甲方需提供相应的税务发票。4、以上港币折扣人民币的汇率为银行第四季度平均汇率。(二)、货款回收。货款回收率需达到 (货款回收率指的是在合同年度内产生,且收款期限在合同年度内已收回货款与合同年度内货款总额的比例),1、货款月结到期后,准许给予客户一定宽限期,...

1、当您付费下载文档后,您只拥有了使用权限,并不意味着购买了版权,文档只能用于自身使用,不得用于其他商业用途(如 [转卖]进行直接盈利或[编辑后售卖]进行间接盈利)。
2、本站所有内容均由合作方或网友上传,本站不对文档的完整性、权威性及其观点立场正确性做任何保证或承诺!文档内容仅供研究参考,付费前请自行鉴别。
3、如文档内容存在违规,或者侵犯商业秘密、侵犯著作权等,请点击“违规举报”。

碎片内容

经营目标责任协议

您可能关注的文档

确认删除?
VIP
微信客服
  • 扫码咨询
会员Q群
  • 会员专属群点击这里加入QQ群
客服邮箱
回到顶部