电脑桌面
添加小米粒文库到电脑桌面
安装后可以在桌面快捷访问

加油站周边安全距离标准一览表VIP专享VIP免费

加油站周边安全距离标准一览表_第1页
1/3
加油站周边安全距离标准一览表_第2页
2/3
加油站周边安全距离标准一览表_第3页
3/3
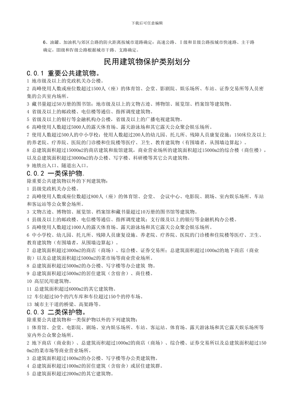
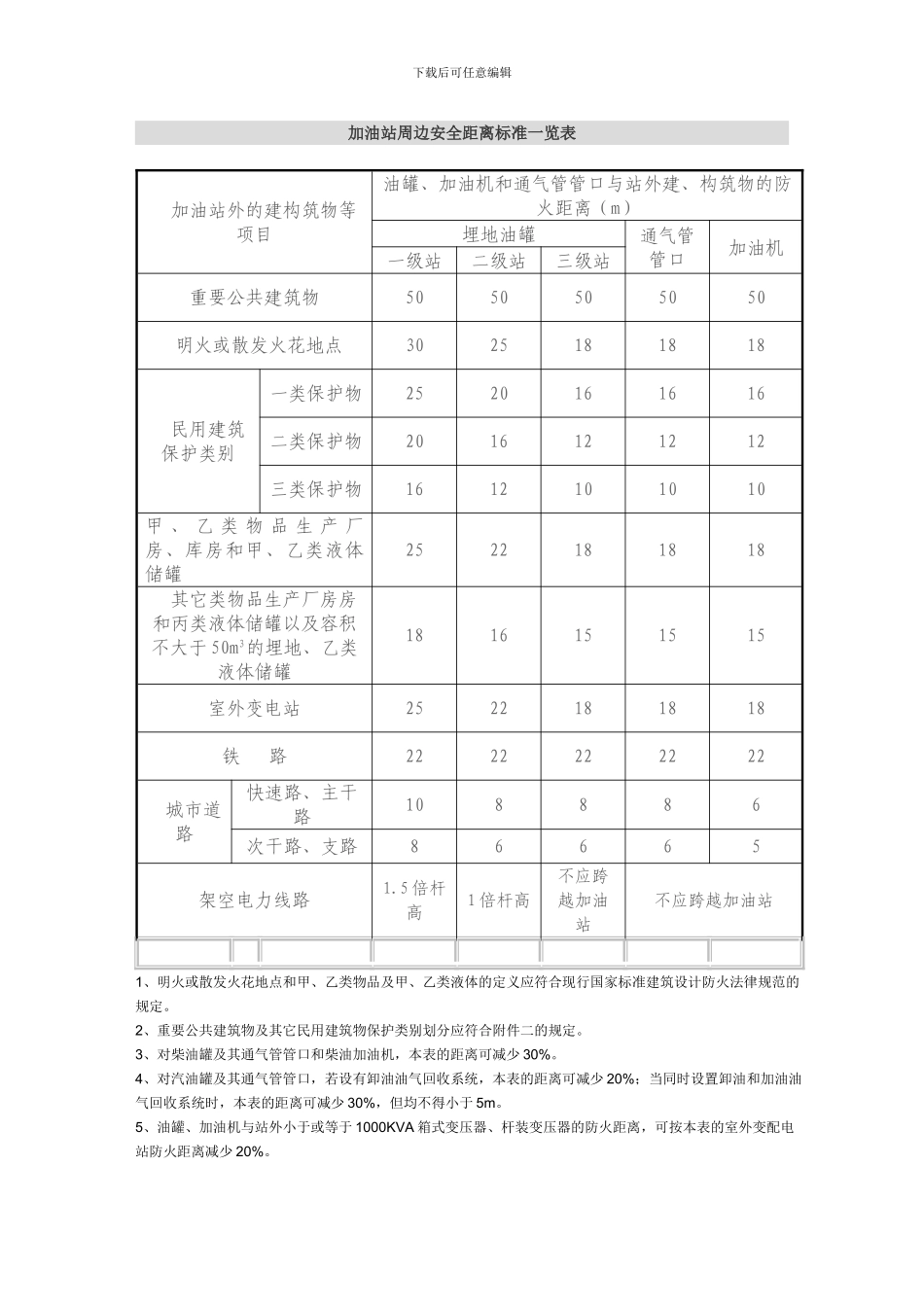
下载后可任意编辑加油站周边安全距离标准一览表 加油站外的建构筑物等项目油罐、加油机和通气管管口与站外建、构筑物的防火距离(m)埋地油罐通气管管口加油机一级站二级站三级站重要公共建筑物5050505050 明火或散发火花地点3025181818 民用建筑保护类别一类保护物2520161616二类保护物2016121212三类保护物1612101010甲 、 乙 类 物 品 生 产 厂 房、库房和甲、乙类液体储罐2522181818 其它类物品生产厂房房和丙类液体储罐以及容积不大于 50m3的埋地、乙类液体储罐1816151515室外变电站2522181818铁 路2222222222 城市道路快速路、主干路108886次干路、支路86665架空电力线路1.5 倍杆高1 倍杆高不应跨越加油站不应跨越加油站 1、明火或散发火花地点和甲、乙类物品及甲、乙类液体的定义应符合现行国家标准建筑设计防火法律规范的规定。2、重要公共建筑物及其它民用建筑物保护类别划分应符合附件二的规定。3、对柴油罐及其通气管管口和柴油加油机,本表的距离可减少 30%。4、对汽油罐及其通气管管口,若设有卸油油气回收系统,本表的距离可减少 20%;当同时设置卸油和加油油气回收系统时,本表的距离可减少 30%,但均不得小于 5m。5、油罐、加油机与站外小于或等于 1000KVA 箱式变压器、杆装变压器的防火距离,可按本表的室外变配电站防火距离减少 20%。下载后可任意编辑6、油罐、加油机与郊区公路的防火距离按城市道路确定:高速公路、Ⅰ级和Ⅱ级公路按城市快速路、主干路确定,Ⅲ级和Ⅳ级公路根据城市干路、支路确定。民用建筑物保护类别划分C.0.1 重要公共建筑物。1 地市级及以上的党政机关办公楼。2 高峰使用人数或座位数超过1500人(座)的体育馆、会堂、影剧院、娱乐场所、车站、证券交易所等人员密集的公共室内场所。3 藏书量超过50万册的图书馆;地市级及以上的文物古迹、博物馆、展览馆、档案馆等建筑物。4 省级及以上的邮政楼、电信楼等通信、指挥调度建筑物。5 省级及以上的银行等金融机构办公楼,省级及以上的广播电视建筑物。6 高峰使用人数超过5000人的露天体育场、露天游泳场和其它露天公众聚会娱乐场所。7 使用人数超过500人的中小学校;使用人数超过200人的幼儿园、托儿所、残障人员康复设施;150床位及以上的养老院、疗养院、医院的门诊楼和住院楼等医疗、卫生、教育建筑物(有围墙者,从围墙边算起)。8 总建筑面积超过15000m2的商店建筑和旅馆建筑,商业营业场所的建筑面积超过15000m2的综...

1、当您付费下载文档后,您只拥有了使用权限,并不意味着购买了版权,文档只能用于自身使用,不得用于其他商业用途(如 [转卖]进行直接盈利或[编辑后售卖]进行间接盈利)。
2、本站所有内容均由合作方或网友上传,本站不对文档的完整性、权威性及其观点立场正确性做任何保证或承诺!文档内容仅供研究参考,付费前请自行鉴别。
3、如文档内容存在违规,或者侵犯商业秘密、侵犯著作权等,请点击“违规举报”。

碎片内容

加油站周边安全距离标准一览表

人从众+ 关注
实名认证
内容提供者

欢迎光临小店,本店以公文和教育为主,希望符合您的需求。

确认删除?
VIP
微信客服
  • 扫码咨询
会员Q群
  • 会员专属群点击这里加入QQ群
客服邮箱
回到顶部