电脑桌面
添加小米粒文库到电脑桌面
安装后可以在桌面快捷访问

名仕嘉园A建筑节能施工方案VIP免费

名仕嘉园A建筑节能施工方案_第1页
1/17
名仕嘉园A建筑节能施工方案_第2页
2/17
名仕嘉园A建筑节能施工方案_第3页
3/17
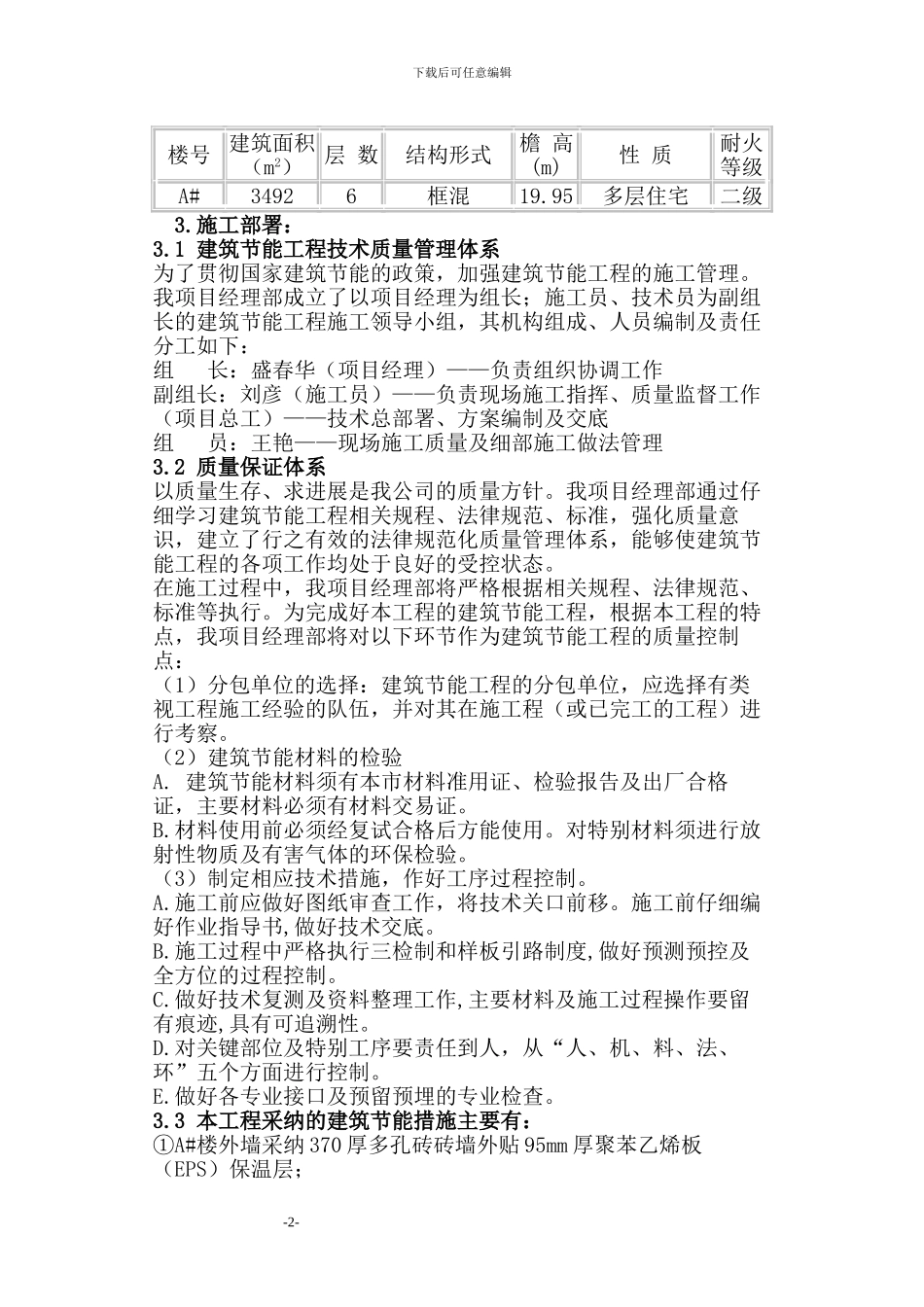
下载后可任意编辑建筑节能施工方案1.编制依据:GB50300-2001《建筑工程施工质量验收统一标准》 GB 50411—2024《建筑节能工程施工验收法律规范》 J10521-2024《吉林省居住建筑节能工程施工技术规程》1.1 施工图纸白城市名仕嘉园商住楼 A#。1.2 主要法律规范、规程序号名 称编 号1.建筑工程施工质量统一验收标准GB50300-20012.外墙外保温工程技术规程JGJ144-20243.吉林省居住建筑节能工程施工技术规程 J10521-2024 2.工程概况: 本工程为白城市三圣房地产开发有限公司的白城市名仕嘉园商住楼 A#楼工程, 长白朝鲜族自治县三源建筑有限责任公司投资建设。该工程位于西邻瑞光北街,北临庆学路。该工程项目所处地形平坦。该工程总建筑面积为 3492㎡,设计耐久年限 50 年,耐火等级二级;抗震设防 7 度;建筑物总高度为 19.95 米,安全等级二级。基础埋深 2.3 米,室内外高差0.100 米;一共六层,±0.00 以下为钢筋混凝土独立基础,±0.00 以上为一~二层为钢筋混凝土框架结构。三~六层为砖混结构采纳 M7.5/M5.0 混合砂浆砌承重煤矸石多孔砖;混凝土结构基础垫层 C10, ±0.00 以下 C25; ±0.00 以上 C25、C20.内外装饰工程:室内为普通抹灰,,卫生间麻面;水泥砂浆楼地面。外墙为外墙瓷砖砖及外墙涂料,进户门为安全防盗门,塑钢窗玻璃为中空玻璃。屋面为非上人屋面采纳,防水层耐用年限 15 年,2.1 总体简介:工程名称白城市名仕嘉园商住楼 A#楼工程建设单位白城市三圣房地产开发有限公司设计单位白城市建筑设计讨论院监理单位白城市合力监理有限公司质量监督单位白城市建筑工程质量检查监督站施工总包长白朝鲜族自治县三源建筑有限责任公司合同质量目标合格2.2 设计概况: -1-下载后可任意编辑楼号建筑面积(m2)层 数结构形式檐 高(m)性 质耐火等级A#34926框混19.95多层住宅二级 3.施工部署:3.1 建筑节能工程技术质量管理体系为了贯彻国家建筑节能的政策,加强建筑节能工程的施工管理。我项目经理部成立了以项目经理为组长;施工员、技术员为副组长的建筑节能工程施工领导小组,其机构组成、人员编制及责任分工如下:组 长:盛春华(项目经理)——负责组织协调工作副组长:刘彦(施工员)——负责现场施工指挥、质量监督工作(项目总工)——技术总部署、方案编制及交底组 员:王艳——现场施工质量及细部施工做法管理3.2 质量保证体系以质量生存、求进展是我公司的质量方针。我项目经理部通过仔...

1、当您付费下载文档后,您只拥有了使用权限,并不意味着购买了版权,文档只能用于自身使用,不得用于其他商业用途(如 [转卖]进行直接盈利或[编辑后售卖]进行间接盈利)。
2、本站所有内容均由合作方或网友上传,本站不对文档的完整性、权威性及其观点立场正确性做任何保证或承诺!文档内容仅供研究参考,付费前请自行鉴别。
3、如文档内容存在违规,或者侵犯商业秘密、侵犯著作权等,请点击“违规举报”。

碎片内容

名仕嘉园A建筑节能施工方案

确认删除?
VIP
微信客服
  • 扫码咨询
会员Q群
  • 会员专属群点击这里加入QQ群
客服邮箱
回到顶部