电脑桌面
添加小米粒文库到电脑桌面
安装后可以在桌面快捷访问

沉管钢筋砼灌注桩施工方案VIP专享VIP免费

沉管钢筋砼灌注桩施工方案_第1页
1/11
沉管钢筋砼灌注桩施工方案_第2页
2/11
沉管钢筋砼灌注桩施工方案_第3页
3/11
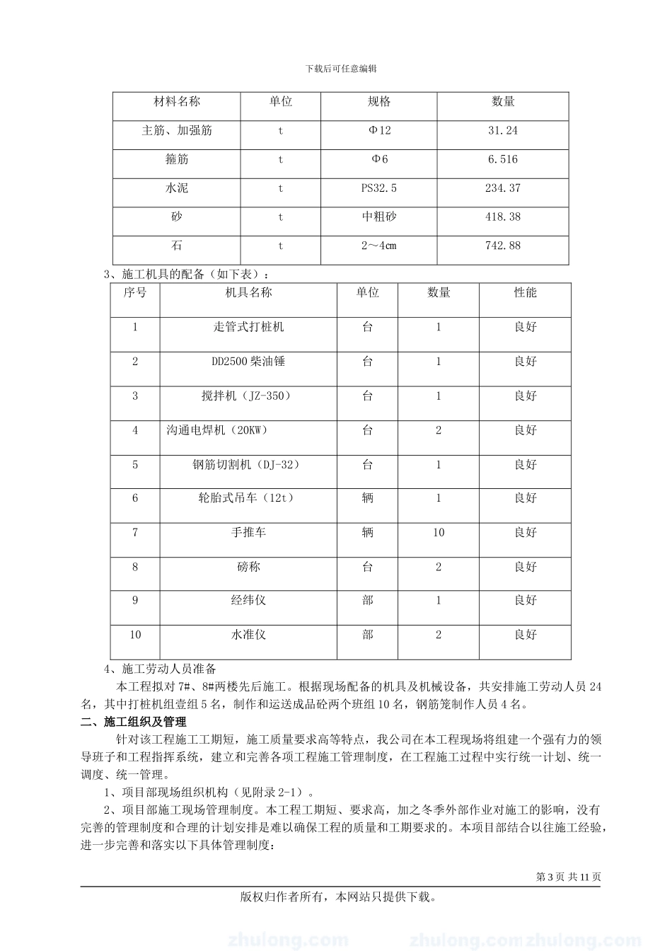
下载后可任意编辑编制依据和说明一、本设计编制依据安徽省某设计讨论院、加拿大某设计公司设计的施工图纸和合肥市某勘察院提交的《岩土工程勘察报告》为基础。二、设计编制使用了下列法律规范:《某工程施工质量验收统一标谁》(GB50300-2001)《工程测量法律规范》(GB50026-93)《某地基基础施工质量验收法律规范》(GB50202-2024)《混凝土结构工程施工及验收法律规范》(GB50204-92)《普通混凝土配合比设计规程》(JGJ/T55-96)《某工程质量检验评定标准》(GBJ301-88)《某桩基技术法律规范》(JGJ94-94)《地基与基础工程施工操作规程》(YSJ402-89)《工业与民用某灌注桩基础设计与施工规程》(JGJ4-80)《混凝土强度检验评定标准》(GBJ107-87)拟建的某山庄工程为安徽省某投资有限公司在安徽省六安市投资开发的高档住宅小区。由合肥市某勘察院勘察,安徽省某设计讨论院、加拿大某设计公司设计,本工程设计桩基为普通沉管钢筋砼灌注桩和夯扩沉管钢筋砼灌注桩两种。为保证本工程“高质量、高效率、高标准”的完成,特编制此施工组织方案。第一章 工程概况一、工程概况本桩基工程设计选用普通沉管钢筋砼灌注桩(GZ-2 型)和夯扩沉管钢筋砼灌注桩(GZ-4 型)两种桩型,总计桩数 503 根,桩径均为 377㎜,设计桩长约 10m,其中 GZ-2 型 308 根,GZ-4 型 195 根,扩径为 600㎜,扩高为 1m。桩芯砼强度均为 C25。二、技术要求1、GZ-2 型与 GZ-4 型桩身钢筋笼制作采纳统一规格和标准。主筋采纳 6Φ12 钢筋,加强筋采纳Φ12 钢筋,间距 2m 一个,螺旋箍筋采纳 Φ6 钢筋,每箍间距 200㎜,在桩顶至其以下 1.5m 处设加密区,每箍间距 100㎜。2、桩的主筋采纳单面搭接焊,接头长度为 10d;桩的纵筋与箍筋均采纳点焊连接。3、桩纵筋锚入承台内 35d,所有桩必须凿去桩顶浮浆层,桩顶伸入承台 100㎜。4、桩的持力层为④层(粉质粘土)内,桩端打入该层至少 1.5m,桩的最后入土深度须根据贯入度与桩端标高来进行双控确定。5、本工程取两根试成孔,工程桩贯入度以试成孔的最后贯入度为标准取值。6、取桩总数的 30%进行低应变动测试验,检查桩身的完整性,并随机抽取不少于 3 根桩做高应变动测试验,检测其单桩承载力,对存在断桩、缩颈等质量问题,应及时会同设计及地质部门现场解决。三、场地条件及地质概况第 1 页 共 11 页版权归作者所有,本网站只提供下载。下载后可任意编辑1、地形、地貌、地...

1、当您付费下载文档后,您只拥有了使用权限,并不意味着购买了版权,文档只能用于自身使用,不得用于其他商业用途(如 [转卖]进行直接盈利或[编辑后售卖]进行间接盈利)。
2、本站所有内容均由合作方或网友上传,本站不对文档的完整性、权威性及其观点立场正确性做任何保证或承诺!文档内容仅供研究参考,付费前请自行鉴别。
3、如文档内容存在违规,或者侵犯商业秘密、侵犯著作权等,请点击“违规举报”。

碎片内容

沉管钢筋砼灌注桩施工方案

确认删除?
VIP
微信客服
  • 扫码咨询
会员Q群
  • 会员专属群点击这里加入QQ群
客服邮箱
回到顶部