电脑桌面
添加小米粒文库到电脑桌面
安装后可以在桌面快捷访问

2019年中国血管性认知障碍诊治指南VIP免费

2019年中国血管性认知障碍诊治指南_第1页
1/8
2019年中国血管性认知障碍诊治指南_第2页
2/8
2019年中国血管性认知障碍诊治指南_第3页
3/8
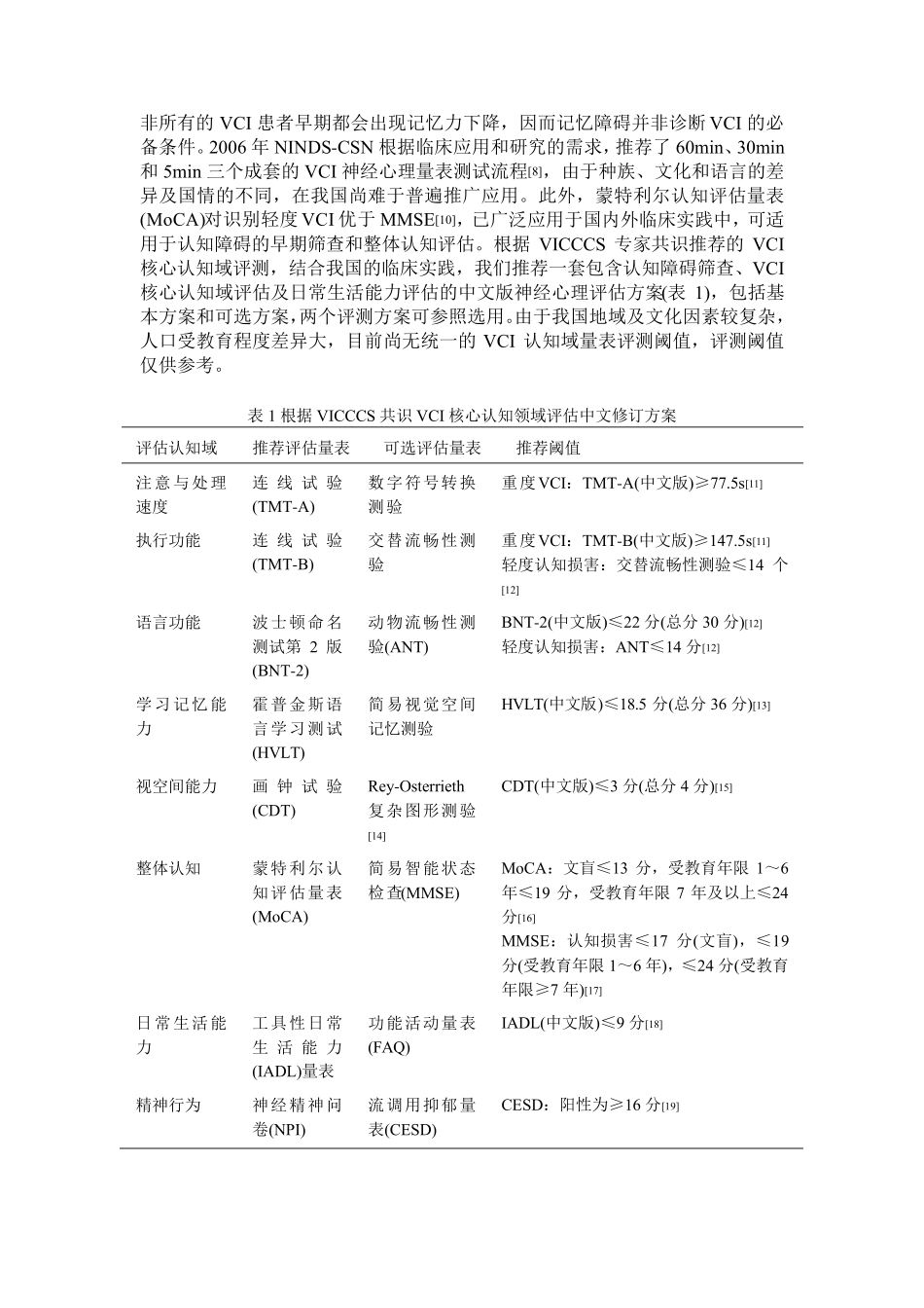
2019 年中国血管性认知障碍诊治指南 血管性认知障碍(vascular cognitive impairment,VCI)是脑血管病变及其危险因素导致的临床卒中或亚临床血管性脑损伤,涉及至少一个认知域受损的临床综合 征 , 涵 盖 了 从 轻 度 认 知 障 碍 到 痴 呆 , 也 包 括 合 并 阿 尔 茨 海 默 病(Alzheimer's disease,AD)等混合性病理所致的不同程度的认知障碍[1-2]。 我国脑血管病和痴呆的疾病负担沉重,患病率均呈上升趋势。65 岁以上老年人轻度认知障碍总体患病率为 20.8%,其中脑血管病和血管危险因素所致的轻度认知障碍占所有轻度认知障碍的 42.0%[3]。65 岁以上老年人群中,血管性痴呆(vascular dementia,VaD)的患病率为 1.50%,是仅次于 AD 的常见痴呆类型[4]。许多老年期痴呆患者常有血管性脑损伤病理和 AD 病理并存,血管危险因素会增加 AD 的风险,脑血管病变和神经退行性病理过程可能相互作用,对认知损害具有累加效应[5]。VCI 包括 VaD,其发病率也相应增加。迄今为止,尚无针对 VaD病理的干预药物应用于临床。因此,重视和推广VCI 的临床诊治规范,对于包括 VaD 和 AD 在内的老年期痴呆的有效防治具有重要的临床意义。 自从 2011 年中华医学会神经病学分会痴呆与认知障碍学组发表《血管性认知障碍诊治指南》[6]以来,VCI 研究取得了一系列重要进展。随着对 VCI 认识的不断深入与概念的更新,一些新的指南与诊断标准相继发布,包括美国心脏病协会(American Heart Association,AHA)与美国卒中协会(American Stroke Association,ASA)2011年发布的科学声明(Vascular contributions to cognitive impairment and dementia)[1],美国精神病学协会(American Psychiatric Association)2013 年发布的《精神疾病诊断与统计手册第5版》(The fifth edition of diagnostic and statistical manual of mental disorders,DSM-5)和国际血管性行为与认知障碍协会(International Society for Vascular Behavioural and Cognitive Disorders,VASCOG)2014年发布的诊断标准(Diagnostic criteria for vascular cognitive disorders:a VASCOG statement)[7]等。2018年由全球27 个国家的专家共同参与制定的血管损伤认知障碍分类研究共识(Guidelines from the vascular impairment of cognition classification consensus study ,VICCCS),采用新型大规模...

1、当您付费下载文档后,您只拥有了使用权限,并不意味着购买了版权,文档只能用于自身使用,不得用于其他商业用途(如 [转卖]进行直接盈利或[编辑后售卖]进行间接盈利)。
2、本站所有内容均由合作方或网友上传,本站不对文档的完整性、权威性及其观点立场正确性做任何保证或承诺!文档内容仅供研究参考,付费前请自行鉴别。
3、如文档内容存在违规,或者侵犯商业秘密、侵犯著作权等,请点击“违规举报”。

碎片内容

2019年中国血管性认知障碍诊治指南

小辰4+ 关注
实名认证
内容提供者

出售各种资料和文档

确认删除?
VIP
微信客服
  • 扫码咨询
会员Q群
  • 会员专属群点击这里加入QQ群
客服邮箱
回到顶部