电脑桌面
添加小米粒文库到电脑桌面
安装后可以在桌面快捷访问

平面直角坐标系(知识总结,试题和答案)

平面直角坐标系(知识总结,试题和答案)_第1页
1/9
平面直角坐标系(知识总结,试题和答案)_第2页
2/9
平面直角坐标系(知识总结,试题和答案)_第3页
3/9
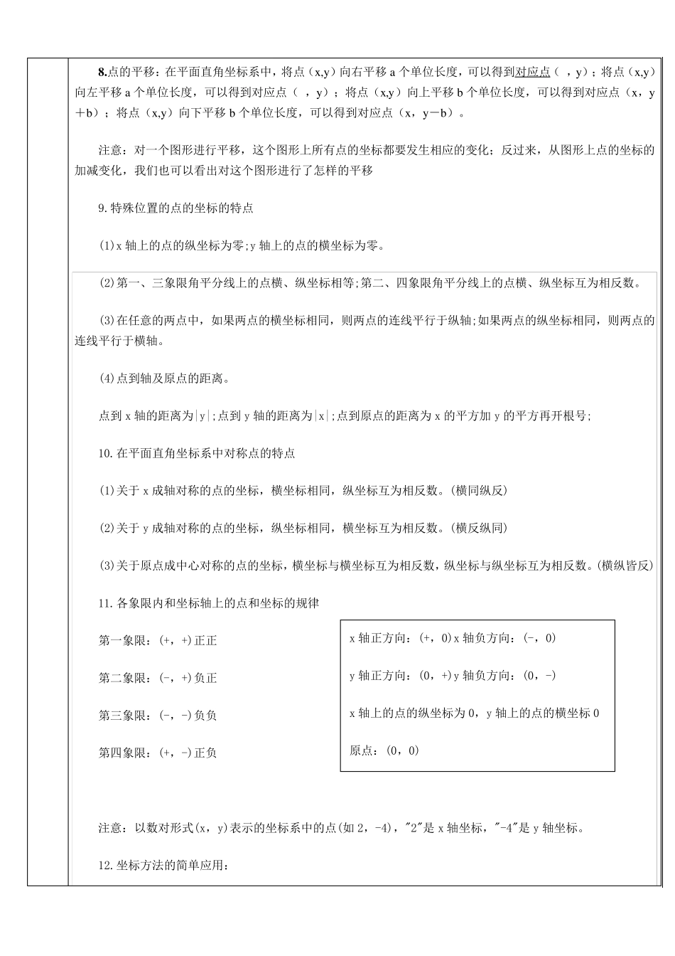
初中精品数学精选精讲 学 科:数 学 任课教师: 授课时间: 年 月 日 姓名 年级 课时 教学课题 平面直角坐标系 教学目标 (知识点、考点、能力、方法) 知识点:平面直角坐标系的意义,有序对数与对一一对应 考点:利用坐标变化与图形平移的关系解决实际问题 能力:了解有序数对的应用意义,了解平面上确定点的常用方法;掌握坐标变化与图形平移的关系,将平面图形进行平移 方法:有序数对与平面上的点一一对应 难点 重点 重点:掌握坐标变化与图形平移的关系;有序数对及平面内确定点的方法 难点:利用坐标变化与图形平移的关系解决实际问题;利用有序数对表示平面内的点 课 堂 教 学 过 程 课前 检查 作业完成情况:优□ 良□ 中□ 差□ 建议______________________________________________ 一、知识点大集锦 平面直角坐标系 1.定义:平面上互相垂直且有公共原点的两条数轴构成平面直角坐标系,简称为直角坐标系 画平面直角坐标系时, 轴、y 轴上的单位长度通常应相同,但在实际应用中,有时会遇到取相同的单位长度有困难的情况,这时可灵活规定单位长度,但必须注意的是,同一坐标轴上相同长度的线段表示的单位数量相同。 2.各个象限内点的特征: 第一象限:(+,+) 点P(x,y),则 x>0,y>0;第二象限:(-,+) 点P(x,y),则 x<0,y>0;第三象限:(-,-) 点P(x,y),则 x<0,y<0;第四象限:(+,-) 点P(x,y),则 x>0,y<0; 在 x 轴上:(x,0) 点P(x,y),则 y=0;在 x 轴的正半轴:(+,0) 点P(x,y),则 x>0,y=0;在 x 轴的负半轴:(-,0) 点P(x,y),则 x<0,y=0;在 y 轴上:(0,y) 点P(x,y),则 x=0;在 y 轴的正半轴:(0,+) 点P(x,y),则 x=0,y>0;在 y 轴的负半轴:(0,-) 点P(x,y),则 x=0,y<0;坐标原点:(0,0) 点P(x,y),则 x=0,y=0; 3. 点到坐标轴的距离:点P(x,y)到 x 轴的距离为|y|,到 y 轴的距离为|x|。到坐标原点的距离为 。 4.中点与两点间的距离: 已知点A(x1,y1),B(x2,y2) 则 AB= AB 的中点P 为 5.点的对称:点P(m,n),关于 x 轴的对称点坐标是(m,-n), 关于 y 轴的对称点坐标是(-m,n) 关于原点的对称点坐标是(-m,-n) 6. 平行线:平行于 x 轴的直线上的点的特征:纵坐标相等;平行于 y 轴的直线上的点的特征:横坐标相等。 7.象限角的平分线:第一、...

1、当您付费下载文档后,您只拥有了使用权限,并不意味着购买了版权,文档只能用于自身使用,不得用于其他商业用途(如 [转卖]进行直接盈利或[编辑后售卖]进行间接盈利)。
2、本站所有内容均由合作方或网友上传,本站不对文档的完整性、权威性及其观点立场正确性做任何保证或承诺!文档内容仅供研究参考,付费前请自行鉴别。
3、如文档内容存在违规,或者侵犯商业秘密、侵犯著作权等,请点击“违规举报”。

碎片内容

平面直角坐标系(知识总结,试题和答案)

您可能关注的文档

确认删除?
VIP
微信客服
  • 扫码咨询
会员Q群
  • 会员专属群点击这里加入QQ群
客服邮箱
回到顶部