电脑桌面
添加小米粒文库到电脑桌面
安装后可以在桌面快捷访问

商场出租合同VIP专享

商场出租合同_第1页
1/6
商场出租合同_第2页
2/6
商场出租合同_第3页
3/6
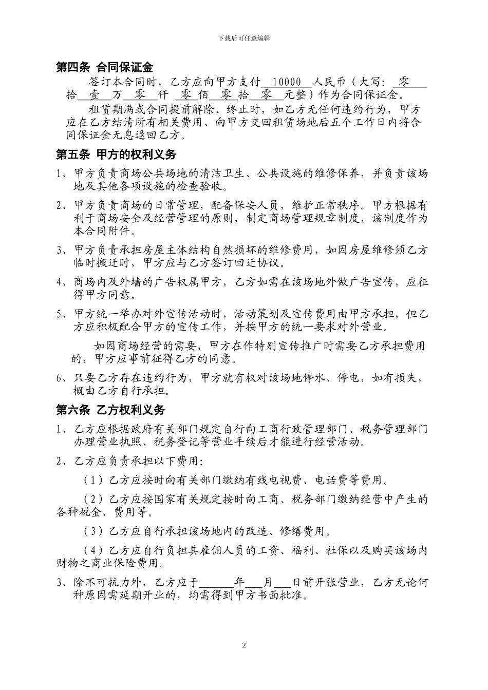
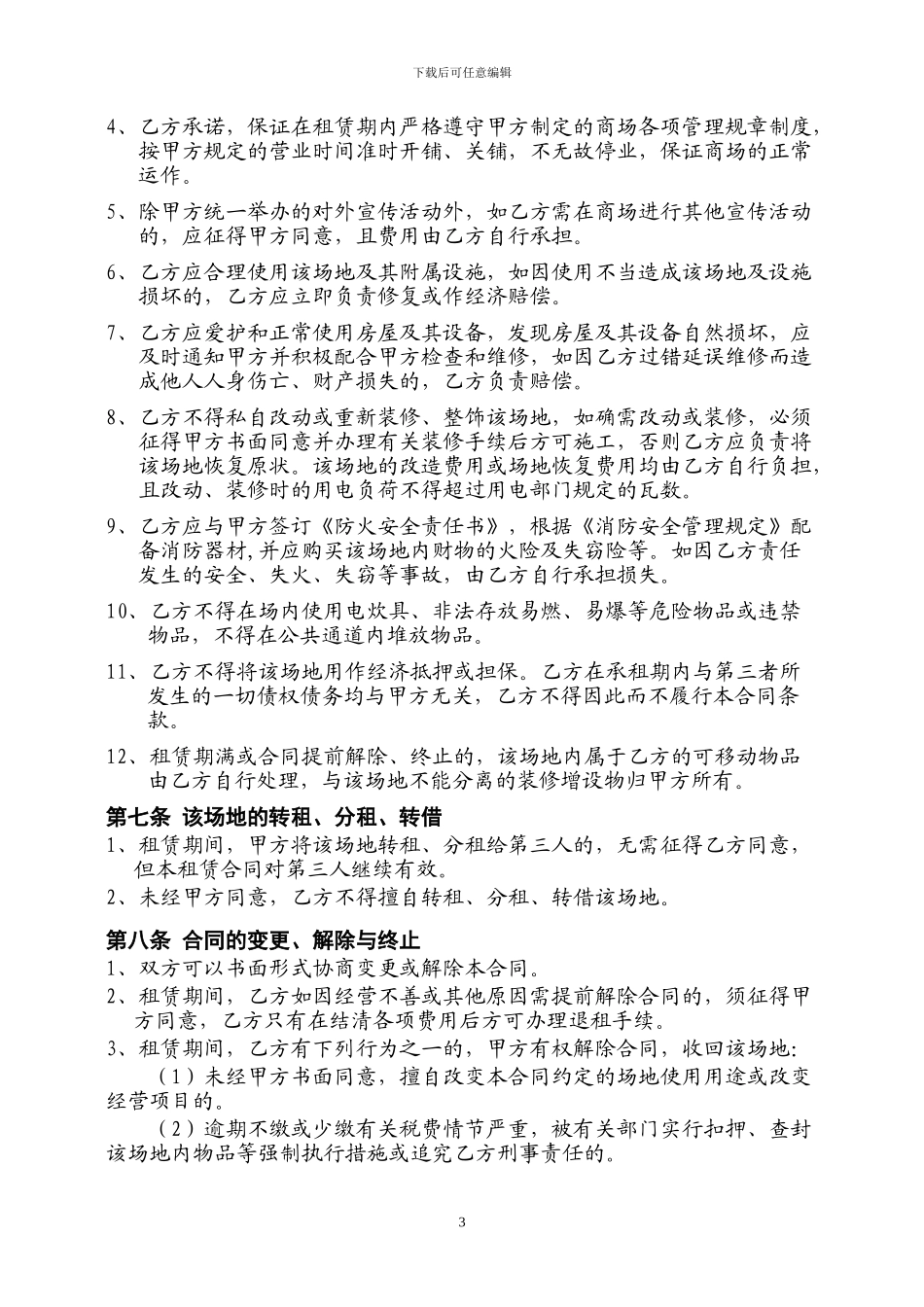
下载后可任意编辑租赁合同合同编号: A0001 签订地点: 均家滩 194 出租方(以下简称甲方): 承租方(以下简称乙方): 根据国家、省、市有关法律、法规及房地产管理的各项规定,甲、乙双方本着平等、自愿的原则,经协商一致订立本合同,并共同遵守。第一条 场地的座落、面积、装修、设施情况:1、甲方同意将位于 均家滩 194 号 三 层 一 楼 号场地(以下简称“该场地”)出租给乙方。2、该场地使用面积 平方米,公摊系数为 其中有用面积为 平方米。3、该场地现有的装修及设施、设备情况详见合同附件。该附件作为甲方根据本合同约定交付乙方使用和乙方在本合同租赁期满、合同解除、终止时交还该场地的验收依据。第二条 租赁期限、用途1、该场地租赁期为 12 个月,自 2024 年 3 月 1 日起至 2024 年 2 月 28 日止。2、乙方向甲方承诺,租赁该场地仅作为经营 产品的商铺使用。第三条 租金、水电费、管理费等费用及支付方式1、甲方在 2024 年 3 月 1 日将该场地交付给乙方。2、租金:为建筑面积每月每平方米 100 元人民币,每月租金总额为人民币 元(大写: 拾 万 仟 佰 拾 元整)。3、从 年 月 日起,每年度租金(每十二个月为壹个年度)4、电费取暖费:公用电费及取暖费由乙方按该场地建筑面积分摊;该场地内电费按乙方电表读数收取。5、甲方应在交租日前制作费用表,列明租金、电费、取暖费等分摊数额及乙方场地内电表读数。乙方应在次月 壹至伍日 号前将上月电费及其他费用以现金/电汇的方式支付给甲方。1下载后可任意编辑第四条 合同保证金签订本合同时,乙方应向甲方支付 10000 人民币(大写: 零 拾 壹 万 零 仟 零 佰 零 拾 零 元整)作为合同保证金。租赁期满或合同提前解除、终止时,如乙方无任何违约行为,甲方应在乙方结清所有相关费用、向甲方交回租赁场地后五个工作日内将合同保证金无息退回乙方。第五条 甲方的权利义务1、甲方负责商场公共场地的清洁卫生、公共设施的维修保养,并负责该场地及其他各项设施的检查验收。2、甲方负责商场的日常管理,配备保安人员,维护正常秩序。甲方根据有利于商场安全及经营管理的原则,制定商场管理规章制度,该制度作为本合同附件。3、甲方负责承担房屋主体结构自然损坏的维修费用,如因房屋维修须乙方临时搬迁时,甲方应与乙方签订回迁协议。4、商场内及外墙的广告权属甲方,乙方如需在该场地外做广告宣传,应征得甲方...

1、当您付费下载文档后,您只拥有了使用权限,并不意味着购买了版权,文档只能用于自身使用,不得用于其他商业用途(如 [转卖]进行直接盈利或[编辑后售卖]进行间接盈利)。
2、本站所有内容均由合作方或网友上传,本站不对文档的完整性、权威性及其观点立场正确性做任何保证或承诺!文档内容仅供研究参考,付费前请自行鉴别。
3、如文档内容存在违规,或者侵犯商业秘密、侵犯著作权等,请点击“违规举报”。

碎片内容

商场出租合同

确认删除?
VIP
微信客服
  • 扫码咨询
会员Q群
  • 会员专属群点击这里加入QQ群
客服邮箱
回到顶部