电脑桌面
添加小米粒文库到电脑桌面
安装后可以在桌面快捷访问

房屋租赁合同(有中介)

房屋租赁合同(有中介)_第1页
1/4
房屋租赁合同(有中介)_第2页
2/4
房屋租赁合同(有中介)_第3页
3/4
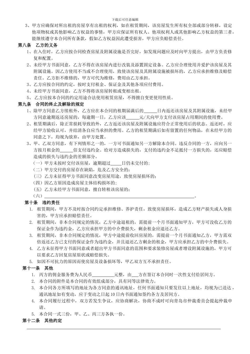
下载后可任意编辑 租 赁 合 同 编号:甲方(出租方): 乙方(承租方): 丙方(居间方): 根据《中华人民共和国合同法》及相关法律规定,甲、乙双方在平等自愿的基础上,就房屋租赁事宜,经协商一致订立本合同。第一条房屋的基本情况 1、甲方将其所拥有的位于青岛市 区 室的房屋(以下简称“该房屋”),权属证书号为 ,在正常状态下出租给乙方。 2、该房屋的建筑面积约为: 平方米 3、甲、乙双方对该房屋现有的装修及设施、设备□有□无约定,如有,则详见附件一,且该附件作为甲方根据本合同约定交付乙方使用和乙方在本合同租赁期满交还该房屋的验收依据。第二条 租赁期限、用途 1、该房屋租赁期自 年 月 日起至 年 月 日止。甲方应于 年 月 日以前将房屋交付给乙方使用。2、租赁期满,乙方需继续承租该房屋的,应在租赁期届满前 个月,向甲方提出续租书面要求,经甲方同意后重新签订租赁合同。3、乙方向甲方承诺,租赁该房屋仅作为□居住□办公□其他 使用。第三条 租金及支付方式1、租金为每月 元(大写: 整)。甲方收到租金后需出具收据给乙方。2、租金调整约定: 。3、支付方式:租金按 个月为一期支付,第一期租金于 年 月 日前付清,以后每期租金支付时间为 年 月 日,先付后用(若乙方以汇款方式支付租金,则汇出日为支付日,汇费由汇出方承担),甲方收款后应向乙方提供有效的收款凭证。4、如乙方逾期支付租金,则每逾期一日按应付租金的千分之一向甲方支付滞纳金。如乙方逾期超过十五日,则视为乙方退租,甲方有权收回房屋,并按合同第九条第三款追究乙方的违约责任。第四条 定金 1、签订本合同当日,乙方支付定金人民币 元整给甲方,租期开始后,定金自动转为租金。 2、在本合同签订之后至租期开始之前,如甲方违约,则上述定金由甲方双倍返还乙方,如乙方违约,则定金由甲方没收。第五条 保证金 1、乙方于 支付给甲方房屋租赁保证金计 元整,甲方在收到保证金后应予以书面签收。 2、除本合同另有约定之外,租赁关系终止时,乙方将房屋及其附属设施向甲方交割完后,甲方收取的房屋租赁保证金除用以抵充合同约定由乙方承担的费用外,剩余部分无息归还乙方。 3、未经甲方同意,乙方不得以保证金抵付租金等任何费用。第六条 税费 1、租赁期内,使用该房屋所发生的□水、□电、□煤/天然气、□暖气费、□有线电视费、□电话/宽带费、□中央空调费、□物业(电梯)费、□卫生/垃圾费...

1、当您付费下载文档后,您只拥有了使用权限,并不意味着购买了版权,文档只能用于自身使用,不得用于其他商业用途(如 [转卖]进行直接盈利或[编辑后售卖]进行间接盈利)。
2、本站所有内容均由合作方或网友上传,本站不对文档的完整性、权威性及其观点立场正确性做任何保证或承诺!文档内容仅供研究参考,付费前请自行鉴别。
3、如文档内容存在违规,或者侵犯商业秘密、侵犯著作权等,请点击“违规举报”。

碎片内容

房屋租赁合同(有中介)

确认删除?
VIP
微信客服
  • 扫码咨询
会员Q群
  • 会员专属群点击这里加入QQ群
客服邮箱
回到顶部