电脑桌面
添加小米粒文库到电脑桌面
安装后可以在桌面快捷访问

智慧城市安全体系框架

智慧城市安全体系框架_第1页
1/6
智慧城市安全体系框架_第2页
2/6
智慧城市安全体系框架_第3页
3/6
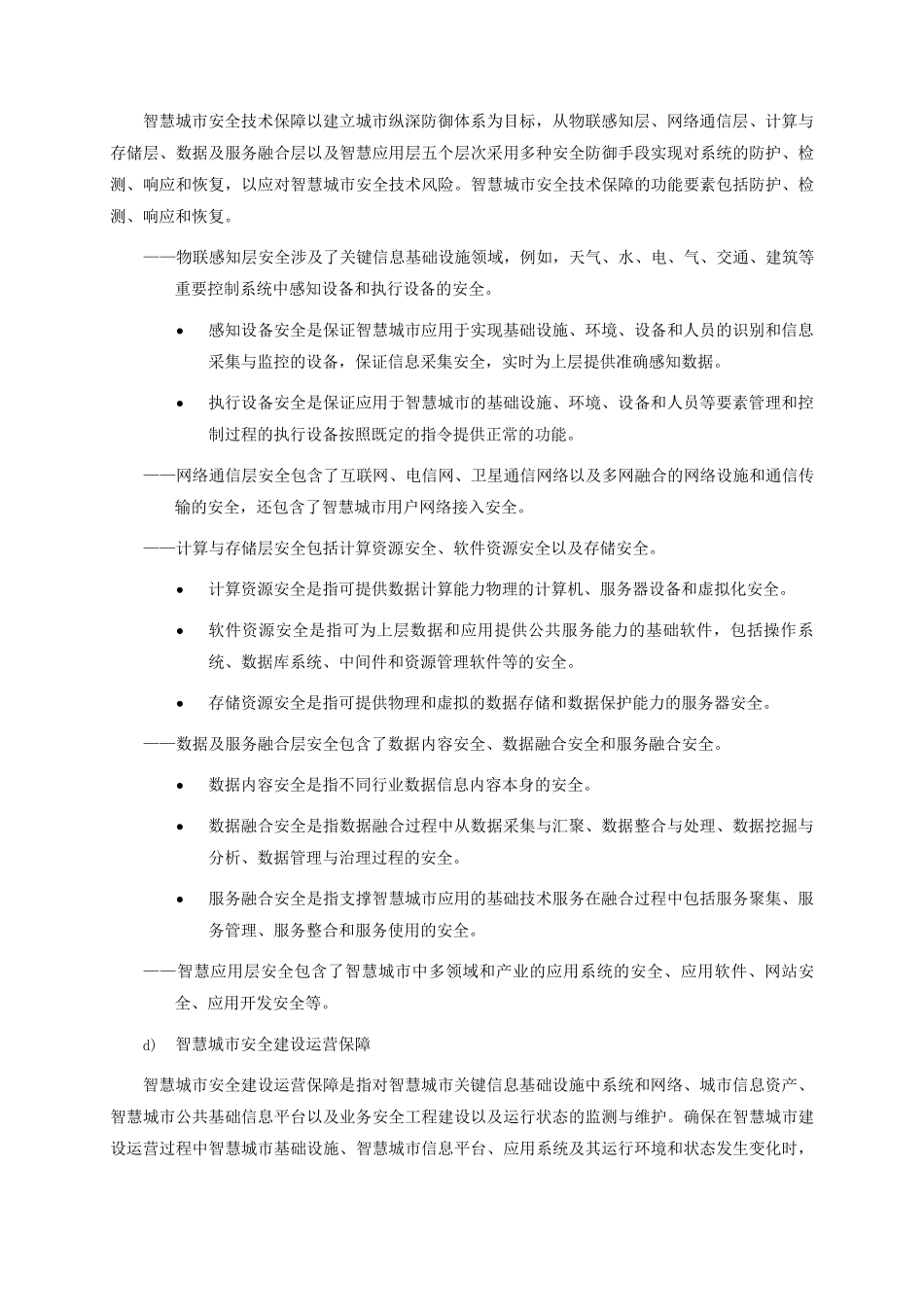
1 智慧城市安全体系框架 智慧城市安全体系框架以安全保障措施为视角,从智慧城市安全战略保障、智慧城市安全技术保障、智慧城市安全管理保障、智慧城市安全建设运营保障和智慧城市安全基础支撑五个方面给出了智慧城市安全要素,如图1所示。 智慧城市安全战略保障智慧城市安全管理保障智慧城市安全技术保障智慧城市安全建设运营保障智慧层应用安全应急处置灾难恢复监测预警法律法规标准规范数据与服务融合层安全政策文件智慧城市安全基础支撑基础安全技术支撑决策规划组织管理评价改进协调监督基础安全服务支撑防护响应检测恢复物联感知层安全网络通信层安全计算与存储层安全网络设备安全通信线路安全网络传输安全计算基础设施安全软件安全数据内容安全应用软件安全终端安全应用系统安全Web安全感知设备安全执行设备安全服务融合安全终端接入安全存储安全技术功能要素数据融合安全...............应急预案演练建设实施 图1 智慧城市安全体系框架 a) 智慧城市安全战略保障 智慧城市安全战略保障要素包括国家法律法规、政策文件及标准规范。通过智慧城市安全战略保障可以指导和约束智慧城市的安全管理、技术与建设运营活动。 b) 智慧城市安全管理保障 智慧城市安全管理保障是实现智慧城市协调管理、协同运作、信息融合和开放共享的关键。本标准参考了信息安全管理体系并结合智慧城市特征,梳理出智慧城市安全管理要素,包括决策规划、组织管理、协调监督、评价改进。 c) 智慧城市安全技术保障 智慧城市安全技术保障以建立城市纵深防御体系为目标,从物联感知层、网络通信层、计算与存储层、数据及服务融合层以及智慧应用层五个层次采用多种安全防御手段实现对系统的防护、检测、响应和恢复,以应对智慧城市安全技术风险。智慧城市安全技术保障的功能要素包括防护、检测、响应和恢复。 ——物联感知层安全涉及了关键信息基础设施领域,例如,天气、水、电、气、交通、建筑等重要控制系统中感知设备和执行设备的安全。 • 感知设备安全是保证智慧城市应用于实现基础设施、环境、设备和人员的识别和信息采集与监控的设备,保证信息采集安全,实时为上层提供准确感知数据。 • 执行设备安全是保证应用于智慧城市的基础设施、环境、设备和人员等要素管理和控制过程的执行设备按照既定的指令提供正常的功能。 ——网络通信层安全包含了互联网、电信网、卫星通信网络以及多网融合的网络设施和通信传输的安全,还包含了智慧城市用户网络接...

1、当您付费下载文档后,您只拥有了使用权限,并不意味着购买了版权,文档只能用于自身使用,不得用于其他商业用途(如 [转卖]进行直接盈利或[编辑后售卖]进行间接盈利)。
2、本站所有内容均由合作方或网友上传,本站不对文档的完整性、权威性及其观点立场正确性做任何保证或承诺!文档内容仅供研究参考,付费前请自行鉴别。
3、如文档内容存在违规,或者侵犯商业秘密、侵犯著作权等,请点击“违规举报”。

碎片内容

智慧城市安全体系框架

您可能关注的文档

确认删除?
VIP
微信客服
  • 扫码咨询
会员Q群
  • 会员专属群点击这里加入QQ群
客服邮箱
回到顶部