电脑桌面
添加小米粒文库到电脑桌面
安装后可以在桌面快捷访问

课程教学大纲格式汇总

课程教学大纲格式汇总_第1页
1/6
课程教学大纲格式汇总_第2页
2/6
课程教学大纲格式汇总_第3页
3/6
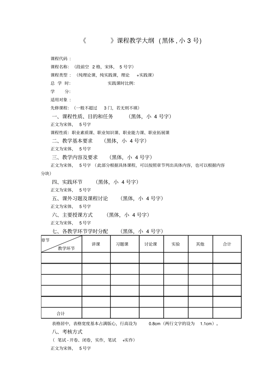
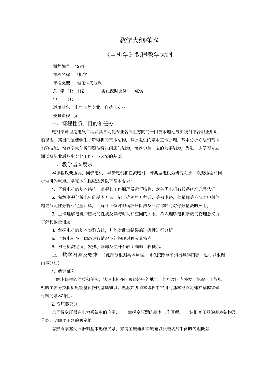
《》课程教学大纲 ( 黑体 , 小 3 号) 课程代码 : 课程名称:(段前空 2 格,宋体, 5 号字)课程类型 : (纯理论课,纯实践课,理论+实践课)总 学 时:实践课时比例:学分:适用对象 : 先修课程:(一般不超过3 门,若无则不填)一、课程性质、目的和任务(黑体,小 4 号字)正文为宋体, 5 号字课程性质:职业素质课、职业知识课、职业能力课、职业拓展课二、教学基本要求(黑体,小 4 号字)正文为宋体, 5 号字三、教学内容及要求(黑体,小 4 号字)正文为宋体, 5 号字 (此部分根据具体课程,可以按照章节列出具体内容,也可以根据内容分块)四、实践环节(黑体,小 4 号字)正文为宋体, 5 号字五、课外习题及课程讨论(黑体,小 4 号字)正文为宋体, 5 号字六、主要授课方式(黑体,小 4 号字)正文为宋体, 5 号字七、各教学环节学时分配(黑体,小 4 号字)章节教学环节讲课习题课讨论课实验其他合计合计表格居中,表格宽度基本占满版心,行高设为0.8cm(两行文字的设为1.1cm)。八、考核方式( 笔试 - 开卷、闭卷,实作,笔试+实作)正文为宋体, 5 号字九、推荐教材和教学参考书(黑体,小 4 号字)教材:《》,ⅹⅹ编著,ⅹⅹ出版社,年,教材性质,是否高职高专规划教材。参考书:《》,ⅹⅹ编著,ⅹⅹ出版社,年。教材性质,是否高职高专规划教材。《》,ⅹⅹ编著,ⅹⅹ出版社,年。教材性质,是否高职高专规划教材。教材性质:教育部规划教材,教育部精品教材,自编教材,讲义,其他十、说明(黑体,小 4 号字)正文为宋体, 5 号字。在此部分可做一些补充说明。大纲制订人: (宋体, 5 号字)大纲审定人:制订日期:注: (1)页面设置为纸型: A4;页边距:上3.5cm,下 3.2cm,左 2.3cm,右 2.3cm。(2)标题、正文的字体及字号严格按照样本要求;标点符号要在全角状态下录入。(3)正文行间距设为固定值18 磅。段前段后间距均设为0。教学大纲样本《电机学》课程教学大纲课程编号 : 1234 课程名称:电机学课程类型 : 理论 +实践课总 学 时: 112 实践课时比例:40% 学分: 7 适用对象 : 电气工程专业、自动化专业先修课程:无一、课程性质、目的和任务电机学课程是电气工程及其自动化专业各专业方向的一门技术理论与实践相结合职业知识的课程。其目的是使学生了解电机的基本结构,掌握电机的基本工作原理、基本分析方法和基本实验技能,...

1、当您付费下载文档后,您只拥有了使用权限,并不意味着购买了版权,文档只能用于自身使用,不得用于其他商业用途(如 [转卖]进行直接盈利或[编辑后售卖]进行间接盈利)。
2、本站所有内容均由合作方或网友上传,本站不对文档的完整性、权威性及其观点立场正确性做任何保证或承诺!文档内容仅供研究参考,付费前请自行鉴别。
3、如文档内容存在违规,或者侵犯商业秘密、侵犯著作权等,请点击“违规举报”。

碎片内容

课程教学大纲格式汇总

您可能关注的文档

确认删除?
VIP
微信客服
  • 扫码咨询
会员Q群
  • 会员专属群点击这里加入QQ群
客服邮箱
回到顶部