电脑桌面
添加小米粒文库到电脑桌面
安装后可以在桌面快捷访问

音乐听课记录24486VIP专享

音乐听课记录24486_第1页
1/4
音乐听课记录24486_第2页
2/4
音乐听课记录24486_第3页
3/4
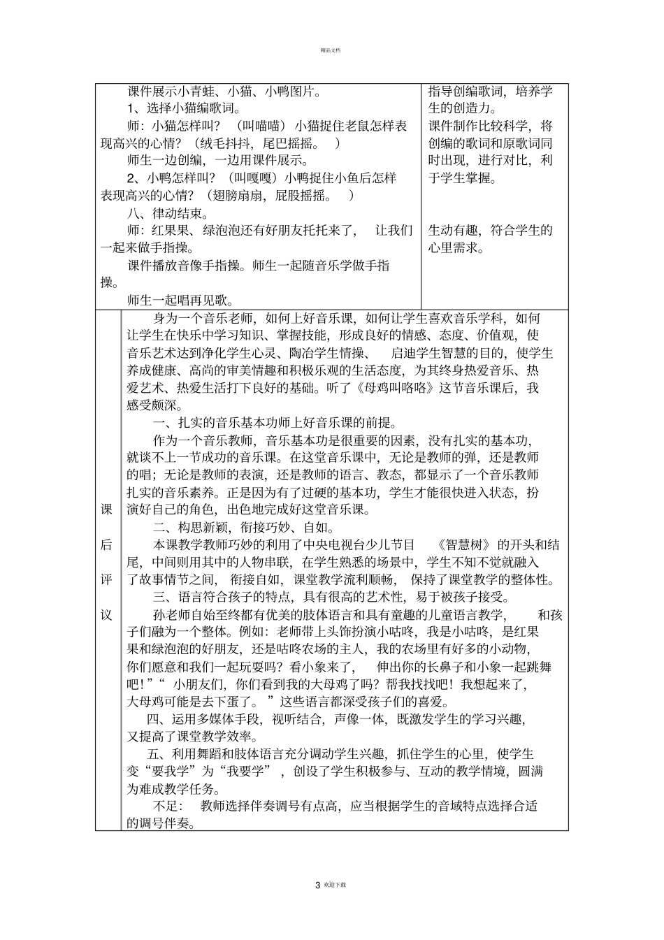
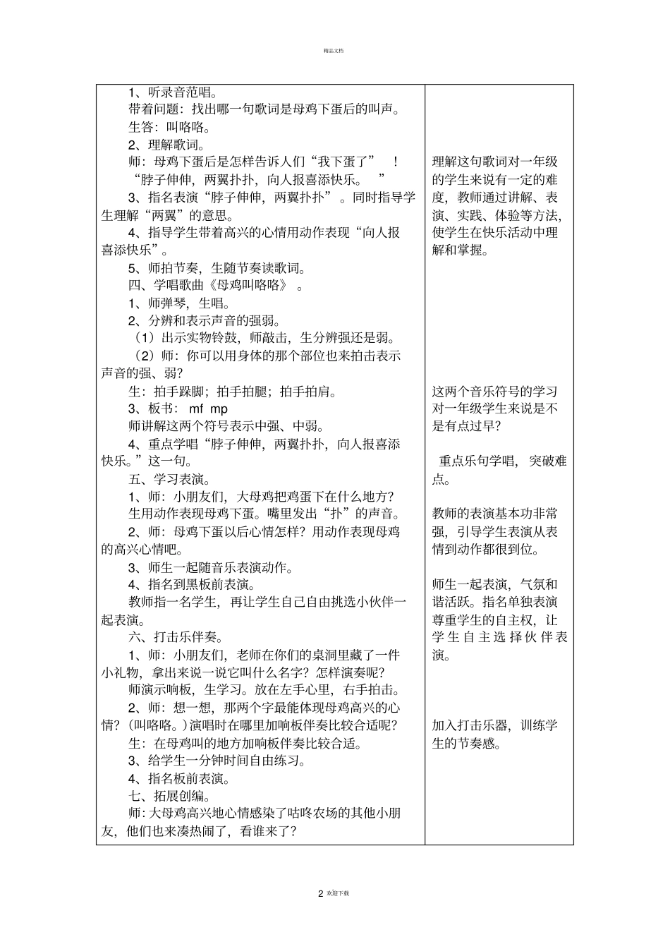
精品文档。1 欢迎下载听课记录学校胶南市东风小学班级一学科音乐课题母鸡叫咯咯第三节执教人孙丽课堂纪录听课意见一、律动放松心情。出示课件录像:请你跟我这样做。我就跟你这样做。师生一起随录像做动作。二、设置情境导入。师带上早准备好的“小咕咚”头饰。“小朋友们,你认识我吗?”“对了,我是小咕咚,是红果果和绿泡泡的好朋友,还是咕咚农场的主人, 我的农场里有好多的小动物, 你们愿意和我们一起玩耍吗?看小象来了, 伸出你的长鼻子和小象一起跳舞吧! ”播放音像课件:《两只小象》师生一起边唱边跳。师:小朋友们,你们看到我的大母鸡了吗?帮我找找吧!我想起来了, 大母鸡可能是去下蛋了。 母鸡下蛋是怎样叫的?生模仿母鸡下蛋的声音。三、感受歌曲《母鸡叫咯咯》 。律动和导入环节采用孩子们喜爱的“智慧树”节目的人物和动作,从学生熟悉的事物入手,以生动有趣的故事情节深深吸引了孩子们的注意力,极大地激发了学生的兴趣。具有童真童趣的语言非常符合一年级学生的特点。精品文档。2 欢迎下载1、听录音范唱。带着问题:找出哪一句歌词是母鸡下蛋后的叫声。生答:叫咯咯。2、理解歌词。师:母鸡下蛋后是怎样告诉人们“我下蛋了”!“脖子伸伸,两翼扑扑,向人报喜添快乐。”3、指名表演“脖子伸伸,两翼扑扑” 。同时指导学生理解“两翼”的意思。4、指导学生带着高兴的心情用动作表现“向人报喜添快乐”。5、师拍节奏,生随节奏读歌词。四、学唱歌曲《母鸡叫咯咯》 。1、师弹琴,生唱。2、分辨和表示声音的强弱。(1)出示实物铃鼓,师敲击,生分辨强还是弱。(2)师:你可以用身体的那个部位也来拍击表示声音的强、弱?生:拍手跺脚;拍手拍腿;拍手拍肩。3、板书: mf mp 师讲解这两个符号表示中强、中弱。4、重点学唱“脖子伸伸,两翼扑扑,向人报喜添快乐。”这一句。五、学习表演。1、师:小朋友们,大母鸡把鸡蛋下在什么地方?生用动作表现母鸡下蛋。嘴里发出“扑”的声音。2、师:母鸡下蛋以后心情怎样?用动作表现母鸡的高兴心情吧。3、师生一起随音乐表演动作。4、指名到黑板前表演。教师指一名学生,再让学生自己自由挑选小伙伴一起表演。六、打击乐伴奏。1、师:小朋友们,老师在你们的桌洞里藏了一件小礼物,拿出来说一说它叫什么名字?怎样演奏呢?师演示响板,生学习。放在左手心里,右手拍击。2、师:想一想,那两个字最能体现母鸡高兴的心情?(叫咯咯。)演唱时在哪里加响板伴奏比较合适呢?...

1、当您付费下载文档后,您只拥有了使用权限,并不意味着购买了版权,文档只能用于自身使用,不得用于其他商业用途(如 [转卖]进行直接盈利或[编辑后售卖]进行间接盈利)。
2、本站所有内容均由合作方或网友上传,本站不对文档的完整性、权威性及其观点立场正确性做任何保证或承诺!文档内容仅供研究参考,付费前请自行鉴别。
3、如文档内容存在违规,或者侵犯商业秘密、侵犯著作权等,请点击“违规举报”。

碎片内容

音乐听课记录24486

确认删除?
VIP
微信客服
  • 扫码咨询
会员Q群
  • 会员专属群点击这里加入QQ群
客服邮箱
回到顶部