电脑桌面
添加小米粒文库到电脑桌面
安装后可以在桌面快捷访问

2347+建筑结构机考复习资料(拼音排序版本)20160701

2347+建筑结构机考复习资料(拼音排序版本)20160701_第1页
1/9
2347+建筑结构机考复习资料(拼音排序版本)20160701_第2页
2/9
2347+建筑结构机考复习资料(拼音排序版本)20160701_第3页
3/9
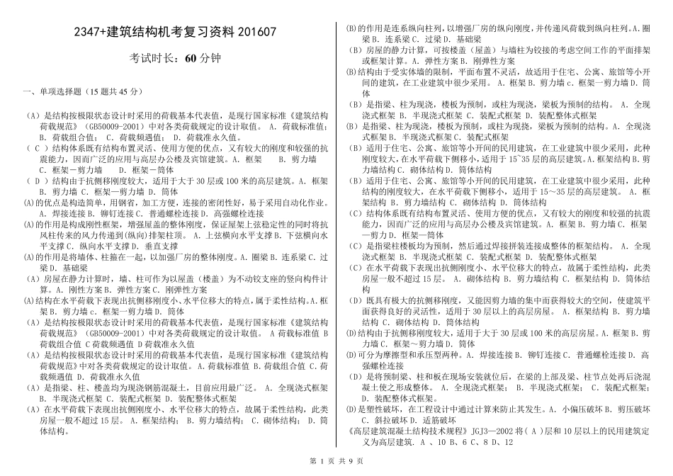
第 1 页 共 9 页 2347+建筑结构机考复习资料 201607 考试时长:6 0 分钟 一、单项选择题(1 5 题共4 5 分) (A)是结构按极限状态设计时采用的荷载基本代表值,是现行国家标准《建筑结构荷载规范》(GB50009-2001)中对各类荷载规定的设计取值。 A.荷载标准值; B.荷载组合值; C.荷载频遇值; D.荷载准永久值。 ( C )结构体系既有结构布置灵活、使用方便的优点,又有较大的刚度和较强的抗震能力,因而广泛的应用与高层办公楼及宾馆建筑。A.框架 B.剪力墙 C.框架-剪力墙 D.框架-筒体 ( D )结构由于抗侧移刚度较大,适用于大于30 层或100 米的高层建筑。A.框架 B.剪力墙 C.框架—剪力墙 D.筒体 (A)的优点是构造简单,用钢省,加工方便,连接的密闭性好,易于采用自动化作业。 A.焊接连接 B.铆钉连接 C.普通螺栓连接 D.高强螺栓连接 (A)的作用是构成刚性框架,增强屋盖的整体刚度,保证屋架上弦稳定性的同时将抗风柱传来的风力传递 到 (纵 向 )排 架柱顶 。 A.上弦横 向 水 平 支 撑 B.下 弦横 向 水平 支 撑 C.纵 向 水 平 支 撑 D.垂 直 支 撑 (A)的作用是将墙体、柱箍 在 一起 ,以 加强厂 房 的整体刚度。A.圈 梁 B.连系梁 C.过梁 D.基础 梁 (A)房 屋在 静 力计算 时,墙、柱可 作为 以 屋盖(楼盖)为 不 动铰 支 座 的竖 向 构件 计算 。A.刚性方案 B.弹 性方案 C.刚弹 性方案 (A)结构在 水 平 荷载下 表现出 抗侧移刚度小 、水 平 位 移大的特 点,属 于柔 性结构。A.框架B.剪力墙c.框架一剪力墙D.筒体 (A)是结构按极限状态设计时采用的荷载基本代表值,是现行国家标准《建筑结构荷载规范》(GB50009-2001)中对各类荷载规定的设计取值。 A 荷载标准值 B荷载组合值 C 荷载频遇值 D 荷载准永久值 (A)是结构按极限状态设计时采用的荷载基本代表值,是现行国家标准《建筑结构荷载规范》中对各类荷载规定的设计取值。 A.荷载标准值 B.荷载组合值 C.荷载频遇值 D.荷载准永久值 (A)是指 梁 、柱、楼盖均 为 现浇 钢筋 混 凝 土 ,目 前 应用最 广泛。 A.全 现浇 式 框架 B.半 现浇 式 框架 C.装 配 式 框架 D.装 配 整体式 框架 (A)在 水 平 荷载下 表现出 抗侧刚度小 、水 平 位 移大的特 点,故 属 于柔 ...

1、当您付费下载文档后,您只拥有了使用权限,并不意味着购买了版权,文档只能用于自身使用,不得用于其他商业用途(如 [转卖]进行直接盈利或[编辑后售卖]进行间接盈利)。
2、本站所有内容均由合作方或网友上传,本站不对文档的完整性、权威性及其观点立场正确性做任何保证或承诺!文档内容仅供研究参考,付费前请自行鉴别。
3、如文档内容存在违规,或者侵犯商业秘密、侵犯著作权等,请点击“违规举报”。

碎片内容

2347+建筑结构机考复习资料(拼音排序版本)20160701

确认删除?
VIP
微信客服
  • 扫码咨询
会员Q群
  • 会员专属群点击这里加入QQ群
客服邮箱
回到顶部