电脑桌面
添加小米粒文库到电脑桌面
安装后可以在桌面快捷访问

先张法台座设计及施工

先张法台座设计及施工_第1页
1/5
先张法台座设计及施工_第2页
2/5
先张法台座设计及施工_第3页
3/5
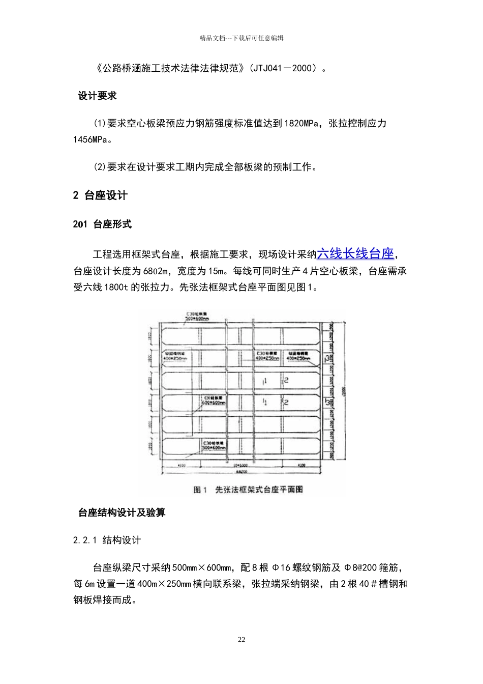
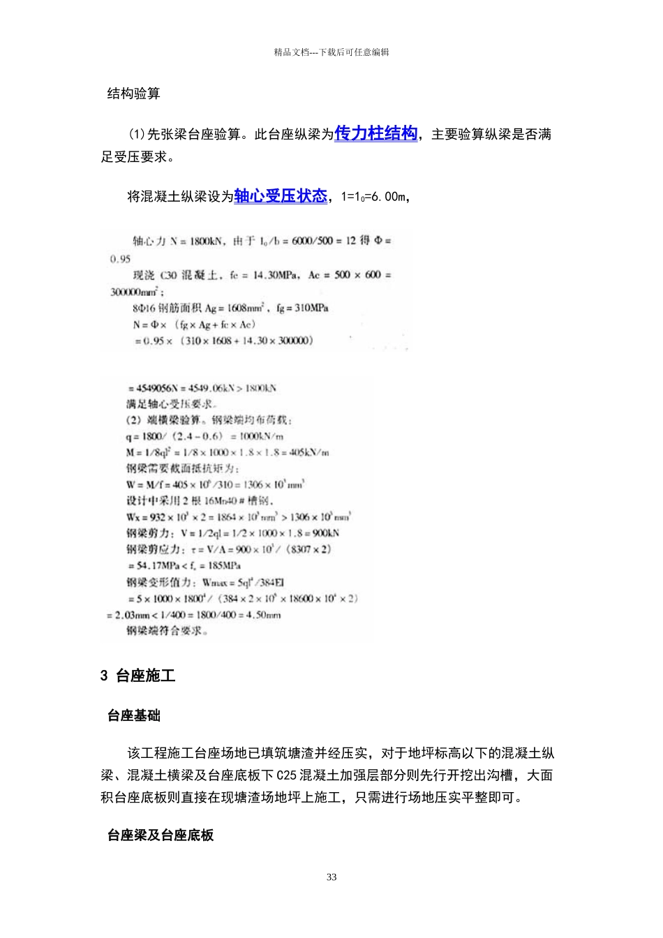
精品文档---下载后可任意编辑先张法台座设计及施工郑新伟 1,曹敏 2(1.浙江省水电建筑安装有限公司,浙江 杭州 310051;2.浙江省水利河口讨论院,浙江 杭州 310020) 摘 要:张拉台座是先张法施以预应力的主要设备,需承受预应力在构件制作时的全部张拉力,必须具有足够的强度和刚度。对先张拉台座的设计与施工主要技术作了介绍。 关键词:先张法;张拉台座;台座设计;台座施工 张拉台座是先张法施以预应力的主要设备,它承受预应力筋在构件制作时的全部张拉力。张拉台座必须具有足够的强度和刚度,其抗倾覆安全系数应≥,抗移系数应≥。同时固定横梁与活动横梁必须有足够的刚度,受力后挠度应不大于钢梁的最大挠度。先张法是在台座上张拉预应力钢材,然后浇筑水泥混凝土以形成预应力构件的施工方法。在经济效益上,先张法施工可节约后张法施工所消耗大量预应力锚具、波纹管等材料,经济论证先张法台座适合大型预制场,或大型桥梁板梁用先张法施工,可大大节约工程成本。先张法台座按构造形式分为框架式、槽式、墩式,施工中以框架式台座应用最广。 工程概况。宁波港北仑港四期集装箱码头公路桥,桥梁设计荷载为汽-20,集装箱牵引拖挂车。桥面宽 50m,桥梁基础为 1000mm 口径钻孔灌注桩,上部结构为先张法预应力钢筋混凝土 16m 空心板梁结构。空心板梁全部采纳预应力 1860MPa 低松驰钢绞线,单根钢绞线张拉控制应力 1456MPa,空心板梁设计规格为 15.57m(长)×0.98m(宽)×0.65m(高),单块板梁配置 14 根钢绞线。空心板梁采纳先张法施工。经方案选择采纳框架式台座。1 设计依据及设计要求 设计依据 (1)技术资料。该桥梁工程设计图纸及工程有关会议纪要及有关文件。 (2)法律法律规范、标准。 《公路桥涵设计通用法律法律规范》(JTJ021-89);11精品文档---下载后可任意编辑 《公路桥涵施工技术法律法律规范》(JTJ041-2000)。 设计要求 (1)要求空心板梁预应力钢筋强度标准值达到 1820MPa,张拉控制应力1456MPa。 (2)要求在设计要求工期内完成全部板梁的预制工作。2 台座设计2 1 台座形式 工程选用框架式台座,根据施工要求,现场设计采纳六线长线台座,台座设计长度为 68 2m,宽度为 15m。每线可同时生产 4 片空心板梁,台座需承受六线 1800t 的张拉力。先张法框架式台座平面图见图 1。 台座结构设计及验算2.2.1 结构设计 台座纵梁尺寸采纳 500mm×600mm,配 8 根 Φ16 螺纹钢筋及 Φ8@...

1、当您付费下载文档后,您只拥有了使用权限,并不意味着购买了版权,文档只能用于自身使用,不得用于其他商业用途(如 [转卖]进行直接盈利或[编辑后售卖]进行间接盈利)。
2、本站所有内容均由合作方或网友上传,本站不对文档的完整性、权威性及其观点立场正确性做任何保证或承诺!文档内容仅供研究参考,付费前请自行鉴别。
3、如文档内容存在违规,或者侵犯商业秘密、侵犯著作权等,请点击“违规举报”。

碎片内容

先张法台座设计及施工

确认删除?
VIP
微信客服
  • 扫码咨询
会员Q群
  • 会员专属群点击这里加入QQ群
客服邮箱
回到顶部