电脑桌面
添加小米粒文库到电脑桌面
安装后可以在桌面快捷访问

正丁烷安全技术说明书

正丁烷安全技术说明书_第1页
1/6
正丁烷安全技术说明书_第2页
2/6
正丁烷安全技术说明书_第3页
3/6
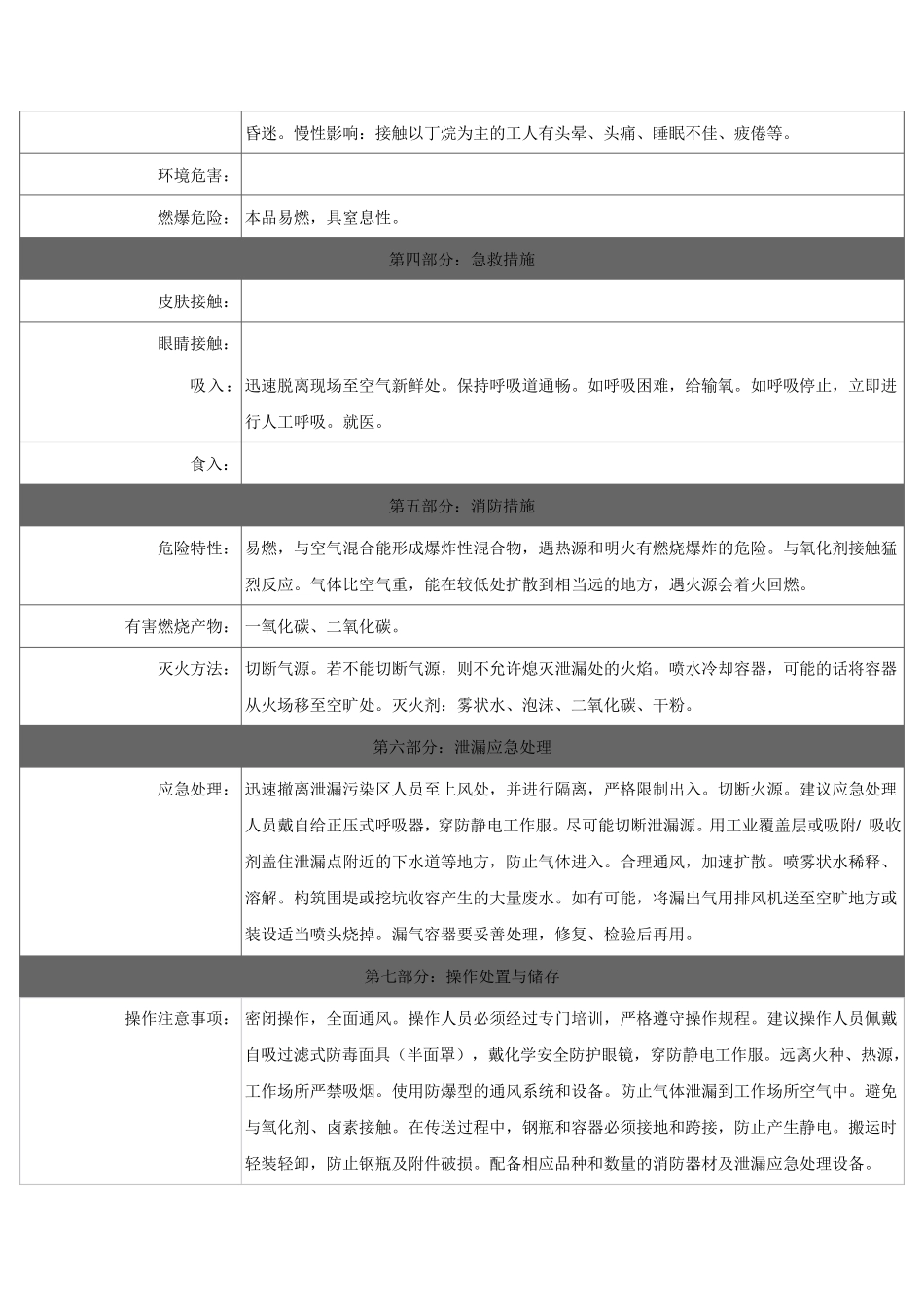
正丁烷安全技术说明书 点击数: 370 说明书目录 第一部分 化学品名称第九部分 理化特性第二部分 成分/组成信息第十部分 稳定性和反应活性第三部分 危险性概述第十一部分 毒理学资料第四部分 急救措施第十二部分 生态学资料第五部分 消防措施第十三部分 废弃处置第六部分 泄漏应急处理第十四部分 运输信息第七部分 操作处置与储存第十五部分 法规信息第八部分 接触控制/个体防护第十六部分 其他信息第一部分:化学品名称 化学品中文名称: 正丁烷 化学品俗名: 化学品英文名称: n-bu tane 英文名称: 技术说明书编码: 34 CAS No.: 106-97-8 生产企业名称: 地址: 生效日期: 第二部分:成分/组成信息 有害物成分 含量 CAS No. 正丁烷 106-97-8 第三部分:危险性概述 危险性类别: 侵入途径: 健康危害: 高浓度有窒息和麻醉作用。急性中毒:主要症状有头晕、头痛、嗜睡和酒醉状态、严重者可昏迷。慢性影响:接触以丁烷为主的工人有头晕、头痛、睡眠不佳、疲倦等。 环境危害: 燃爆危险: 本品易燃,具窒息性。 第四部分:急救措施 皮肤接触: 眼睛接触: 吸入: 迅速脱离现场至空气新鲜处。保持呼吸道通畅。如呼吸困难,给输氧。如呼吸停止,立即进行人工呼吸。就医。 食入: 第五部分:消防措施 危险特性: 易燃,与空气混合能形成爆炸性混合物,遇热源和明火有燃烧爆炸的危险。与氧化剂接触猛烈反应。气体比空气重,能在较低处扩散到相当远的地方,遇火源会着火回燃。 有害燃烧产物: 一氧化碳、二氧化碳。 灭火方法: 切断气源。若不能切断气源,则不允许熄灭泄漏处的火焰。喷水冷却容器,可能的话将容器从火场移至空旷处。灭火剂:雾状水、泡沫、二氧化碳、干粉。 第六部分:泄漏应急处理 应急处理: 迅速撤离泄漏污染区人员至上风处,并进行隔离,严格限制出入。切断火源。建议应急处理人员戴自给正压式呼吸器,穿防静电工作服。尽可能切断泄漏源。用工业覆盖层或吸附/ 吸收剂盖住泄漏点附近的下水道等地方,防止气体进入。合理通风,加速扩散。喷雾状水稀释、溶解。构筑围堤或挖坑收容产生的大量废水。如有可能,将漏出气用排风机送至空旷地方或装设适当喷头烧掉。漏气容器要妥善处理,修复、检验后再用。 第七部分:操作处置与储存 操作注意事项: 密闭操作,全面通风。操作人员必须经过专门培训,严格遵守操作规程。建议操作人员佩戴自吸过滤式防毒面具(半面罩...

1、当您付费下载文档后,您只拥有了使用权限,并不意味着购买了版权,文档只能用于自身使用,不得用于其他商业用途(如 [转卖]进行直接盈利或[编辑后售卖]进行间接盈利)。
2、本站所有内容均由合作方或网友上传,本站不对文档的完整性、权威性及其观点立场正确性做任何保证或承诺!文档内容仅供研究参考,付费前请自行鉴别。
3、如文档内容存在违规,或者侵犯商业秘密、侵犯著作权等,请点击“违规举报”。

碎片内容

正丁烷安全技术说明书

确认删除?
VIP
微信客服
  • 扫码咨询
会员Q群
  • 会员专属群点击这里加入QQ群
客服邮箱
回到顶部