电脑桌面
添加小米粒文库到电脑桌面
安装后可以在桌面快捷访问

产品研发部规章制度及软件项目管理方法(初稿)

产品研发部规章制度及软件项目管理方法(初稿)_第1页
1/12
产品研发部规章制度及软件项目管理方法(初稿)_第2页
2/12
产品研发部规章制度及软件项目管理方法(初稿)_第3页
3/12
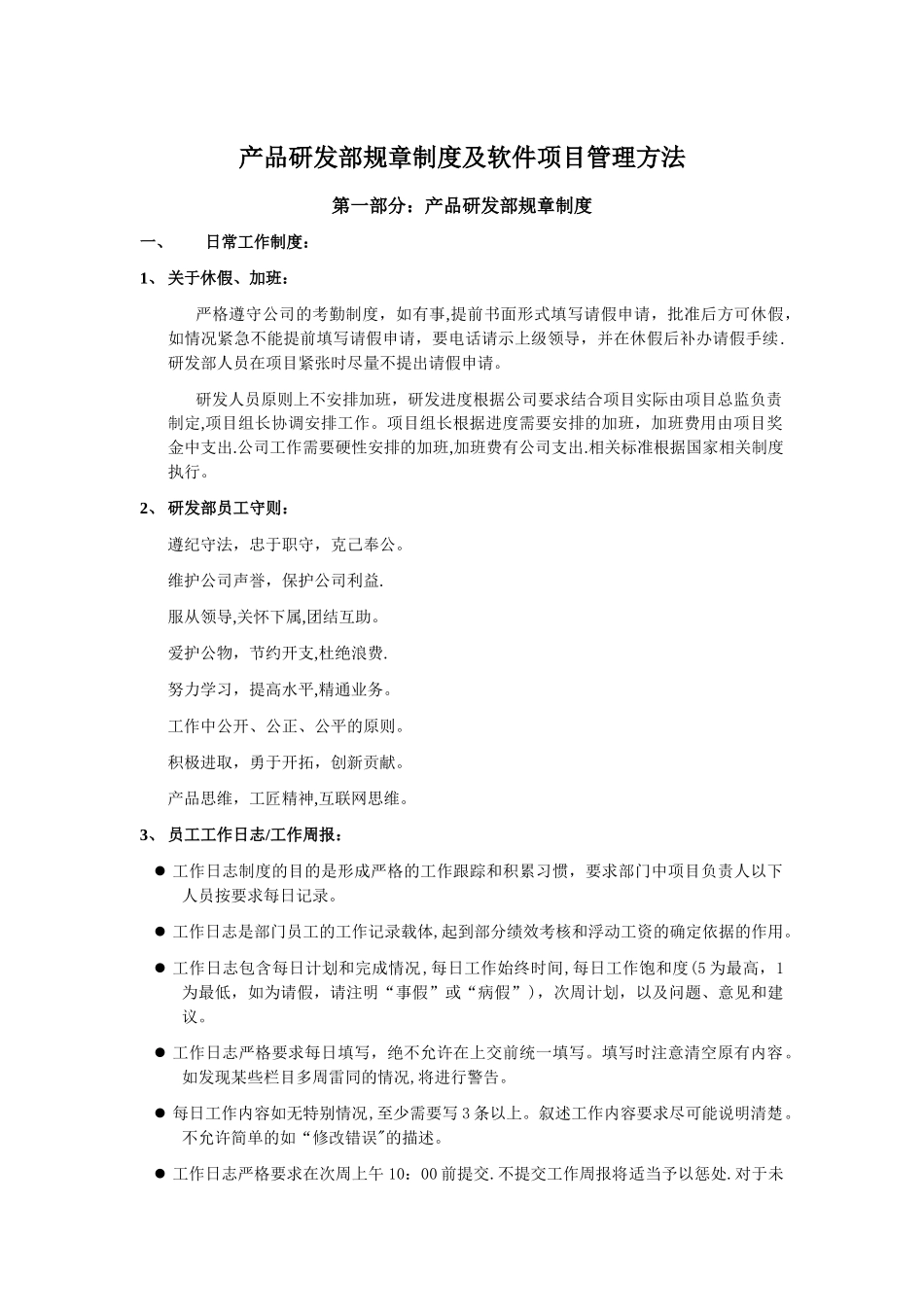
产品研发部规章制度及软件项目管理方法第一部分:产品研发部规章制度一、日常工作制度:1、 关于休假、加班:严格遵守公司的考勤制度,如有事,提前书面形式填写请假申请,批准后方可休假,如情况紧急不能提前填写请假申请,要电话请示上级领导,并在休假后补办请假手续.研发部人员在项目紧张时尽量不提出请假申请。研发人员原则上不安排加班,研发进度根据公司要求结合项目实际由项目总监负责制定,项目组长协调安排工作。项目组长根据进度需要安排的加班,加班费用由项目奖金中支出.公司工作需要硬性安排的加班,加班费有公司支出.相关标准根据国家相关制度执行。2、 研发部员工守则:遵纪守法,忠于职守,克己奉公。维护公司声誉,保护公司利益.服从领导,关怀下属,团结互助。爱护公物,节约开支,杜绝浪费.努力学习,提高水平,精通业务。工作中公开、公正、公平的原则。积极进取,勇于开拓,创新贡献。产品思维,工匠精神,互联网思维。3、 员工工作日志/工作周报: 工作日志制度的目的是形成严格的工作跟踪和积累习惯,要求部门中项目负责人以下人员按要求每日记录。 工作日志是部门员工的工作记录载体,起到部分绩效考核和浮动工资的确定依据的作用。 工作日志包含每日计划和完成情况,每日工作始终时间,每日工作饱和度(5 为最高,1为最低,如为请假,请注明“事假”或“病假”),次周计划,以及问题、意见和建议。 工作日志严格要求每日填写,绝不允许在上交前统一填写。填写时注意清空原有内容。如发现某些栏目多周雷同的情况,将进行警告。 每日工作内容如无特别情况,至少需要写 3 条以上。叙述工作内容要求尽可能说明清楚。不允许简单的如“修改错误"的描述。 工作日志严格要求在次周上午 10:00 前提交.不提交工作周报将适当予以惩处.对于未提交日志的人员,部门总监保证当周内口头通知。 工作日志以工作汇报 QQ 群形式提交给部门总监和公司总经理。部门总监收到后保证第一时间进行检视,并依此进行考核。文件名格式模板:名字:***岗位:###工程师时间:2024-12-06任务(模块名称) 完成情况 遇到问题/需要帮助行业圈首页开发 100% 无行业圈 评论、点赞 100% 无行业圈图片、文本转发、收藏 100% 无。其中***为员工姓名,###为岗位名称(如 iOS、php),日期为提交日期.研发总监根据日报情况汇总审查确认后作为周报的一部分,考核后在周六前发送到总经理邮箱(或 QQ)4、 项目月报制度: ...

1、当您付费下载文档后,您只拥有了使用权限,并不意味着购买了版权,文档只能用于自身使用,不得用于其他商业用途(如 [转卖]进行直接盈利或[编辑后售卖]进行间接盈利)。
2、本站所有内容均由合作方或网友上传,本站不对文档的完整性、权威性及其观点立场正确性做任何保证或承诺!文档内容仅供研究参考,付费前请自行鉴别。
3、如文档内容存在违规,或者侵犯商业秘密、侵犯著作权等,请点击“违规举报”。

碎片内容

产品研发部规章制度及软件项目管理方法(初稿)

您可能关注的文档

确认删除?
VIP
微信客服
  • 扫码咨询
会员Q群
  • 会员专属群点击这里加入QQ群
客服邮箱
回到顶部