电脑桌面
添加小米粒文库到电脑桌面
安装后可以在桌面快捷访问

挖机合作协议

挖机合作协议_第1页
1/4
挖机合作协议_第2页
2/4
挖机合作协议_第3页
3/4
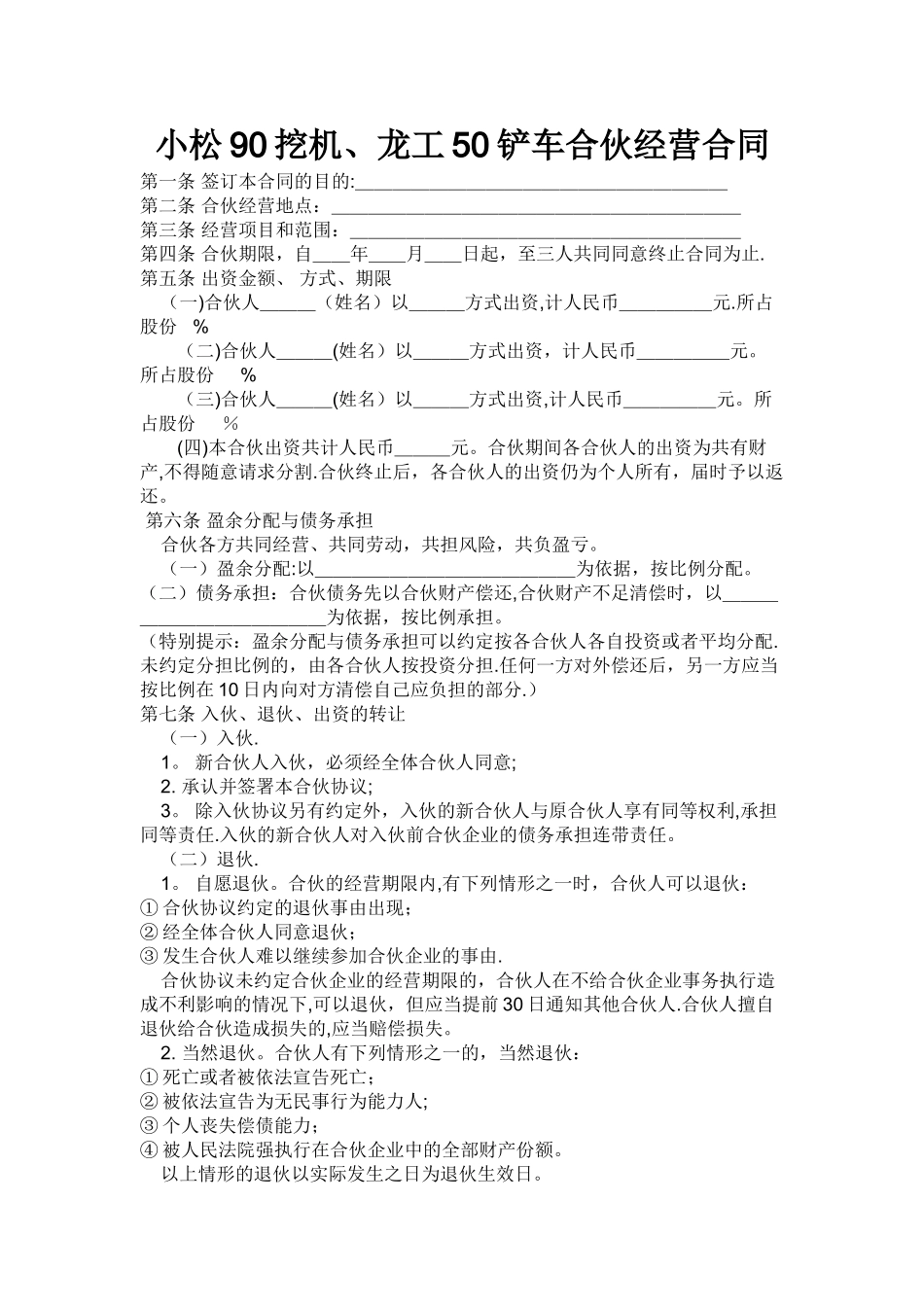
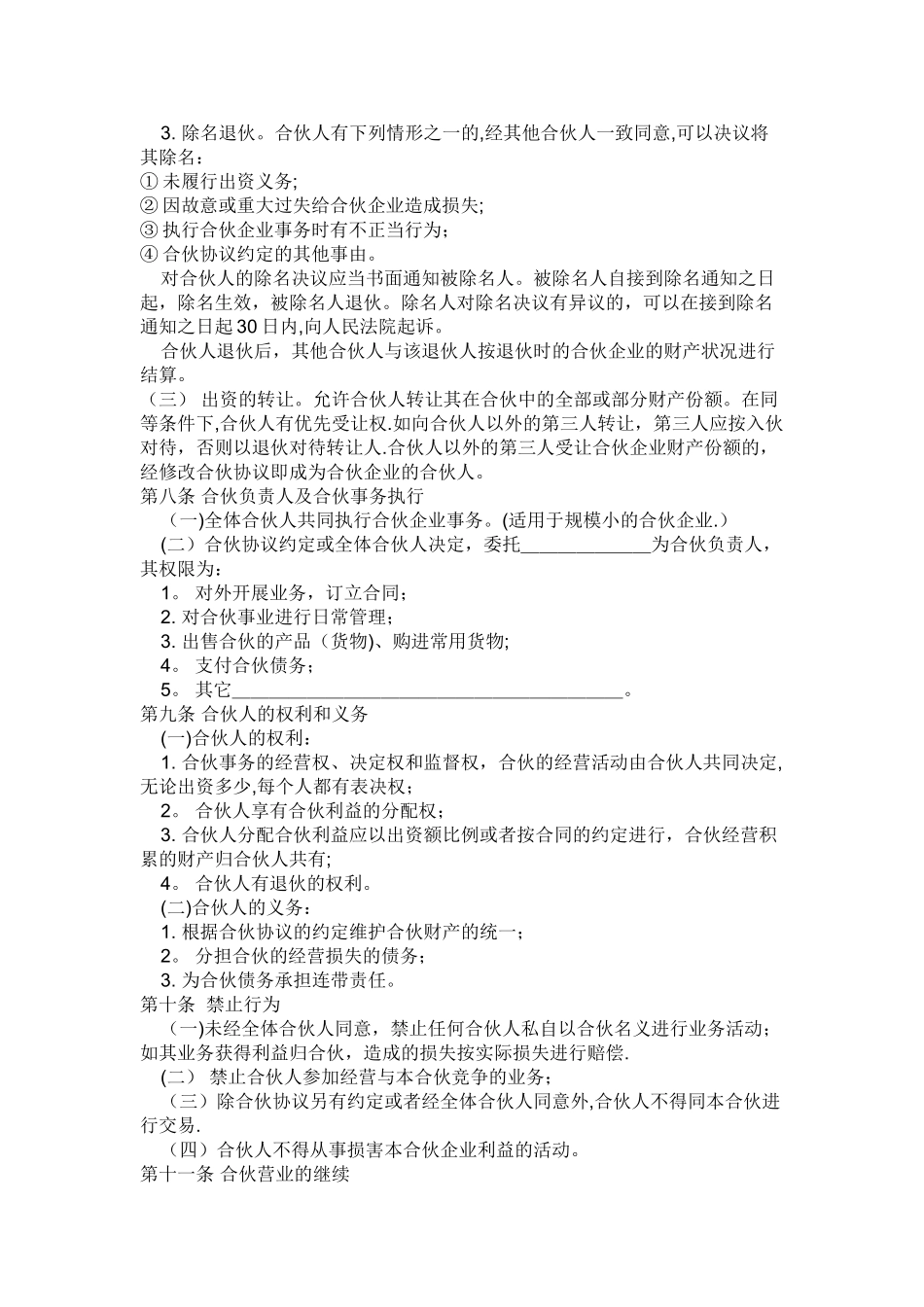
小松 90 挖机、龙工 50 铲车合伙经营合同第一条 签订本合同的目的:____________________第二条 合伙经营地点:______________________第三条 经营项目和范围:_____________________第四条 合伙期限,自__年__月__日起,至三人共同同意终止合同为止.第五条 出资金额、 方式、期限 (一)合伙人___(姓名)以___方式出资,计人民币_____元.所占股份 %(二)合伙人___(姓名)以___方式出资,计人民币_____元。所占股份 %(三)合伙人___(姓名)以___方式出资,计人民币_____元。所占股份 %(四)本合伙出资共计人民币___元。合伙期间各合伙人的出资为共有财产,不得随意请求分割.合伙终止后,各合伙人的出资仍为个人所有,届时予以返还。 第六条 盈余分配与债务承担 合伙各方共同经营、共同劳动,共担风险,共负盈亏。 (一)盈余分配:以______________为依据,按比例分配。(二)债务承担:合伙债务先以合伙财产偿还,合伙财产不足清偿时,以_____________为依据,按比例承担。(特别提示:盈余分配与债务承担可以约定按各合伙人各自投资或者平均分配.未约定分担比例的,由各合伙人按投资分担.任何一方对外偿还后,另一方应当按比例在 10 日内向对方清偿自己应负担的部分.)第七条 入伙、退伙、出资的转让 (一)入伙. 1。 新合伙人入伙,必须经全体合伙人同意; 2. 承认并签署本合伙协议; 3。 除入伙协议另有约定外,入伙的新合伙人与原合伙人享有同等权利,承担同等责任.入伙的新合伙人对入伙前合伙企业的债务承担连带责任。 (二)退伙. 1。 自愿退伙。合伙的经营期限内,有下列情形之一时,合伙人可以退伙:① 合伙协议约定的退伙事由出现;② 经全体合伙人同意退伙;③ 发生合伙人难以继续参加合伙企业的事由. 合伙协议未约定合伙企业的经营期限的,合伙人在不给合伙企业事务执行造成不利影响的情况下,可以退伙,但应当提前 30 日通知其他合伙人.合伙人擅自退伙给合伙造成损失的,应当赔偿损失。 2. 当然退伙。合伙人有下列情形之一的,当然退伙:① 死亡或者被依法宣告死亡;② 被依法宣告为无民事行为能力人;③ 个人丧失偿债能力;④ 被人民法院强执行在合伙企业中的全部财产份额。 以上情形的退伙以实际发生之日为退伙生效日。 3. 除名退伙。合伙人有下列情形之...

1、当您付费下载文档后,您只拥有了使用权限,并不意味着购买了版权,文档只能用于自身使用,不得用于其他商业用途(如 [转卖]进行直接盈利或[编辑后售卖]进行间接盈利)。
2、本站所有内容均由合作方或网友上传,本站不对文档的完整性、权威性及其观点立场正确性做任何保证或承诺!文档内容仅供研究参考,付费前请自行鉴别。
3、如文档内容存在违规,或者侵犯商业秘密、侵犯著作权等,请点击“违规举报”。

碎片内容

挖机合作协议

您可能关注的文档

确认删除?
VIP
微信客服
  • 扫码咨询
会员Q群
  • 会员专属群点击这里加入QQ群
客服邮箱
回到顶部