电脑桌面
添加小米粒文库到电脑桌面
安装后可以在桌面快捷访问

物料盘点管理制度

物料盘点管理制度_第1页
1/3
物料盘点管理制度_第2页
2/3
物料盘点管理制度_第3页
3/3
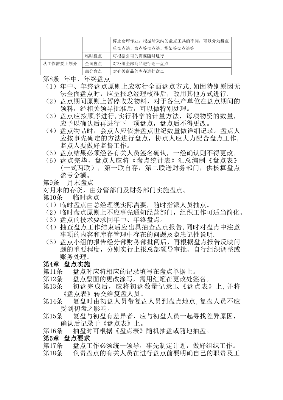
物料盘点管理制度第1章 总则第1条 目的为加强公司内部管理,及时掌握企业存货、财务及财产的准确数量,保证公司各项资产的安全、完整,同时也使盘点工作法律规范化,特制定本制度。第2条 原则(1)真实。盘点所有的数据资料必须视真实的,不允许作弊或弄虚作假,以掩盖漏洞和失误。(2)准确。盘点的过程要求准确无误,无论是资料的输入、陈列的核查,还是盘点的数目,都必须准确。(3)完整.所有盘点过程的流程,包括区域的规划、盘点的原始资料、盘点数据等,都必须完整,不要遗漏区域和商品。(4)清楚.盘点过程属于流水作业,不同的人员负责不同的作业,所以所有资料必须清楚,人员的书写必须清楚,货物的整理必须清楚.(5)团队精神。盘点是公司全体人员都参加的核查货物的过程,为缩短盘点时间,公司各个部门必须有良好的协调配合意识,保证盘点工作的顺利进行。第3条 职责规划(1)总盘人。由总经理或仓储部经理担任,负责盘点工作的统一领导和督查盘点工作的有效进行及盘点异常事项的处理.(2)主盘人.由仓储部经理或猪肝担任,负责盘点工作的推动及实施。(3)盘点人.由仓储部门人员担任,负责盘点工作.(4)会点人。由财务部门指派专人担任,负责盘点记录工作。(5)协点人。由经营部门的人员担任,负责盘点材料物品的搬运及整理工作。(6)监点人。由总经理室派人担任,亦可根据实际情况由总盘人授权专人担任,监督盘点工作。(7)协调人。为配合盘点工作的有效进行,各有关部门应指派专人负责盘点工作,盘点工作结束后,其职责自然消逝。第2章 盘点范围第4条 存货.指原材料、辅助材料、燃料、低值易燃品、在制品、半成品、产成品的清查核点。第5条 财务。指现金、银行存款、票据、有价证券等的盘点。第6条 财产。指固定资产、保管资产、保管品等的盘点。第3章 盘点方式第7条盘点的方式一般有如下表所示的四种。 盘点方式一览表盘点方式相关说明从时间上划分定期盘点主要是指在月末、年中、年底这些固定日期进行盘点,它能够对库存的货物进行全面的盘点,盘点准确性高,但盘点时必须停止仓库作业。根据所采纳的盘点工具的不同,可以分为盘点单盘点法、盘点签盘点法、货架签盘点法等临时盘点可根据公司的需要随时进行从工作需要上划分全面盘点对柜组全部商品进行逐一盘点部分盘点对有关商品的库存进行盘点第8条 年中、年终盘点(1)年中、年终盘点原则上应实行全面盘点方式,如因特别原因无法全面盘点时,应呈报总经理核准后,改用其他...

1、当您付费下载文档后,您只拥有了使用权限,并不意味着购买了版权,文档只能用于自身使用,不得用于其他商业用途(如 [转卖]进行直接盈利或[编辑后售卖]进行间接盈利)。
2、本站所有内容均由合作方或网友上传,本站不对文档的完整性、权威性及其观点立场正确性做任何保证或承诺!文档内容仅供研究参考,付费前请自行鉴别。
3、如文档内容存在违规,或者侵犯商业秘密、侵犯著作权等,请点击“违规举报”。

碎片内容

物料盘点管理制度

确认删除?
VIP
微信客服
  • 扫码咨询
会员Q群
  • 会员专属群点击这里加入QQ群
客服邮箱
回到顶部