电脑桌面
添加小米粒文库到电脑桌面
安装后可以在桌面快捷访问

XXXX年企业所得税汇缴清算

XXXX年企业所得税汇缴清算_第1页
1/17
XXXX年企业所得税汇缴清算_第2页
2/17
XXXX年企业所得税汇缴清算_第3页
3/17
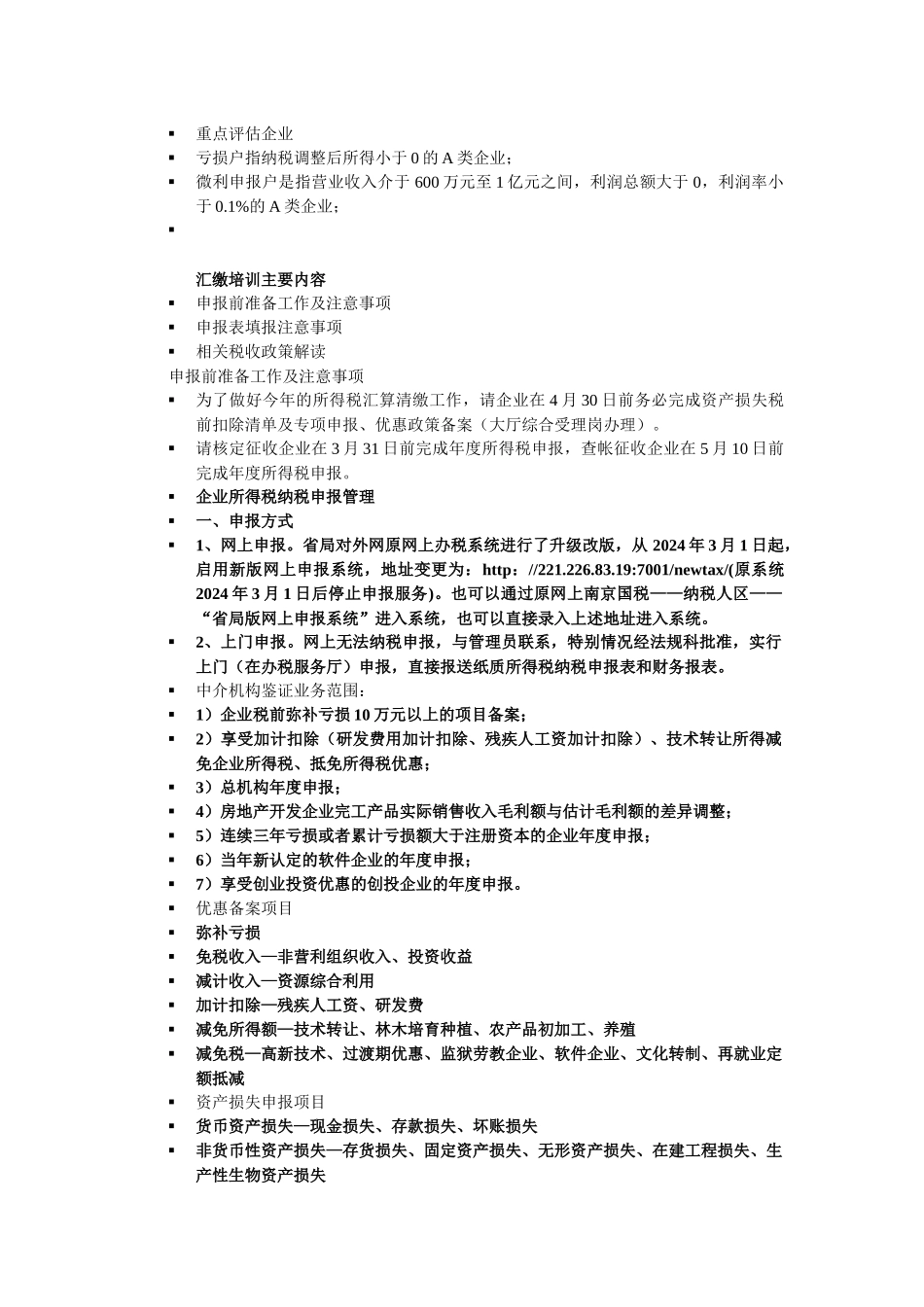
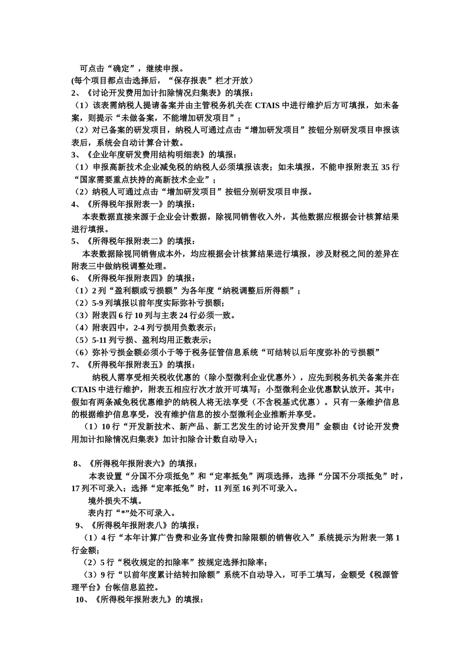
重点评估企业亏损户指纳税调整后所得小于 0 的 A 类企业;微利申报户是指营业收入介于 600 万元至 1 亿元之间,利润总额大于 0,利润率小于 0.1%的 A 类企业;汇缴培训主要内容申报前准备工作及注意事项申报表填报注意事项相关税收政策解读 申报前准备工作及注意事项为了做好今年的所得税汇算清缴工作,请企业在 4 月 30 日前务必完成资产损失税前扣除清单及专项申报、优惠政策备案(大厅综合受理岗办理)。请核定征收企业在 3 月 31 日前完成年度所得税申报,查帐征收企业在 5 月 10 日前完成年度所得税申报。企业所得税纳税申报管理一、申报方式1、网上申报。省局对外网原网上办税系统进行了升级改版,从 2024 年 3 月 1 日起,启用新版网上申报系统,地址变更为:http://221.226.83.19:7001/newtax/(原系统2024 年 3 月 1 日后停止申报服务)。也可以通过原网上南京国税——纳税人区——“省局版网上申报系统”进入系统,也可以直接录入上述地址进入系统。2、上门申报。网上无法纳税申报,与管理员联系,特别情况经法规科批准,实行上门(在办税服务厅)申报,直接报送纸质所得税纳税申报表和财务报表。中介机构鉴证业务范围:1)企业税前弥补亏损 10 万元以上的项目备案;2)享受加计扣除(研发费用加计扣除、残疾人工资加计扣除)、技术转让所得减免企业所得税、抵免所得税优惠;3)总机构年度申报;4)房地产开发企业完工产品实际销售收入毛利额与估计毛利额的差异调整;5)连续三年亏损或者累计亏损额大于注册资本的企业年度申报;6)当年新认定的软件企业的年度申报;7)享受创业投资优惠的创投企业的年度申报。 优惠备案项目弥补亏损免税收入—非营利组织收入、投资收益减计收入—资源综合利用加计扣除—残疾人工资、研发费减免所得额—技术转让、林木培育种植、农产品初加工、养殖减免税—高新技术、过渡期优惠、监狱劳教企业、软件企业、文化转制、再就业定额抵减资产损失申报项目 货币资产损失—现金损失、存款损失、坏账损失非货币性资产损失—存货损失、固定资产损失、无形资产损失、在建工程损失、生产性生物资产损失投资损失—债权性资产损失、股权性资产损失其他资产损失其他注意事项(1)减免税、财产损失税前扣除、征收方式鉴定、退税等企业所得税涉税事项申报、(2)涉税事项申报、备案所需附报资料中除要...

1、当您付费下载文档后,您只拥有了使用权限,并不意味着购买了版权,文档只能用于自身使用,不得用于其他商业用途(如 [转卖]进行直接盈利或[编辑后售卖]进行间接盈利)。
2、本站所有内容均由合作方或网友上传,本站不对文档的完整性、权威性及其观点立场正确性做任何保证或承诺!文档内容仅供研究参考,付费前请自行鉴别。
3、如文档内容存在违规,或者侵犯商业秘密、侵犯著作权等,请点击“违规举报”。

碎片内容

XXXX年企业所得税汇缴清算

您可能关注的文档

确认删除?
VIP
微信客服
  • 扫码咨询
会员Q群
  • 会员专属群点击这里加入QQ群
客服邮箱
回到顶部