电脑桌面
添加小米粒文库到电脑桌面
安装后可以在桌面快捷访问

注册会计师班《审计》问答題与综合題参考答案部分VIP免费

注册会计师班《审计》问答題与综合題参考答案部分_第1页
1/29
注册会计师班《审计》问答題与综合題参考答案部分_第2页
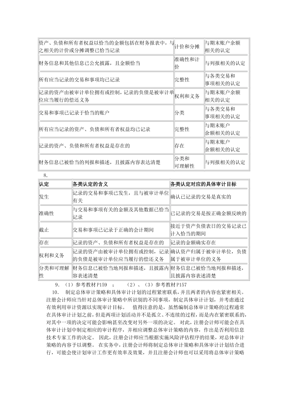
2/29
注册会计师班《审计》问答題与综合題参考答案部分_第3页
3/29
注册会计师班《审计》问答題与综合題参考答案部分1.参考教材:P13-142.参考教材:P393.合理保证的鉴证业务和有限保证的鉴证业务的区别主要表现在以下八个方面:(1)目标不同。合理保证的目标是将鉴证业务风险降至具体业务环境下可接受的低水平,以此作为以积极方式提出结论的基础,并对鉴证后的信息提供高水平的保证。有限保证的目标是将鉴证业务风险降至具体业务环境下可接受的水平,以此作为以消极方式提出结论的基础,并对鉴证后的信息提供低于高水平的保证。但有限保证的保证水平应当是一种有意义的保证水平,即能够在一定程度上增强预期使用者对鉴证对象信息的信任。(2)证据收集程序不同。在合理保证的鉴证业务中,为了能够以积极方式提出结论,注册会计师应当通过一个不断修正的、系统化的执业过程,获取充分、适当的证据。与合理保证的鉴证业务相比,有限保证的鉴证业务在证据收集程序的性质、时间、范围等方面是有意识地加以限制的,主要采用询问和分析程序获取证据。(3)所需证据数量不同。由于证据收集程序的性质、时间和范围的不同,相应地,在两类业务中,注册会计师收集证据的数量也不同。提供合理保证比提供有限保证需要更充分的证据。(4)鉴证业务风险不同。鉴证业务风险通常体现为重大错报风险和检查风险。重大错报风险是指鉴证对象信息在鉴证前存在重大错报的可能性。对于同一个鉴证对象与鉴证对象信息进行鉴证,不管注册会计师提供的是合理保证还是有限保证,其重大错报风险均不存在差异。但检查风险则不然,它是指某一鉴证对象信息存在错报,该错报单独或连同其他错报是重大的,但注册会计师未能发现这种错报的可能性。检查风险的高低取决于注册会计师所实施程序收集证据的性质、时间和范围。由于有限保证的鉴证业务的证据收集程序在上述方面受到有意识的限制,因此,其检查风险高于合理保证的鉴证业务。相应地,有限保证的鉴证业务的风险水平高于合理保证的鉴证业务的风险水平。(5)鉴证对象信息的可信性不同。与有限保证的鉴证业务相比,注册会计师在合理保证的鉴证业务中实施的证据收集程序更为系统和全面,收集的证据更充分,提供的保证水平更高,相应地,鉴证后的鉴证对象信息也更为可信。(6)提出结论的方式不同。合理保证和有限保证提供的保证水平不同,鉴证后鉴证对象信息的可信性也不同,为了能够清楚了解二者的区别,二者提出结论的方式也不同。合理保证的鉴证业务通常要求注册会计师以积极方式提出结论,有限保证的鉴证业务通常要求注册会计师以消极方式提出结论。(7)注册会计师责任大小不同。注册会计师在合理保证的鉴证业务中承担的责任要大于在有限保证的鉴证业务中承担的责任。(8)业务收费不同。对于同一个鉴证对象来说,合理保证与有限保证相比,前者提供的保证水平高于后者、鉴证对象信息的可信性高于后者、证据收集程序的系统性和全面性高于后者、注册会计师承担的责任高于后者,因此,业务收费水平也高于后者。4.遵循职业道德基本原则的威胁可以归纳为五类:自身利益威胁;自我评价威胁;过度推介威胁;密切关系威胁;外在压力威胁。对职业道德基本原则产生威胁的具体情形威胁类型审计项目组成员与审计客户进行雇佣协商自身利益会计师事务所与鉴证业务相关的或有收费安排自身利益在鉴证客户与第三方发生诉讼或纠纷时,注册会计师担任该客户的辩护人过度推介会计师事务所编制用于生成有关记录的原始数据自我评价注册会计师接受客户的礼品或享受优惠待遇(价值重大)密切关系会计师事务所为鉴证客户提供的其他服务,直接影响鉴证业务中的鉴证对象信息自我评价项目小组成员的妻子是客户的出纳密切关系会计师事务所受到客户的起诉威胁外在压力注册会计师被会计师事务所合伙人告知,除非同意审计客户的不恰当会计处理,否则将不被提升外在压力5.(1)甲注册会计师不具备相应的计算机知识以及会计电算化审计经验,不应当接受委托,违反了专业胜任能力的原则。(2)“A会计师事务所得知这种情况后,主动将审计X公司时发现的情况提供给B会计师事务所”违反了职业道德守则,未经被审计单位同意不得将被审计单位资料提供给后任注册会计师...

1、当您付费下载文档后,您只拥有了使用权限,并不意味着购买了版权,文档只能用于自身使用,不得用于其他商业用途(如 [转卖]进行直接盈利或[编辑后售卖]进行间接盈利)。
2、本站所有内容均由合作方或网友上传,本站不对文档的完整性、权威性及其观点立场正确性做任何保证或承诺!文档内容仅供研究参考,付费前请自行鉴别。
3、如文档内容存在违规,或者侵犯商业秘密、侵犯著作权等,请点击“违规举报”。

碎片内容

注册会计师班《审计》问答題与综合題参考答案部分

确认删除?
VIP
微信客服
  • 扫码咨询
会员Q群
  • 会员专属群点击这里加入QQ群
客服邮箱
回到顶部