电脑桌面
添加小米粒文库到电脑桌面
安装后可以在桌面快捷访问

海洋环境储罐外壁防腐方案推荐VIP免费

海洋环境储罐外壁防腐方案推荐_第1页
1/3
海洋环境储罐外壁防腐方案推荐_第2页
2/3
海洋环境储罐外壁防腐方案推荐_第3页
3/3
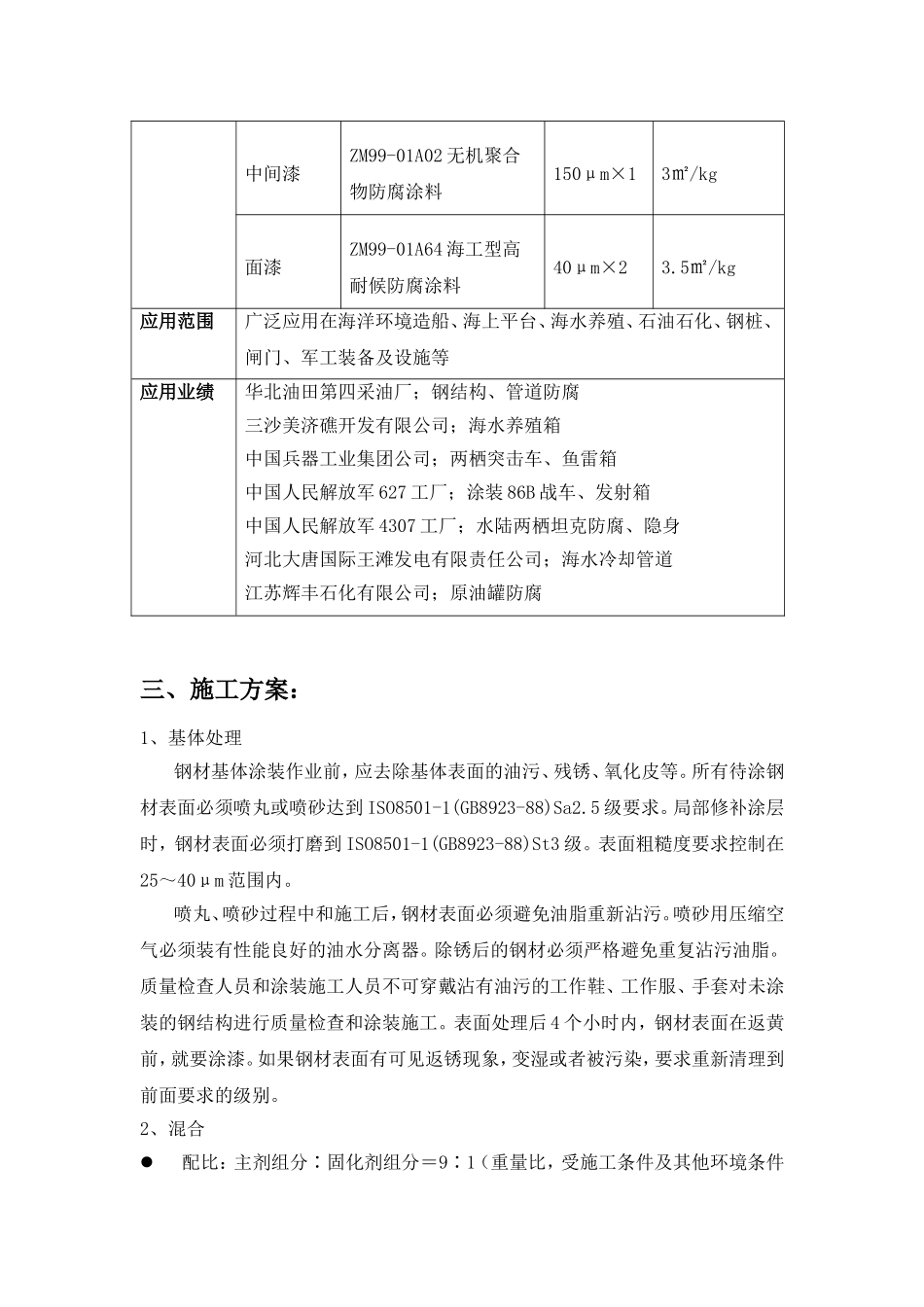
海洋环境储罐外壁防腐方案推荐一、腐蚀机理分析:储罐一般都是位于石油化工区、钢铁工业地区等,空气中的酸性气体溶于雨水或夏季用于降温的喷淋水而引起钢铁表面液膜下的氧去极化反应。当气温周期性地下降时,溶有电解质的水分就会凝结于罐体外表面,形成连续的电解质溶液薄膜层,从而造成储罐外壁腐蚀。随着石油工业的发展,进出口耗油的增加以及油品的转运量增大,沿海地区修建了大规模的油库。海洋大气具有很强的腐蚀性,沿海地区空气中存在着大量的氯离子和其它盐类.沉降在罐体外壁时,就会形成含有溶解盐的电解液膜:氯离子的渗透性相当强,它会造成严重的局部腐蚀。沿海地区气候多变,金属表面处于干湿交替变化中,这就会使金属表面的氧含量发生变化。在钢铁表面处于湿润的条件下,氧的通路受到限制,锈层作为氧化剂,发生阴极的去极化反应:4Fe2O3+Fe2++2e-→3Fe3O4而当锈层干燥时是透氧的,这时Fe3O4又会被渗人的氧重新氧化成Fe2O3。因此,在干湿交替的条件下,带有锈层的钢铁能加速其自身腐蚀的进行。二、北京泽马涂料推荐方案:方案结构涂料名称厚度×遍数涂布率方案一底漆ZM99-01A37省工型防腐涂料50μm×22㎡/kg面漆ZM99-01A64海工型高耐候耐磨防腐涂料75μm×22.5㎡/kg方案二底漆ZM99-01A01无机多功能防腐涂料50μm×22㎡/kg中间漆ZM99-01A02无机聚合物防腐涂料150μm×13㎡/kg面漆ZM99-01A64海工型高耐候防腐涂料40μm×23.5㎡/kg应用范围广泛应用在海洋环境造船、海上平台、海水养殖、石油石化、钢桩、闸门、军工装备及设施等应用业绩华北油田第四采油厂;钢结构、管道防腐三沙美济礁开发有限公司;海水养殖箱中国兵器工业集团公司;两栖突击车、鱼雷箱中国人民解放军627工厂;涂装86B战车、发射箱中国人民解放军4307工厂;水陆两栖坦克防腐、隐身河北大唐国际王滩发电有限责任公司;海水冷却管道江苏辉丰石化有限公司;原油罐防腐三、施工方案:1、基体处理钢材基体涂装作业前,应去除基体表面的油污、残锈、氧化皮等。所有待涂钢材表面必须喷丸或喷砂达到ISO8501-1(GB8923-88)Sa2.5级要求。局部修补涂层时,钢材表面必须打磨到ISO8501-1(GB8923-88)St3级。表面粗糙度要求控制在25~40μm范围内。喷丸、喷砂过程中和施工后,钢材表面必须避免油脂重新沾污。喷砂用压缩空气必须装有性能良好的油水分离器。除锈后的钢材必须严格避免重复沾污油脂。质量检查人员和涂装施工人员不可穿戴沾有油污的工作鞋、工作服、手套对未涂装的钢结构进行质量检查和涂装施工。表面处理后4个小时内,钢材表面在返黄前,就要涂漆。如果钢材表面有可见返锈现象,变湿或者被污染,要求重新清理到前面要求的级别。2、混合配比:主剂组分∶固化剂组分=9∶1(重量比,受施工条件及其他环境条件影响固化剂比例会有变化,请以实际施工时涂料包装桶上标明配比为准),混合时,应在不断搅拌主剂组分的情况下,缓缓倒入固化剂组分。否则,容易结块,我们强烈推荐使用机械搅拌。以使涂料始终处于悬浮状态中。混合后的涂料有效期4-7小时,请根据施工进度安排使用。喷涂第二、第三遍是要如上一道工序间隔2-4小时。3、环境条件喷涂作业应在除锈后尽快进行,一般不应超过8小时。钢材表面温度和环境温度一般不低于5℃,空气相对湿度不超过85%。4、涂装可选用辊筒辊涂、刷涂、压缩空气喷涂(喷枪口径2.0以上)。建议底漆喷涂分2遍完成涂装。第一道涂层要薄涂,目的使涂层与基体附着力更好。待上道涂层表干后,再进行下一道涂装。待底漆涂装完成后,使其干燥5-10小时,然后进行面漆涂装,依然分2遍涂装,待上道涂层表干后,再进行下一道涂装,喷涂面漆时应尽量考虑平整度及美观程度。单道涂层表干时间约为2-4小时,实干24小时以上。5、稀释宜采用,二甲苯:正丁醇:乙酸乙酯=5:3:2;或二甲苯:正丁醇=7:3作为本涂料的稀释剂。

1、当您付费下载文档后,您只拥有了使用权限,并不意味着购买了版权,文档只能用于自身使用,不得用于其他商业用途(如 [转卖]进行直接盈利或[编辑后售卖]进行间接盈利)。
2、本站所有内容均由合作方或网友上传,本站不对文档的完整性、权威性及其观点立场正确性做任何保证或承诺!文档内容仅供研究参考,付费前请自行鉴别。
3、如文档内容存在违规,或者侵犯商业秘密、侵犯著作权等,请点击“违规举报”。

碎片内容

海洋环境储罐外壁防腐方案推荐

确认删除?
VIP
微信客服
  • 扫码咨询
会员Q群
  • 会员专属群点击这里加入QQ群
客服邮箱
回到顶部