电脑桌面
添加小米粒文库到电脑桌面
安装后可以在桌面快捷访问

安全生产三类人员考试试题及答案VIP免费

安全生产三类人员考试试题及答案_第1页
1/127
安全生产三类人员考试试题及答案_第2页
2/127
安全生产三类人员考试试题及答案_第3页
3/127
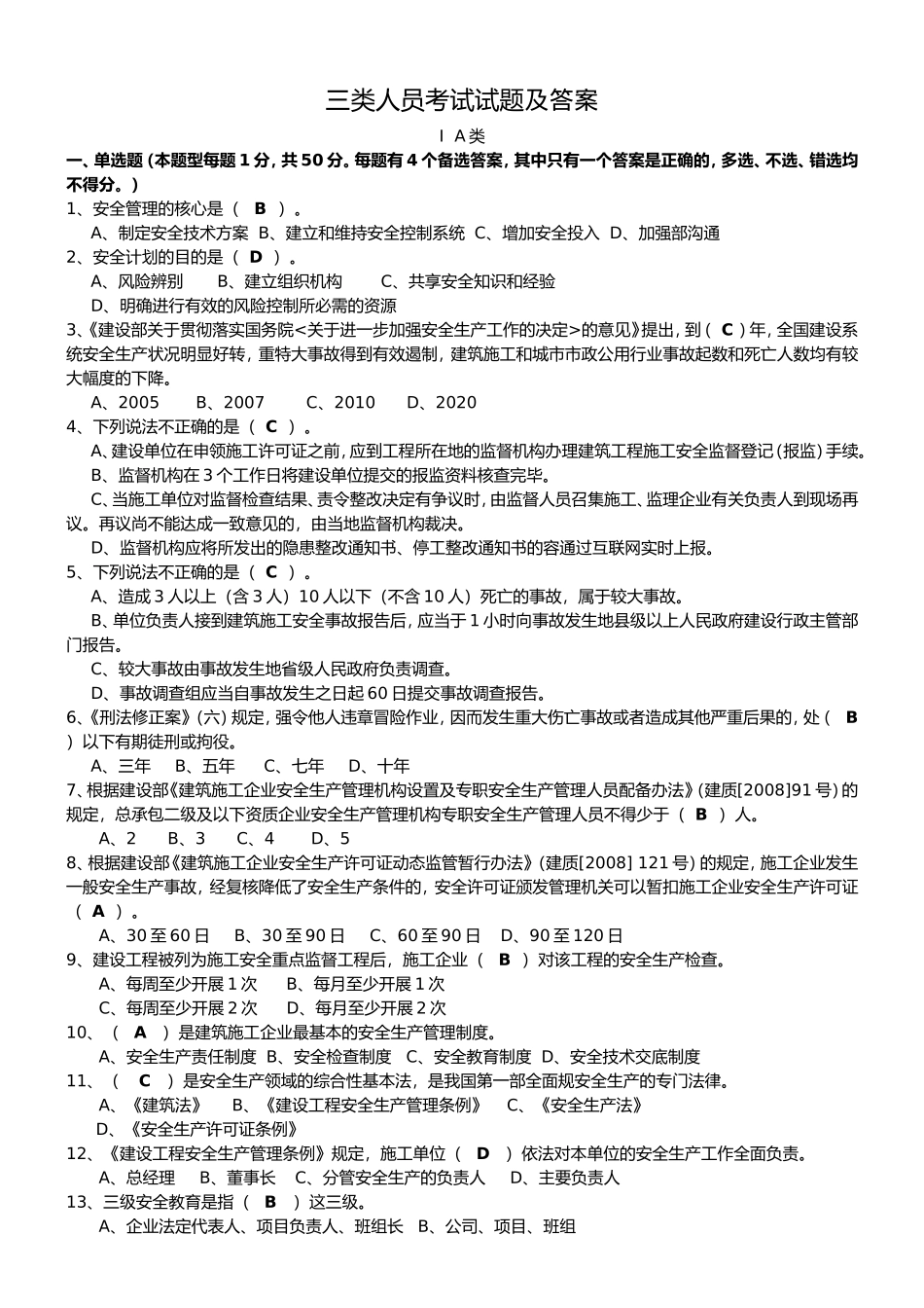
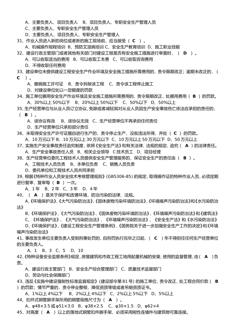
三类人员考试试题及答案IA类一、单选题(本题型每题1分,共50分。每题有4个备选答案,其中只有一个答案是正确的,多选、不选、错选均不得分。)1、安全管理的核心是(B)。A、制定安全技术方案B、建立和维持安全控制系统C、增加安全投入D、加强部沟通2、安全计划的目的是(D)。A、风险辨别B、建立组织机构C、共享安全知识和经验D、明确进行有效的风险控制所必需的资源3、《建设部关于贯彻落实国务院<关于进一步加强安全生产工作的决定>的意见》提出,到(C)年,全国建设系统安全生产状况明显好转,重特大事故得到有效遏制,建筑施工和城市市政公用行业事故起数和死亡人数均有较大幅度的下降。A、2005B、2007C、2010D、20204、下列说法不正确的是(C)。A、建设单位在申领施工许可证之前,应到工程所在地的监督机构办理建筑工程施工安全监督登记(报监)手续。B、监督机构在3个工作日将建设单位提交的报监资料核查完毕。C、当施工单位对监督检查结果、责令整改决定有争议时,由监督人员召集施工、监理企业有关负责人到现场再议。再议尚不能达成一致意见的,由当地监督机构裁决。D、监督机构应将所发出的隐患整改通知书、停工整改通知书的容通过互联网实时上报。5、下列说法不正确的是(C)。A、造成3人以上(含3人)10人以下(不含10人)死亡的事故,属于较大事故。B、单位负责人接到建筑施工安全事故报告后,应当于1小时向事故发生地县级以上人民政府建设行政主管部门报告。C、较大事故由事故发生地省级人民政府负责调查。D、事故调查组应当自事故发生之日起60日提交事故调查报告。6、《刑法修正案》(六)规定,强令他人违章冒险作业,因而发生重大伤亡事故或者造成其他严重后果的,处(B)以下有期徒刑或拘役。A、三年B、五年C、七年D、十年7、根据建设部《建筑施工企业安全生产管理机构设置及专职安全生产管理人员配备办法》(建质[2008]91号)的规定,总承包二级及以下资质企业安全生产管理机构专职安全生产管理人员不得少于(B)人。A、2B、3C、4D、58、根据建设部《建筑施工企业安全生产许可证动态监管暂行办法》(建质[2008]121号)的规定,施工企业发生一般安全生产事故,经复核降低了安全生产条件的,安全许可证颁发管理机关可以暂扣施工企业安全生产许可证(A)。A、30至60日B、30至90日C、60至90日D、90至120日9、建设工程被列为施工安全重点监督工程后,施工企业(B)对该工程的安全生产检查。A、每周至少开展1次B、每月至少开展1次C、每周至少开展2次D、每月至少开展2次10、(A)是建筑施工企业最基本的安全生产管理制度。A、安全生产责任制度B、安全检查制度C、安全教育制度D、安全技术交底制度11、(C)是安全生产领域的综合性基本法,是我国第一部全面规安全生产的专门法律。A、《建筑法》B、《建设工程安全生产管理条例》C、《安全生产法》D、《安全生产许可证条例》12、《建设工程安全生产管理条例》规定,施工单位(D)依法对本单位的安全生产工作全面负责。A、总经理B、董事长C、分管安全生产的负责人D、主要负责人13、三级安全教育是指(B)这三级。A、企业法定代表人、项目负责人、班组长B、公司、项目、班组C、公司、总承包单位、分包单位D、建设单位、施工单位、监理单位14、下列(D)选项不属于企业取得安全生产许可证所应当具备的安全生产条件。A、建立、健全安全生产责任制,制定完备安全生产规章制度和操作规程B、安全投入符合安全生产要求C、设置安全生产管理机构,配备专职安全生产管理人员D、企业负责人学历要求本科以上15、对不符合《安全生产许可证条例》规定的安全生产条件的企业,不予颁发安全生产许可证,并应(C)。A、通知企业B、强制性标准C、书面通知并说明理由D、以上答案均不对16、《建筑施工模板安全技术规》(JGJ162-2008)是(D)。A、推荐性标准B强制性标准C、推荐性行业标准D、强制性行业标准17、下列(A)不属于行政处罚的种类。A、记过B、罚款C、责令停产停业D、警告18、《建筑业企业资质管理规定》(建设部令第159号)规定,申请人隐瞒有关情况或者提供虚假材料申报建筑业企业资质的,不予受理或者不予行政许可,交给予警告,...

1、当您付费下载文档后,您只拥有了使用权限,并不意味着购买了版权,文档只能用于自身使用,不得用于其他商业用途(如 [转卖]进行直接盈利或[编辑后售卖]进行间接盈利)。
2、本站所有内容均由合作方或网友上传,本站不对文档的完整性、权威性及其观点立场正确性做任何保证或承诺!文档内容仅供研究参考,付费前请自行鉴别。
3、如文档内容存在违规,或者侵犯商业秘密、侵犯著作权等,请点击“违规举报”。

碎片内容

安全生产三类人员考试试题及答案

您可能关注的文档

确认删除?
VIP
微信客服
  • 扫码咨询
会员Q群
  • 会员专属群点击这里加入QQ群
客服邮箱
回到顶部