电脑桌面
添加小米粒文库到电脑桌面
安装后可以在桌面快捷访问

最新三类人员B证考试要点VIP免费

最新三类人员B证考试要点_第1页
1/40
最新三类人员B证考试要点_第2页
2/40
最新三类人员B证考试要点_第3页
3/40
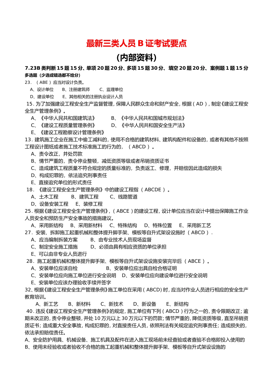
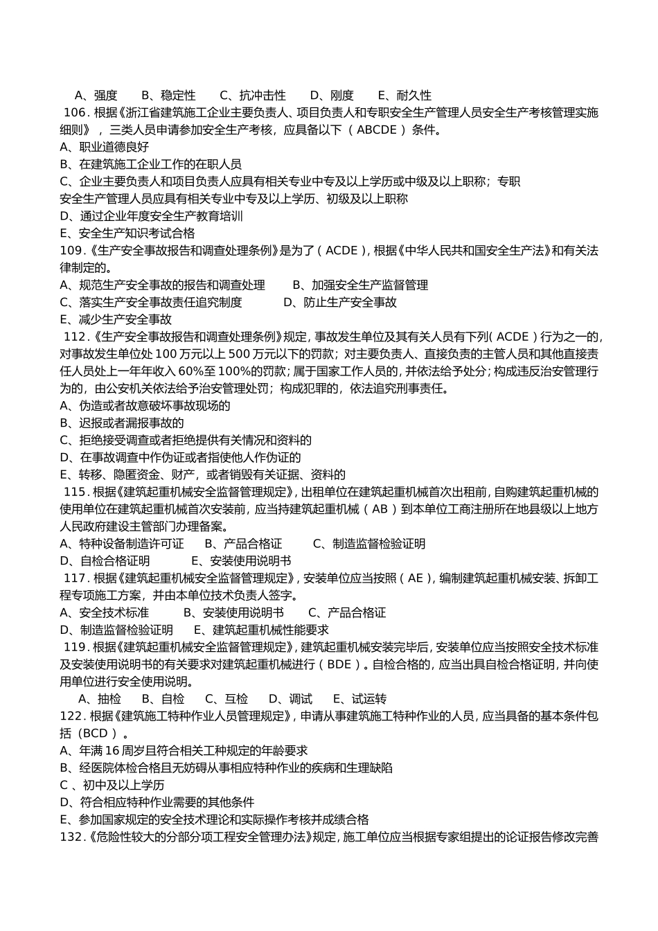
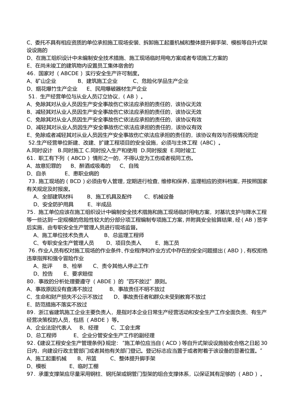
最新三类人员B证考试要点(内部资料)7.23B类判断15题15分、单项20题20分、多项15题30分、填空20题20分、案例题1题15分多选题(少选或错选都不给分)23.(ABE)应当对设计负责。A、设计单位B、注册建筑师C、监理单位D、建设单位E、其他相关的注册执业设计人员15.为了加强建设工程安全生产监督管理,保障人民群众生命和财产安全,根据(AD),制定《建设工程安全生产管理条例》。A、《中华人民共和国建筑法》B、《中华人民共和国城市规划法》C、《建设工程质量管理条例》D、《中华人民共和国安全生产法》E、《建设工程勘察设计管理条例》13.建筑施工企业在施工中偷工减料的,使用不合格的建筑材料、建筑构配件和设备的,或者有其他不按照工程设计图纸或者施工技术标准施工的行为的,(ABCD)。A、责令改正,并处罚款B、情节严重的,责令停业整顿,减低资质等级或者吊销资质证书C、造成建筑工程质量不符合规定的质量标准的,负责返工、修理,并赔偿因此造成的损失D、构成犯罪的,依法追究刑事责任E、直接追究单位的形式责任18.《建设工程安全生产管理条例》中的建设工程指(ABCDE)。A、土木工程B、建筑工程C、线路管道D、设备安装工程E、装修工程25.根据《建设工程安全生产管理条例》,(ABCE)的建设工程,设计单位应当在设计中提出保障施工作业人员安全和预防生产安全事故的措施建议。A、采用新结构B、采用新材料C、特殊结构D、特殊位置E、采用新工艺27.安装、拆卸施工起重机械和整体提升脚手架、模板等自升式架设设施时(ABCD).A、应当编制拆装方案B、由专业技术人员现场监督C、制定安全施工措施D、必须由具有相应资质的单位承担E、可以由非专业人员进行28.施工起重机械和整体提升脚手架、模板等自升式架设设施安装完毕后(ABCE)。A、安装单位应该自检B、安装单位应出具自检合格证明C、安装单位应向施工单位进行安全说明D、安装单位应向建设单位进行安全说明E、安装单位应该办理验收手续并签字32、根据《建设工程安全生产管理条例》施工单位在采用(ABCD)时,应当对作业人员进行相应的安全生产教育培训。A、新工艺B、新材料C、新技术D、新设备E、新结构40.违反《建设工程安全生产管理条例》的规定,施工单位有下列(ABCD)行为之一的,责令限期改正;逾期未改正的,责令停业整顿,并处10万元以上30万元以下的罚款;情节严重的,降低资质等级,直至吊销资质证书;造成重大安全事故,构成犯罪的,对直接责任人员,依照刑法有关规定追究刑事责任;造成损失的,依法承担赔偿责任。A、安全防护用具、机械设备、施工机具及配件在进入施工现场前未经查验或者查验不合格即投入使用的B、使用未经验收或者验收不合格的施工起重机械和整体提升脚手架、模板等自升式架设设施的C、委托不具有相应资质的单位承担施工现场安装、拆卸施工起重机械和整体提升脚手架、模板等自升式架设设施的D、在施工组织设计中未编制安全技术措施、施工现场临时用电方案或者专项施工方案的E、在尚未竣工的建筑物内设置员工集体宿舍的46.国家对(ABCDE)实行安全生产许可制度。A、矿山企业B、建筑施工企业C、危险化学品生产企业D、烟花爆竹生产企业E、民用爆破器材生产企业51.生产经营单位与从业人员订立协议,(AB)。A、免除其对从业人员因生产安全事故伤亡依法应承担的责任的,该协议无效B、减轻其对从业人员因生产安全事故伤亡依法应承担的责任的,该协议无效C、免除其对从业人员因生产安全事故伤亡依法应承担的责任的,该协议有效D、减轻其对从业人员因生产安全事故伤亡依法应承担的责任的,该协议有效E、免除或者减轻其对从业人员因生产安全事故伤亡依法应承担的责任的,该协议有效与否视情况而定52.生产经营单位新建、改建、扩建工程项目的安全设施,必须与主体工程(ABC)。A.同时设计B.同时施工C.同时投入生产和使用D.同时报废E.同时竣工61.职工有下列(ABCD)情形之一的,不得认定为工伤或者视同工伤。A、故意犯罪的B、醉酒或吸毒的C、自残D、自杀E、患职业病的73.施工现场的(BCD)必须由专人管理,定期进行检查、维修和保养,监理相应的资料档案,并按照国家有关规定及时报废。A、全部建...

1、当您付费下载文档后,您只拥有了使用权限,并不意味着购买了版权,文档只能用于自身使用,不得用于其他商业用途(如 [转卖]进行直接盈利或[编辑后售卖]进行间接盈利)。
2、本站所有内容均由合作方或网友上传,本站不对文档的完整性、权威性及其观点立场正确性做任何保证或承诺!文档内容仅供研究参考,付费前请自行鉴别。
3、如文档内容存在违规,或者侵犯商业秘密、侵犯著作权等,请点击“违规举报”。

碎片内容

最新三类人员B证考试要点

您可能关注的文档

确认删除?
VIP
微信客服
  • 扫码咨询
会员Q群
  • 会员专属群点击这里加入QQ群
客服邮箱
回到顶部