电脑桌面
添加小米粒文库到电脑桌面
安装后可以在桌面快捷访问

丙酸异丙酯安全技术说明书

丙酸异丙酯安全技术说明书_第1页
1/4
丙酸异丙酯安全技术说明书_第2页
2/4
丙酸异丙酯安全技术说明书_第3页
3/4
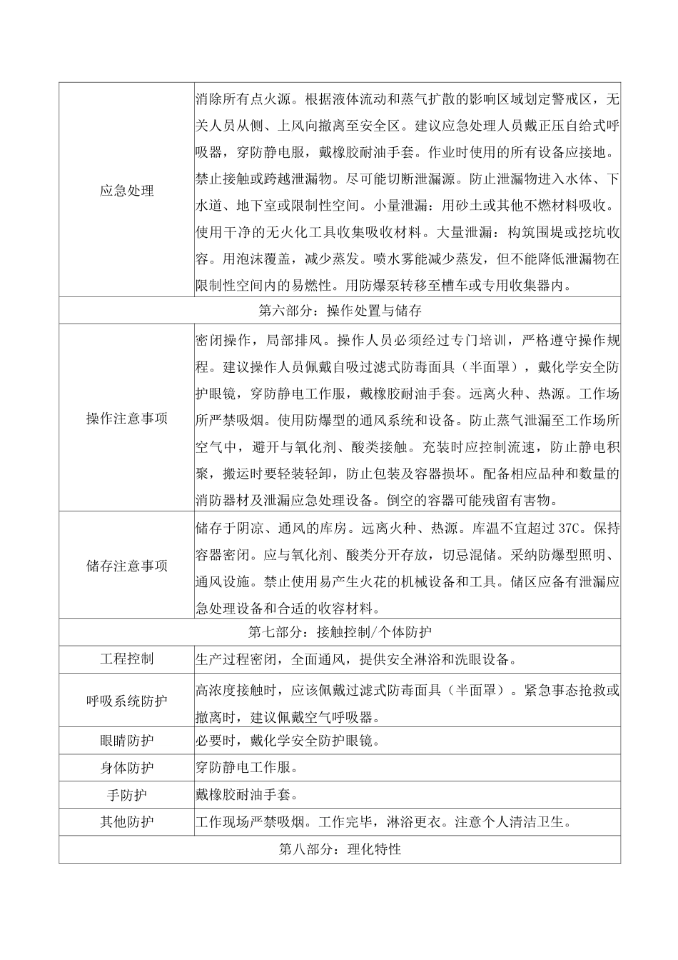
丙酸异丙酯安全技术说明书第一部分:化学品及企业标识中文名称丙酸异丙酯中文别名丙酸甲基乙基酯英文名称IsopropylPropionate英文别名propan-2-ylpropanoateCAS 号637-78-5危险货物编号无资料UN 编号3272危险货物包装标志7(易燃液体)危险性类别第 3.2 类中闪点易燃液体包装分类III 类第二部分:危险性概述侵入途径吸入、食入。健康危害高浓度时有麻醉作用,具有中等程度刺激性。环境危害对环境有害。第三部分:急救措施皮肤接触脱去污染的衣着,用肥皂水和清水彻底冲洗皮肤。如有不适感,就医。眼睛接触提起眼睑,用流动清水或生理盐水冲洗。如有不适感,就医。吸入迅速脱离现场至空气新奇处。保持呼吸道通畅。如呼吸困难,给输氧。呼吸、心跳停止,立即进行心肺复苏术。就医。食入漱,尽量饮水。如有不适感,就医。第四部分:消防措施危险特性易燃,其蒸气与空气可形成爆炸性混合物,遇明火、高热能引起燃烧爆炸。与氧化剂接触发生强烈反应。燃烧性易燃建规火险等级无资料有害燃烧产物一氧化碳、二氧化碳。灭火方法消防人员必须佩戴防毒面具、穿全身消防服,在上风向灭火。尽可能将容器从火场移至空旷处。容器突然发出异常声音或出现异常现象,应立即撤离。用水灭火无效,但可用水保持火场中容器冷却。灭火剂泡沫、二氧化碳、干粉、砂土。第五部分:泄漏应急处理应急处理消除所有点火源。根据液体流动和蒸气扩散的影响区域划定警戒区,无关人员从侧、上风向撤离至安全区。建议应急处理人员戴正压自给式呼吸器,穿防静电服,戴橡胶耐油手套。作业时使用的所有设备应接地。禁止接触或跨越泄漏物。尽可能切断泄漏源。防止泄漏物进入水体、下水道、地下室或限制性空间。小量泄漏:用砂土或其他不燃材料吸收。使用干净的无火化工具收集吸收材料。大量泄漏:构筑围堤或挖坑收容。用泡沫覆盖,减少蒸发。喷水雾能减少蒸发,但不能降低泄漏物在限制性空间内的易燃性。用防爆泵转移至槽车或专用收集器内。第六部分:操作处置与储存操作注意事项密闭操作,局部排风。操作人员必须经过专门培训,严格遵守操作规程。建议操作人员佩戴自吸过滤式防毒面具(半面罩),戴化学安全防护眼镜,穿防静电工作服,戴橡胶耐油手套。远离火种、热源。工作场所严禁吸烟。使用防爆型的通风系统和设备。防止蒸气泄漏至工作场所空气中,避开与氧化剂、酸类接触。充装时应控制流速,防止静电积聚,搬运时要轻装轻卸,防止包装及容器损坏。配备相应品种和数量的消防器材...

1、当您付费下载文档后,您只拥有了使用权限,并不意味着购买了版权,文档只能用于自身使用,不得用于其他商业用途(如 [转卖]进行直接盈利或[编辑后售卖]进行间接盈利)。
2、本站所有内容均由合作方或网友上传,本站不对文档的完整性、权威性及其观点立场正确性做任何保证或承诺!文档内容仅供研究参考,付费前请自行鉴别。
3、如文档内容存在违规,或者侵犯商业秘密、侵犯著作权等,请点击“违规举报”。

碎片内容

丙酸异丙酯安全技术说明书

MY shop+ 关注
实名认证
内容提供者

欢迎挑选适合自己的材料。

确认删除?
VIP
微信客服
  • 扫码咨询
会员Q群
  • 会员专属群点击这里加入QQ群
客服邮箱
回到顶部