电脑桌面
添加小米粒文库到电脑桌面
安装后可以在桌面快捷访问

单片机原理及应用期末复习题库

单片机原理及应用期末复习题库_第1页
1/12
单片机原理及应用期末复习题库_第2页
2/12
单片机原理及应用期末复习题库_第3页
3/12
单片机原理及应用期末复习题库(10 页)Good is good, but better carries it.精益求精,善益求善。一、填空题1.十进制 255 的二进制是 11111111,十六进制是 FF。2.单片机是将 CPU、存储器、特别功能寄存器、定时 / 计数器 和输入 / 输出接口电路 、以及相互连接的总线等集成在一块芯片上。3.AT89S51 单片机共有 4 个 8 位的并行 I/O 口,其中既可用作地址/数据口,又可用作一般的 I/O 口的是 P0。4.若采纳 12MHz 的晶振,则 MCS-51 单片机的振荡周期为 1/12μS,机器周期为 1μS。5、AT89S51 单片机字长是 8 位,有 40 根引脚。6.89S51 单片机是 8 位单片机,其 PC 计数器是 16 位。7.若单片机使用的晶振频率是 6MHz,那么一个振荡周期是 1/6µS,一个机器周期是2μS。8.89S51 单片机是+5V 供电的。9.堆栈是内部数据 RAM 区中,数据按先进后出的原则出入栈的。10.MSC-51 系列单片机具有 4 个并行输入/输出端口,其中 P0 口是一个两用接口,它可分时输出外部存储器的低八位地址和传送数据,而 P1 口是一个专供用户使用的 I/O 口,常用于第二功能的是 P3 口。11.当单片机系统进行存储器扩展时,用 P2 口的作为地址总线的高八位,用 P0 作为地址总线的低八位。12.半导体存储器分为 ROM 和 RAM 两大类,其中前者具有非易失性(即掉电后仍能保存信息),因而一般用来存放系统程序,而后者具有易失性,因而一般用来存放常常变动的用户程序中间结果等。当单片机系统需要外扩展存储器时,P2 和 P0 作为地址总线。13.AT89S51 单片机上电初始化后,将自动设置一些寄存器的初始值,其中堆栈指针 SP 的初始值为 07H,P0 口复位值是 FFH。14.单片机两种节电模式:空闲模式和掉电模式,节电模式是由特别功能寄存器 PCON 中的有关位来控制的。15.在 AT89S51 单片机中,RAM 是数据存储器,ROM 为程序存储器。16.单片机的复位方式主要有上电复位和按键复位两种。17.AT89S51 单片机的内部 RAM 的寻址空间为 256B,而内部 ROM 的寻址空间为 4K。18.总线(BUS)是计算机各部件之间传送信息的公共通道,微机中有内部总线和外部总线两类。其中外部总线有控制总线、数据总线、地址总线三种。19.给 RST 引脚输入 2 个机器周期的高电平使单片机复位,此时 P0= 0XFF。20.8051 单片机的存储器的最大特点是数据与程序分开编址。21.控制程序执行顺序的寄存器是 PC,...

1、当您付费下载文档后,您只拥有了使用权限,并不意味着购买了版权,文档只能用于自身使用,不得用于其他商业用途(如 [转卖]进行直接盈利或[编辑后售卖]进行间接盈利)。
2、本站所有内容均由合作方或网友上传,本站不对文档的完整性、权威性及其观点立场正确性做任何保证或承诺!文档内容仅供研究参考,付费前请自行鉴别。
3、如文档内容存在违规,或者侵犯商业秘密、侵犯著作权等,请点击“违规举报”。

碎片内容

单片机原理及应用期末复习题库

您可能关注的文档

津创媒+ 关注
实名认证
内容提供者

欢迎交流文创,小店资料希望满足您的需要。

相关文档

确认删除?
VIP
微信客服
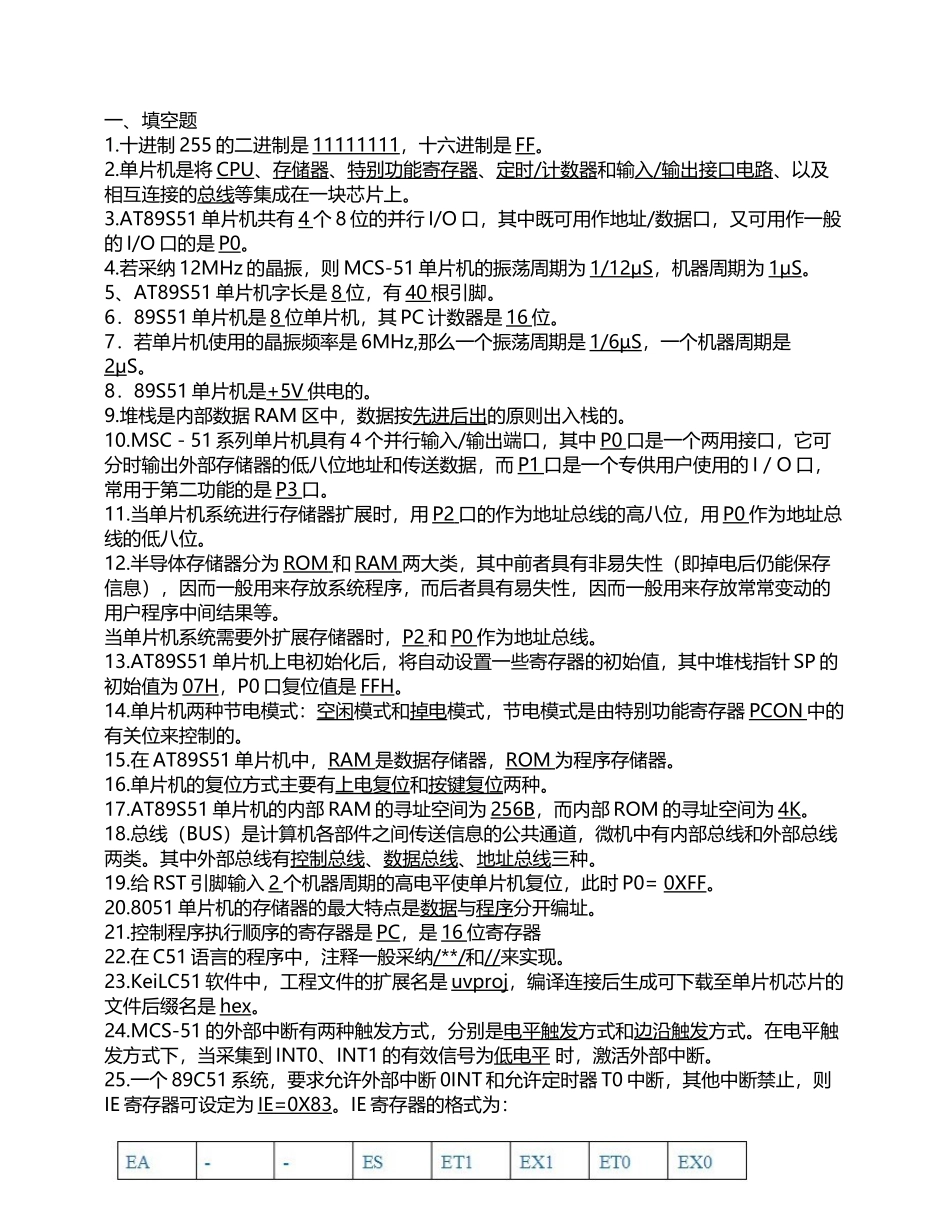
  • 扫码咨询
会员Q群
  • 会员专属群点击这里加入QQ群
客服邮箱
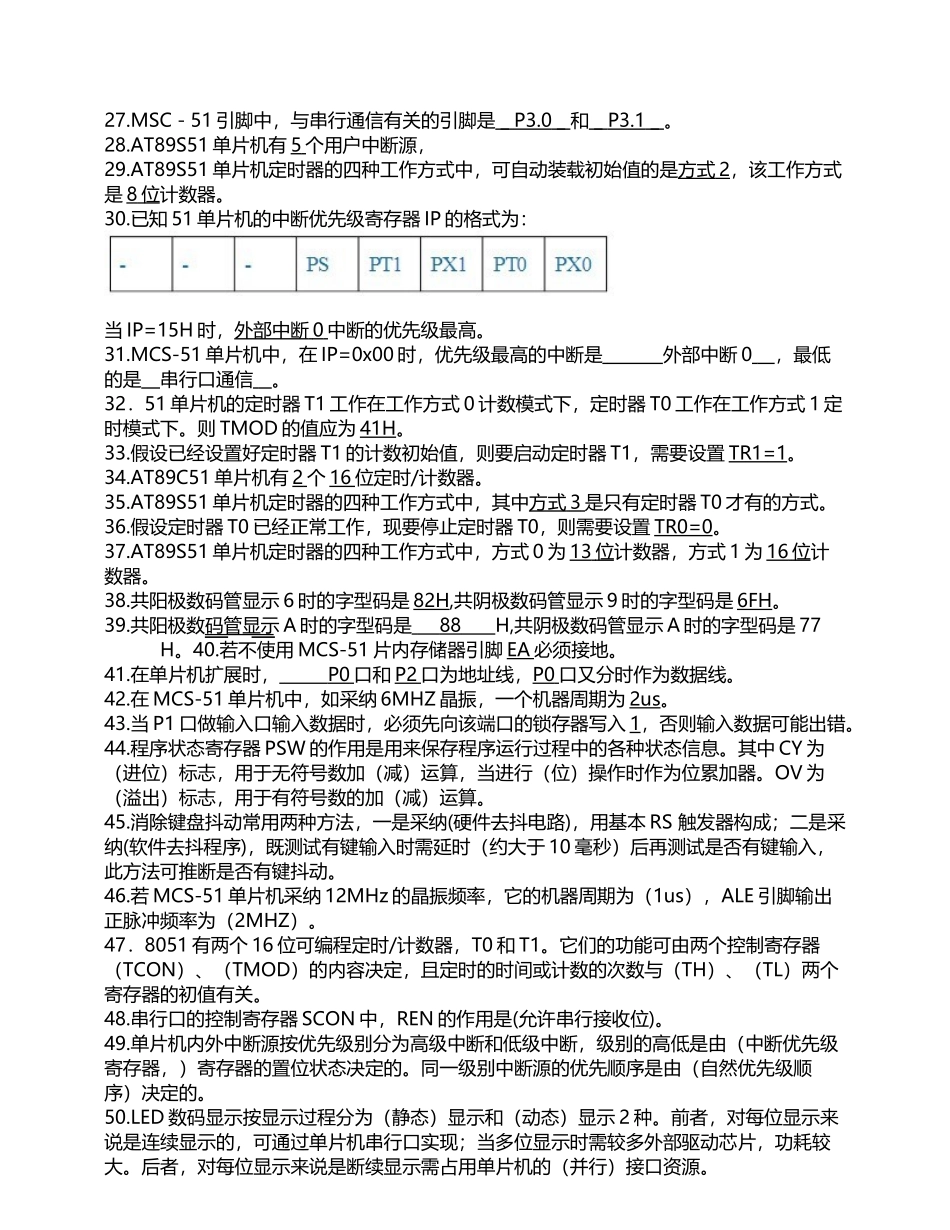
回到顶部