电脑桌面
添加小米粒文库到电脑桌面
安装后可以在桌面快捷访问

安全监理实施细则(建筑类)

安全监理实施细则(建筑类)_第1页
1/19
安全监理实施细则(建筑类)_第2页
2/19
安全监理实施细则(建筑类)_第3页
3/19
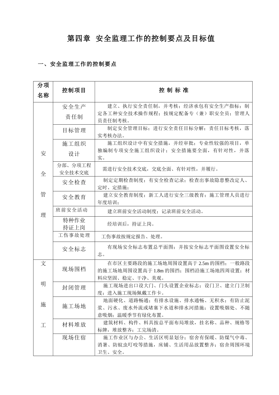
安 全 监 理 实 施 细 则第一章 编制依据一、《中华人民共各国建筑法》;二、《中华人民共和国安全生产法》;三、《建设工程安全生产管理条例》;四、《工程建设标准强制性条文》(第九篇 施工安全):1、《施工现场临时用电安全技术法律规范》JGJ46-88;2、《建筑施工高处作业安全技术法律规范》JGJ80-91;3、《建筑机械使用安全技术规程》JGJ33-2001;4 、 《 建 筑 施 工 扣 件 式 钢 管 脚 手 架 安 全 技 术 法 律 规 范 》 JGJ130-2001(2025 年局部修订);5、《建筑施工门式钢管脚手架安全技术法律规范》JGJ128-2000;6、《龙门架及井架物料提升机安全技术法律规范》JGJ88-92;7、《建筑桩基技术法律规范》JGJ94-94;8、《建筑地基处理技术法律规范》JGJ79-2025;五、《建筑施工安全检查标准》JGJ59-99;六、本工程所在地有关安全生产条例和规定。第二章 工程概况一、工程概况 1、工程名称: 2、工程地点: 3、工程规模: 4、工程主要设备及机具:提升机、搅拌机。 第三章 监理机构安全岗位职责范围工程暂不设专职的安全监理员,各专业监理工程师兼职,具体安全职责范围分工如下: 一、土建专业监理工程师负责:安全管理、文明施工、脚手架、基坑支护与模板工程、“三宝”、“四口”防护、物料提升机与外用电梯、室外吊篮、塔吊、起重吊装、施工机具;二、电气专业监理工程师负责: 施工用电以及物料提升机与外用电梯、塔吊、起重吊装、施工机具等涉及到电气专业内容;三、水暖通专业工程师负责:现场用水;四、总监理工程师全面负责安全监理工作,在实际操作过程中协调好全体监理人员相互协作,确保安全施工。各专业监理工程师公司统一安全学习和业务培训。监理机构框图 总监代表:土建监理工程师电气监理工程师水、暖监理工程师总监:第四章 安全监理工作的控制要点及目标值 一、安全监理工作的控制要点分项名称控制项目控 制 标 准安全管理安全生产责任制建立、执行安全责任制,并考核;经济承包有安全生产指标;制定各工种安全技术操作规程;按规定配备专(兼)职安全员;管理人员责任制考核。目标管理制定安全管理目标;进行安全责任目标分解;责任目标考核,落实考核办法。施工组织设计施工组织设计中有安全措施,并经审批;专业性较强的项目,单独编制专项安全施工组织设计;安全措施要全面,有针对性,并落实。分部、分项工程安全技术交底 需进行安全技术交底,交底全面、有针...

1、当您付费下载文档后,您只拥有了使用权限,并不意味着购买了版权,文档只能用于自身使用,不得用于其他商业用途(如 [转卖]进行直接盈利或[编辑后售卖]进行间接盈利)。
2、本站所有内容均由合作方或网友上传,本站不对文档的完整性、权威性及其观点立场正确性做任何保证或承诺!文档内容仅供研究参考,付费前请自行鉴别。
3、如文档内容存在违规,或者侵犯商业秘密、侵犯著作权等,请点击“违规举报”。

碎片内容

安全监理实施细则(建筑类)

确认删除?
VIP
微信客服
  • 扫码咨询
会员Q群
  • 会员专属群点击这里加入QQ群
客服邮箱
回到顶部