电脑桌面
添加小米粒文库到电脑桌面
安装后可以在桌面快捷访问

控制理论与控制工程专业硕士研究生培养方案

控制理论与控制工程专业硕士研究生培养方案_第1页
1/4
控制理论与控制工程专业硕士研究生培养方案_第2页
2/4
控制理论与控制工程专业硕士研究生培养方案_第3页
3/4
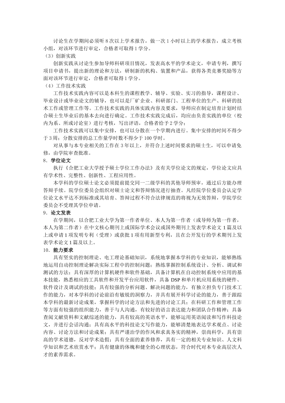
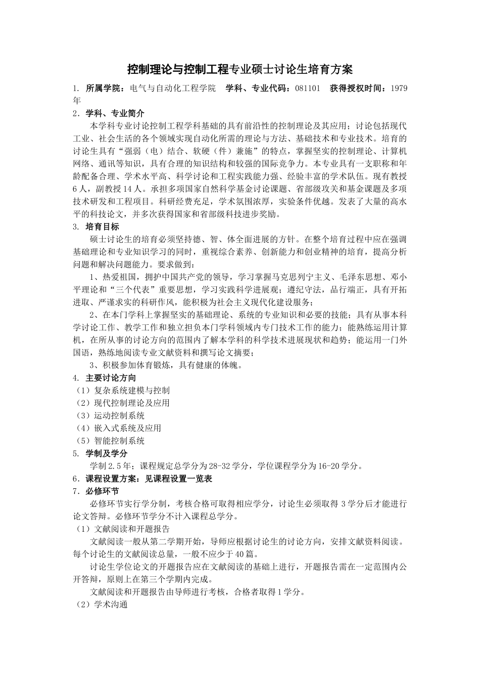
控制理论与控制工程专业硕士讨论生培育方案1. 所属学院:电气与自动化工程学院 学科、专业代码:081101 获得授权时间:1979年2.学科、专业简介本学科专业讨论控制工程学科基础的具有前沿性的控制理论及其应用;讨论包括现代工业、社会生活的各个领域实现自动化所需的理论与方法、基础技术和专业技术。培育的讨论生具有“强弱(电)结合、软硬(件)兼施”的特点,掌握坚实的控制理论、计算机网络、通讯等知识,具有合理的知识结构和较强的国际竞争力。本专业具有一支职称和年龄配备合理、学术水平高、科学讨论和工程实践能力强、经验丰富的学术队伍。现有教授6 人,副教授 14 人。承担多项国家自然科学基金讨论课题、省部级攻关和基金课题及多项技术研发和工程项目。科研经费充足,学术氛围浓厚,实验条件优越。发表了大量的高水平的科技论文,并多次获得国家和省部级科技进步奖励。3. 培育目标硕士讨论生的培育必须坚持德、智、体全面进展的方针。在整个培育过程中应在强调基础理论和专业知识学习的同时,重视综合素养、创新能力和创业精神的培育,提高分析问题和解决问题能力。要求做到:1、热爱祖国,拥护中国共产党的领导,学习掌握马克思列宁主义、毛泽东思想、邓小平理论和“三个代表”重要思想,学习实践科学进展观;遵纪守法,品行端正,具有开拓进取、严谨求实的科研作风,能积极为社会主义现代化建设服务;2、在本门学科上掌握坚实的基础理论、系统的专业知识和必要的技能;具有从事本科学讨论工作、教学工作和独立担负本门学科领域内专门技术工作的能力;能熟练运用计算机,在所从事的讨论方向的范围内了解本学科的科学技术进展现状和趋势;能运用一门外国语,熟练地阅读专业文献资料和撰写论文摘要; 3、积极参加体育锻炼,具有健康的体魄。4. 主要讨论方向(1)复杂系统建模与控制(2)现代控制理论及应用(3)运动控制系统(4)嵌入式系统及应用(5)智能控制系统5. 学制及学分学制 2.5 年;课程规定总学分为 28-32 学分,学位课程学分为 16-20 学分。6.课程设置方案:见课程设置一览表7.必修环节必修环节实行学分制,考核合格可取得相应学分,讨论生必须取得 3 学分后才能进行论文答辩。必修环节学分不计入课程总学分。(1)文献阅读和开题报告文献阅读一般从第二学期开始,导师应根据讨论生的讨论方向,安排文献资料阅读。每个讨论生的文献阅读总量,一般不应少于 40 篇。讨论生学位论文的开题报告应在文献...

1、当您付费下载文档后,您只拥有了使用权限,并不意味着购买了版权,文档只能用于自身使用,不得用于其他商业用途(如 [转卖]进行直接盈利或[编辑后售卖]进行间接盈利)。
2、本站所有内容均由合作方或网友上传,本站不对文档的完整性、权威性及其观点立场正确性做任何保证或承诺!文档内容仅供研究参考,付费前请自行鉴别。
3、如文档内容存在违规,或者侵犯商业秘密、侵犯著作权等,请点击“违规举报”。

碎片内容

控制理论与控制工程专业硕士研究生培养方案

确认删除?
VIP
微信客服
  • 扫码咨询
会员Q群
  • 会员专属群点击这里加入QQ群
客服邮箱
回到顶部