电脑桌面
添加小米粒文库到电脑桌面
安装后可以在桌面快捷访问

专利文献著录项目统一代码——INID代码

专利文献著录项目统一代码——INID代码_第1页
1/3
专利文献著录项目统一代码——INID代码_第2页
2/3
专利文献著录项目统一代码——INID代码_第3页
3/3
专利文献著录项目统一代码——INID 代码国际认可的(著录项目)数据识别代码,Internationally agreed Numbers for the Identification of (bibliographic) Data 的缩略语巴黎联盟专利局间情报国际合作委员会(ICIREPAT)为专利文献著录项目制定了统一代码(INID)。这种代码由圆圈或括号所括的两位阿拉伯数字表示(10)文献标志(11)文献号(或专利号)(12)文献类别(13)公布专利文献的国家或机构/根据 WIPO 标准 ST.16 制定的文献种类代码(15)有关专利修正的信息(19)WIPO 标准 ST.3 制定的国家代码或公布专利文献机构的其他标识(20)申请数据 国内登记项目/专利申请或补充保护证书数据(21)专利申请号(22)专利申请日期(23)其他登记日期(包括临时说明书提出之后完整说明书提出日期,展览优先权日期)(24)所有权生效日期工业产权权利开始生效日期(25)原始申请公布时的语种(26)申请公布的语种(30)优先权数据 国际优先权案项目(31)优先申请号(32)优先申请日期(33)优先申请国家或组织代码,对于根据 PCT 程序提交的国际申请,应使用代码“WO”(34)依地区或国际协定提交的优先申请中的国家代码,至少有一个地区或国际申请提交的国家是巴黎联盟成员国(40)文献的公知日期 公布日期(41)未经审查并在此日或日前尚未批准专利的说明书,向公众提供阅览或接受复制日期(42)经审查但并在此日或日前尚未批准专利的说明书,向公众提供阅或接受复制日期(43)未经审查并在此日或日前尚未批准专利的说明书出版日期(44)经审查并在此日或日前尚未批准专利的说明书出版日期(45)经审查批准专利(此日或日前已经授权的专利文献)的说明书出版日期(46)专利申请中权利要求的出版日期(47)已批准专利(此日或日前已经授权)的说明向公众提供阅览或复制的日期(48)经过修正的专利文献公布日期(50)技术情报项目(51)国际专利分类号 IPC(International Patent Classification,缩写成Int. cl),右上角的阿拉伯数字代表 <<国际专利分类表>>的版本,如 Int. cl 代表第五版。(52)本国专利分类号(53)国际十进制分类号(54)发明题目(55)关键词(56)已发表过的有关技术水平的文献(57)文摘及专利权项(58)审查时所需检索学科的范围(60)其他法定的有关国内专利文献(国内或前国内专利文献,包括其未公布的申请)的参考项目,如:美国的临时申请例:[60] Provisional application No. ...

1、当您付费下载文档后,您只拥有了使用权限,并不意味着购买了版权,文档只能用于自身使用,不得用于其他商业用途(如 [转卖]进行直接盈利或[编辑后售卖]进行间接盈利)。
2、本站所有内容均由合作方或网友上传,本站不对文档的完整性、权威性及其观点立场正确性做任何保证或承诺!文档内容仅供研究参考,付费前请自行鉴别。
3、如文档内容存在违规,或者侵犯商业秘密、侵犯著作权等,请点击“违规举报”。

碎片内容

专利文献著录项目统一代码——INID代码

津创媒+ 关注
实名认证
内容提供者

欢迎交流文创,小店资料希望满足您的需要。

确认删除?
VIP
微信客服
  • 扫码咨询
会员Q群
  • 会员专属群点击这里加入QQ群
客服邮箱
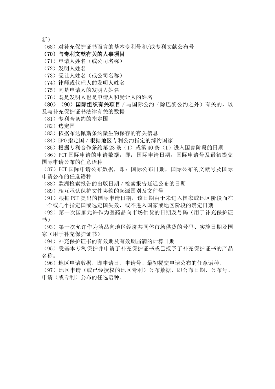
回到顶部