电脑桌面
添加小米粒文库到电脑桌面
安装后可以在桌面快捷访问

轧钢漩流井基坑支护施工方案

轧钢漩流井基坑支护施工方案_第1页
1/33
轧钢漩流井基坑支护施工方案_第2页
2/33
轧钢漩流井基坑支护施工方案_第3页
3/33
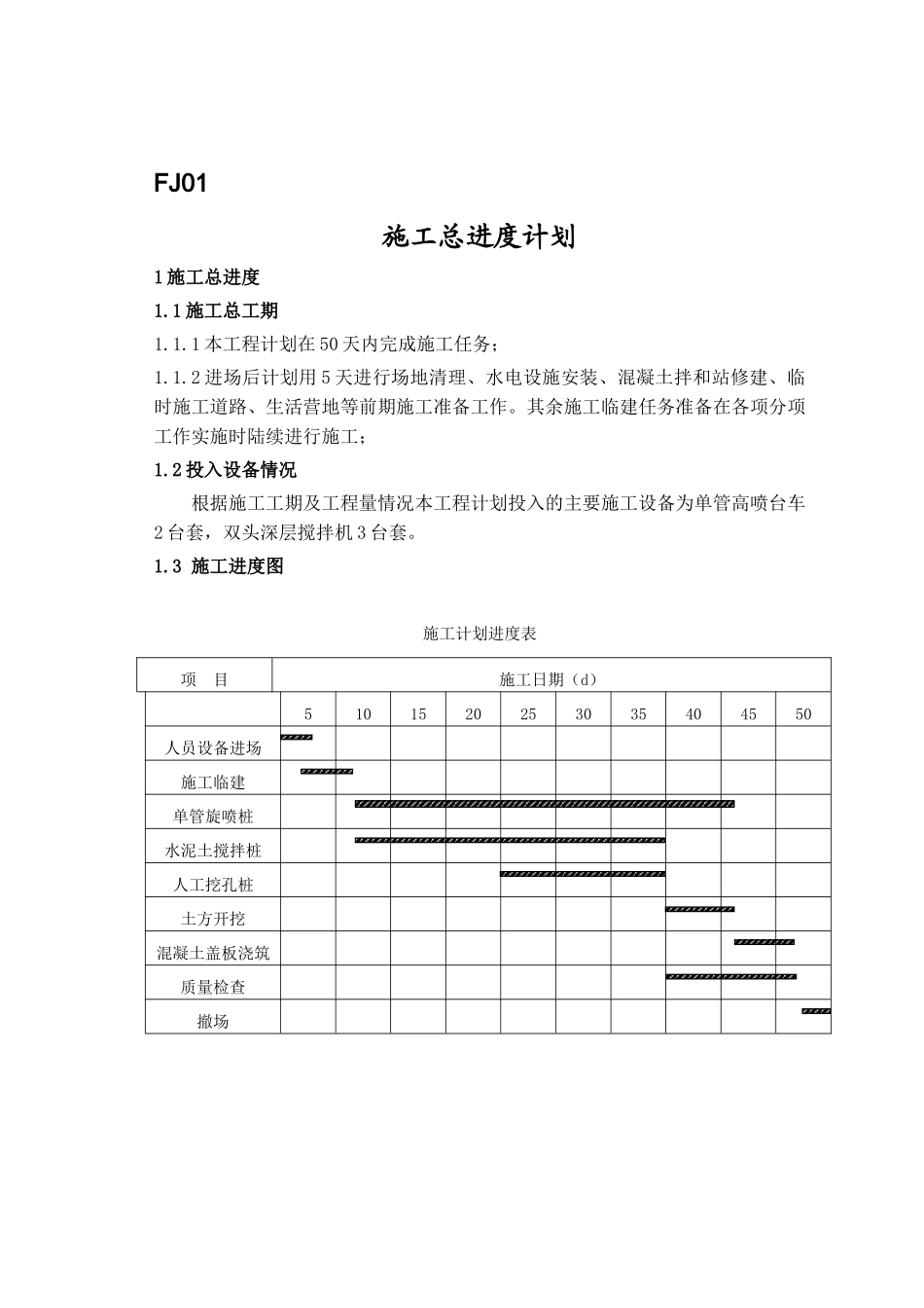
FJ01施工总进度计划1 施工总进度1.1 施工总工期1.1.1 本工程计划在 50 天内完成施工任务;1.1.2 进场后计划用 5 天进行场地清理、水电设施安装、混凝土拌和站修建、临时施工道路、生活营地等前期施工准备工作。其余施工临建任务准备在各项分项工作实施时陆续进行施工;1.2 投入设备情况根据施工工期及工程量情况本工程计划投入的主要施工设备为单管高喷台车2 台套,双头深层搅拌机 3 台套。1.3 施工进度图 施工计划进度表项 目施工日期(d)5101520253035404550人员设备进场施工临建单管旋喷桩水泥土搅拌桩人工挖孔桩土方开挖混凝土盖板浇筑质量检查撤场FJ02施 工 组 织 设 计1 编制依据1.1 建龙钢厂(轧钢区)旋流井基坑支护工程施工文件及设计图纸;1.2 现场踏勘所获得的实际资料;1.3 本工程相关的现行国家与行业标准、规程和法律规范及《宁波市软土深基坑支护设计与施工暂行技术规定》。2 工程概况2.1 工程概况拟建的宁波建龙钢厂旋流井基坑工程位于宁波市北仑新区,地下室深约 23米。本分项工程主要包括:2.1.1 工程支护桩本工程采纳人工挖孔桩作为支护桩,直径为 Φ900,桩尖持力层为 10-3 层中等风化凝灰岩,桩端进入持力层深度 2m,其中:桩长约 24.5m(其中 8 米为不灌注砼),桩数为 120 根,1258.98 米。2.1.2 围护结构本工程的围护结构采纳人工挖孔灌注桩排桩挡土,排桩后面采纳双排搅拌桩、高压旋喷桩止水。围护结构设计挡土人工挖孔灌注桩 Φ900 共 120 根。止水一部分采纳 Φ700水泥搅拌桩,搭接 200;另一部分采纳 Φ500 单管高压旋喷桩,搭接 200。2.1.3 被动土体加固与止水采 纳Φ700水 泥 搅 拌 桩 , 搭 接200 , 加 固 体 深 度(3.5、5.5、6.5、8、9.5)m,总方量 16000 余立方米;采纳 Φ500 单管高压旋喷桩,搭接 200,总延米 14000 余米;另有 Φ600 排水管井 250.101 米。2.2 工程、水文地质条件根据工程地质勘察报告,施工范围内岩土层可分为2.3 施工条件施工现场变压器容量 KVA,供水管直径 mm。本工程的±0.000 相当于绝对标高 m。3 施工总规划3.1 人工挖孔灌注桩3.1.1 人工挖孔灌注桩按省标“DBJ-10-1-90”、国标“JGJ94-94”和行业标准“YB9258-97”施工。3.1.2 人工挖孔灌注桩的桩位水平偏差不得大于 50mm,竖向偏差不大于 1%,主筋保护层厚度 50mm。3.1.3 工程支护桩持力层为中等风化凝灰岩,桩端进入持力层深度不小于...

1、当您付费下载文档后,您只拥有了使用权限,并不意味着购买了版权,文档只能用于自身使用,不得用于其他商业用途(如 [转卖]进行直接盈利或[编辑后售卖]进行间接盈利)。
2、本站所有内容均由合作方或网友上传,本站不对文档的完整性、权威性及其观点立场正确性做任何保证或承诺!文档内容仅供研究参考,付费前请自行鉴别。
3、如文档内容存在违规,或者侵犯商业秘密、侵犯著作权等,请点击“违规举报”。

碎片内容

轧钢漩流井基坑支护施工方案

文旅传媒+ 关注
实名认证
内容提供者

传播文化,成就未来

确认删除?
VIP
微信客服
  • 扫码咨询
会员Q群
  • 会员专属群点击这里加入QQ群
客服邮箱
回到顶部