电脑桌面
添加小米粒文库到电脑桌面
安装后可以在桌面快捷访问

会计服务协议书

会计服务协议书_第1页
1/2
会计服务协议书_第2页
2/2
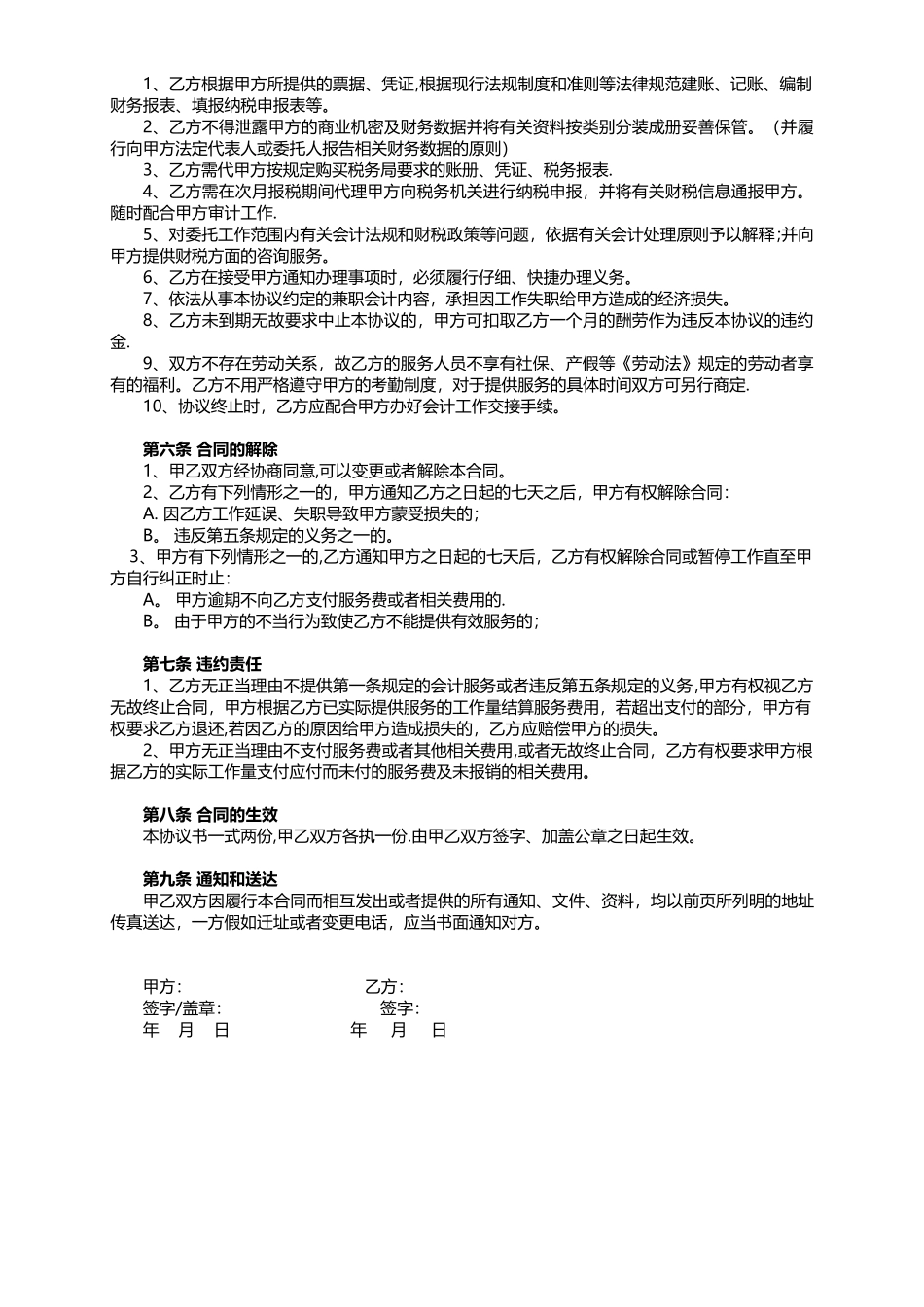
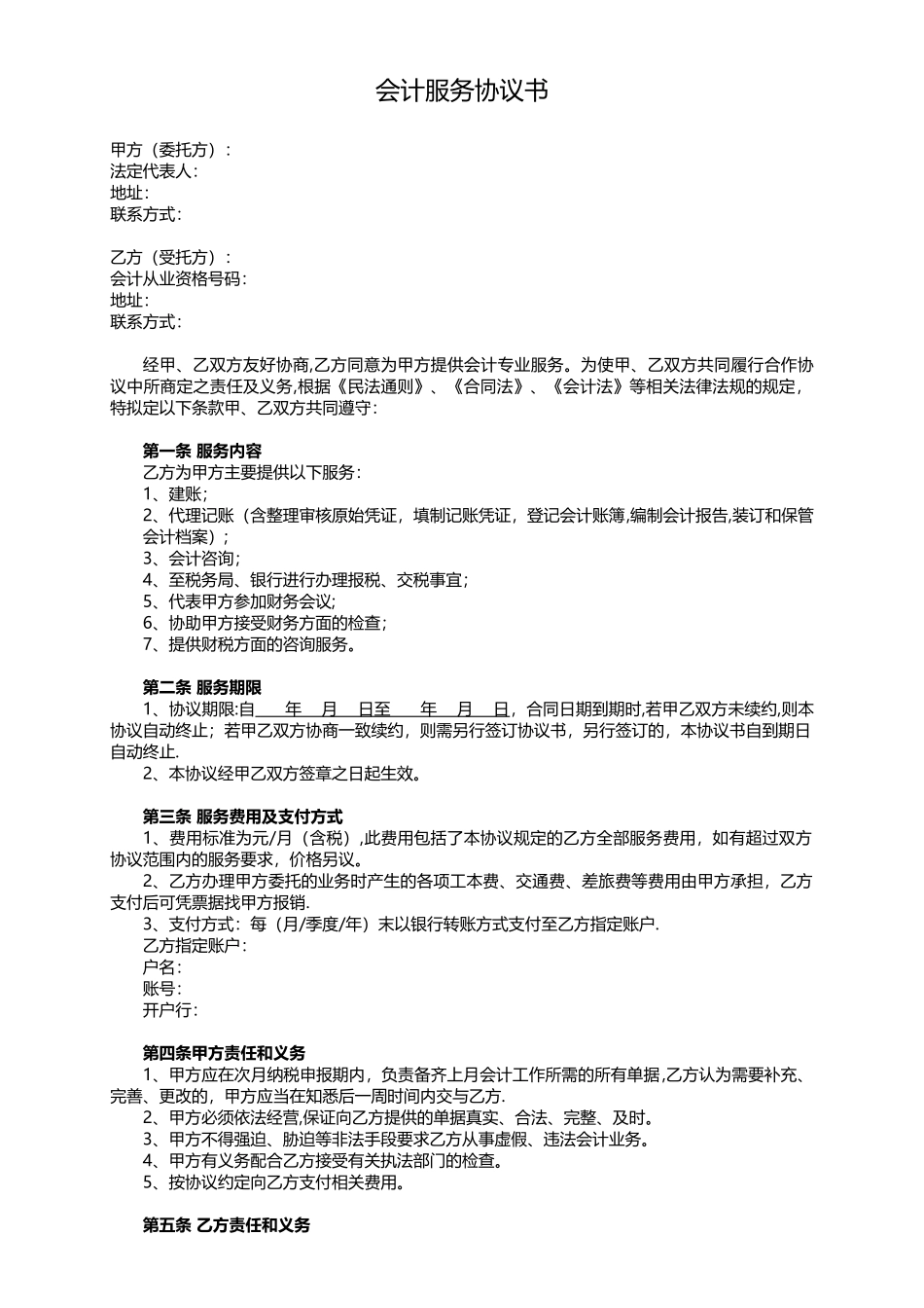
会计服务协议书甲方(委托方): 法定代表人: 地址:联系方式:乙方(受托方): 会计从业资格号码: 地址:联系方式:经甲、乙双方友好协商,乙方同意为甲方提供会计专业服务。为使甲、乙双方共同履行合作协议中所商定之责任及义务,根据《民法通则》、《合同法》、《会计法》等相关法律法规的规定,特拟定以下条款甲、乙双方共同遵守:第一条 服务内容乙方为甲方主要提供以下服务:1、建账;2、代理记账(含整理审核原始凭证,填制记账凭证,登记会计账簿,编制会计报告,装订和保管会计档案);3、会计咨询;4、至税务局、银行进行办理报税、交税事宜;5、代表甲方参加财务会议;6、协助甲方接受财务方面的检查;7、提供财税方面的咨询服务。第二条 服务期限1、协议期限:自 年 月 日至 年 月 日,合同日期到期时,若甲乙双方未续约,则本协议自动终止;若甲乙双方协商一致续约,则需另行签订协议书,另行签订的,本协议书自到期日自动终止.2、本协议经甲乙双方签章之日起生效。第三条 服务费用及支付方式1、费用标准为元/月(含税),此费用包括了本协议规定的乙方全部服务费用,如有超过双方协议范围内的服务要求,价格另议。2、乙方办理甲方委托的业务时产生的各项工本费、交通费、差旅费等费用由甲方承担,乙方支付后可凭票据找甲方报销.3、支付方式:每(月/季度/年)末以银行转账方式支付至乙方指定账户.乙方指定账户:户名:账号:开户行:第四条甲方责任和义务1、甲方应在次月纳税申报期内,负责备齐上月会计工作所需的所有单据 ,乙方认为需要补充、完善、更改的,甲方应当在知悉后一周时间内交与乙方.2、甲方必须依法经营,保证向乙方提供的单据真实、合法、完整、及时。3、甲方不得强迫、胁迫等非法手段要求乙方从事虚假、违法会计业务。4、甲方有义务配合乙方接受有关执法部门的检查。5、按协议约定向乙方支付相关费用。第五条 乙方责任和义务1、乙方根据甲方所提供的票据、凭证,根据现行法规制度和准则等法律规范建账、记账、编制财务报表、填报纳税申报表等。2、乙方不得泄露甲方的商业机密及财务数据并将有关资料按类别分装成册妥善保管。(并履行向甲方法定代表人或委托人报告相关财务数据的原则)3、乙方需代甲方按规定购买税务局要求的账册、凭证、税务报表.4、乙方需在次月报税期间代理甲方向税务机关进行纳税申报,并将有关财税信息通报甲方。随时配合甲方审计工作.5、对委托工作范围内有关会计法规和财税政策等问题,...

1、当您付费下载文档后,您只拥有了使用权限,并不意味着购买了版权,文档只能用于自身使用,不得用于其他商业用途(如 [转卖]进行直接盈利或[编辑后售卖]进行间接盈利)。
2、本站所有内容均由合作方或网友上传,本站不对文档的完整性、权威性及其观点立场正确性做任何保证或承诺!文档内容仅供研究参考,付费前请自行鉴别。
3、如文档内容存在违规,或者侵犯商业秘密、侵犯著作权等,请点击“违规举报”。

碎片内容

会计服务协议书

您可能关注的文档

确认删除?
VIP
微信客服
  • 扫码咨询
会员Q群
  • 会员专属群点击这里加入QQ群
客服邮箱
回到顶部