电脑桌面
添加小米粒文库到电脑桌面
安装后可以在桌面快捷访问

企业管理咨询有限公司绩效考评制度试行稿

企业管理咨询有限公司绩效考评制度试行稿_第1页
1/15
企业管理咨询有限公司绩效考评制度试行稿_第2页
2/15
企业管理咨询有限公司绩效考评制度试行稿_第3页
3/15
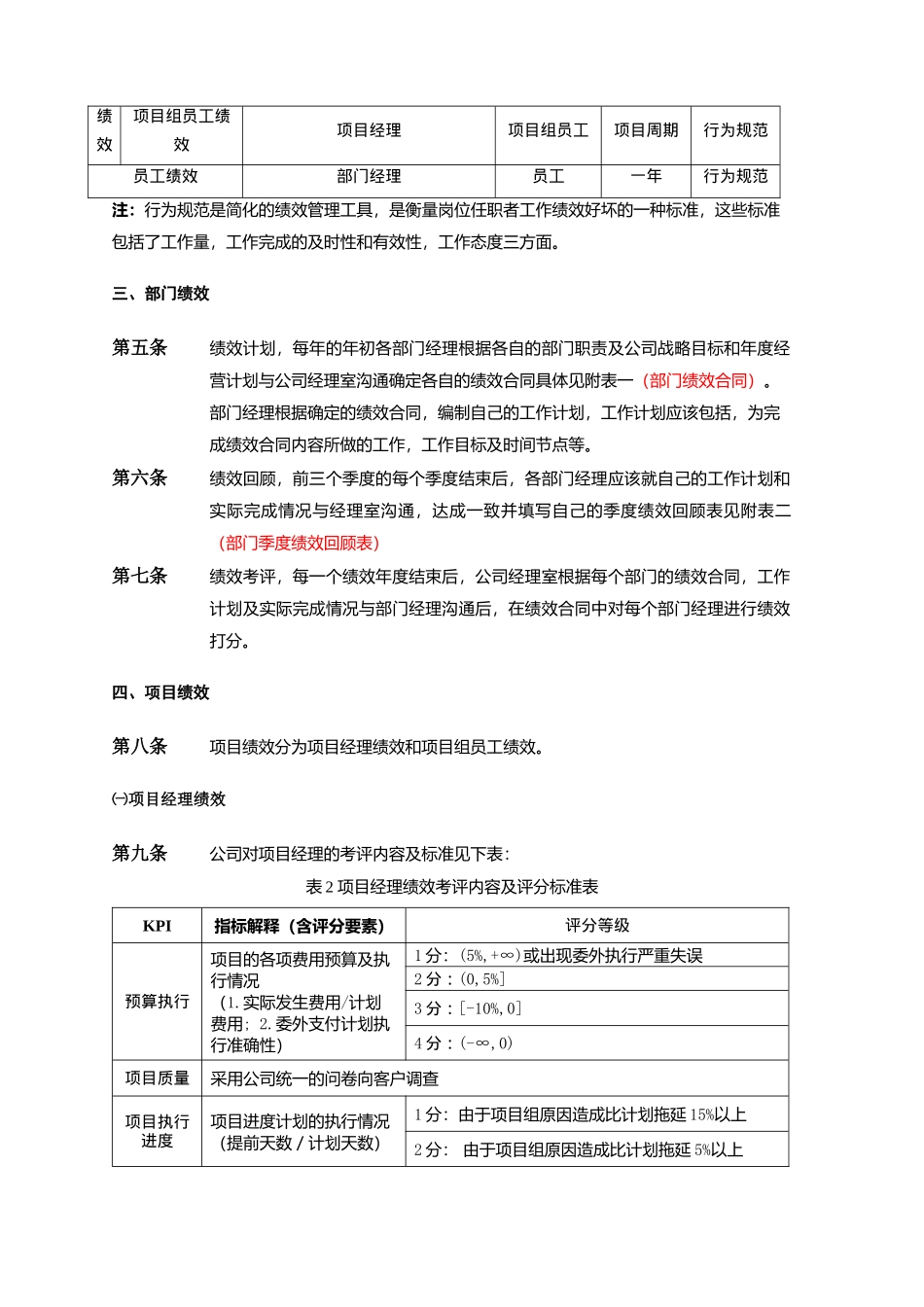
绩效考评制度试行稿一、总则第一条绩效管理的目的1.保证企业愿景及战略目标的实现2.促进组织和个人绩效的改善3.作为激励的评判标准第二条 绩效管理的原则1.公开性原则2.客观性原则3.开放沟通原则4.差别性原则第三条绩效管理的组织1. 公司成立绩效管理委员会,为公司的绩效管理最高决策机构,领导公司的绩效管理工作。2. 公司绩效管理委员会由公司的总经理,副总经理,各部门经理组成。3. 公司总经理任绩效管理委员会主任。4. 公司的绩效管理委员会每半年召开一次会议,也可以根据绩效管理工作的需要,由公司总经理提出临时召开。公司负责人力资源管理的专职人员列席参加。5. 专职部门:公司的行政综合部负责公司的绩效管理工作的组织和系统的维护二、绩效分类第四条公司内绩效分为部门绩效,项目绩效和员工绩效,具体见下表:表 1 公司绩效分类表绩效类别考评人被考评人周期方法部门绩效公司经理室部门经理一年KPI项目项目经理绩效公司级项目是绩效管理委员会,部门级项目是部门经理项目经理项目周期KPI绩效项目组员工绩效项目经理项目组员工项目周期行为规范员工绩效部门经理员工一年行为规范注:行为规范是简化的绩效管理工具,是衡量岗位任职者工作绩效好坏的一种标准,这些标准包括了工作量,工作完成的及时性和有效性,工作态度三方面。三、部门绩效第五条绩效计划,每年的年初各部门经理根据各自的部门职责及公司战略目标和年度经营计划与公司经理室沟通确定各自的绩效合同具体见附表一(部门绩效合同)。部门经理根据确定的绩效合同,编制自己的工作计划,工作计划应该包括,为完成绩效合同内容所做的工作,工作目标及时间节点等。第六条绩效回顾,前三个季度的每个季度结束后,各部门经理应该就自己的工作计划和实际完成情况与经理室沟通,达成一致并填写自己的季度绩效回顾表见附表二(部门季度绩效回顾表) 第七条绩效考评,每一个绩效年度结束后,公司经理室根据每个部门的绩效合同,工作计划及实际完成情况与部门经理沟通后,在绩效合同中对每个部门经理进行绩效打分。四、项目绩效第八条项目绩效分为项目经理绩效和项目组员工绩效。㈠项目经理绩效第九条公司对项目经理的考评内容及标准见下表:表 2 项目经理绩效考评内容及评分标准表KPI指标解释(含评分要素)评分等级预算执行项目的各项费用预算及执行情况(1.实际发生费用/计划费用; 2.委外支付计划执行准确性)1 分:(5%,+∞)或出现委外执行严重失误2 分:(0,5%]3...

1、当您付费下载文档后,您只拥有了使用权限,并不意味着购买了版权,文档只能用于自身使用,不得用于其他商业用途(如 [转卖]进行直接盈利或[编辑后售卖]进行间接盈利)。
2、本站所有内容均由合作方或网友上传,本站不对文档的完整性、权威性及其观点立场正确性做任何保证或承诺!文档内容仅供研究参考,付费前请自行鉴别。
3、如文档内容存在违规,或者侵犯商业秘密、侵犯著作权等,请点击“违规举报”。

碎片内容

企业管理咨询有限公司绩效考评制度试行稿

确认删除?
VIP
微信客服
  • 扫码咨询
会员Q群
  • 会员专属群点击这里加入QQ群
客服邮箱
回到顶部