电脑桌面
添加小米粒文库到电脑桌面
安装后可以在桌面快捷访问

加工中心安全操作规范要求

加工中心安全操作规范要求_第1页
1/4
加工中心安全操作规范要求_第2页
2/4
加工中心安全操作规范要求_第3页
3/4
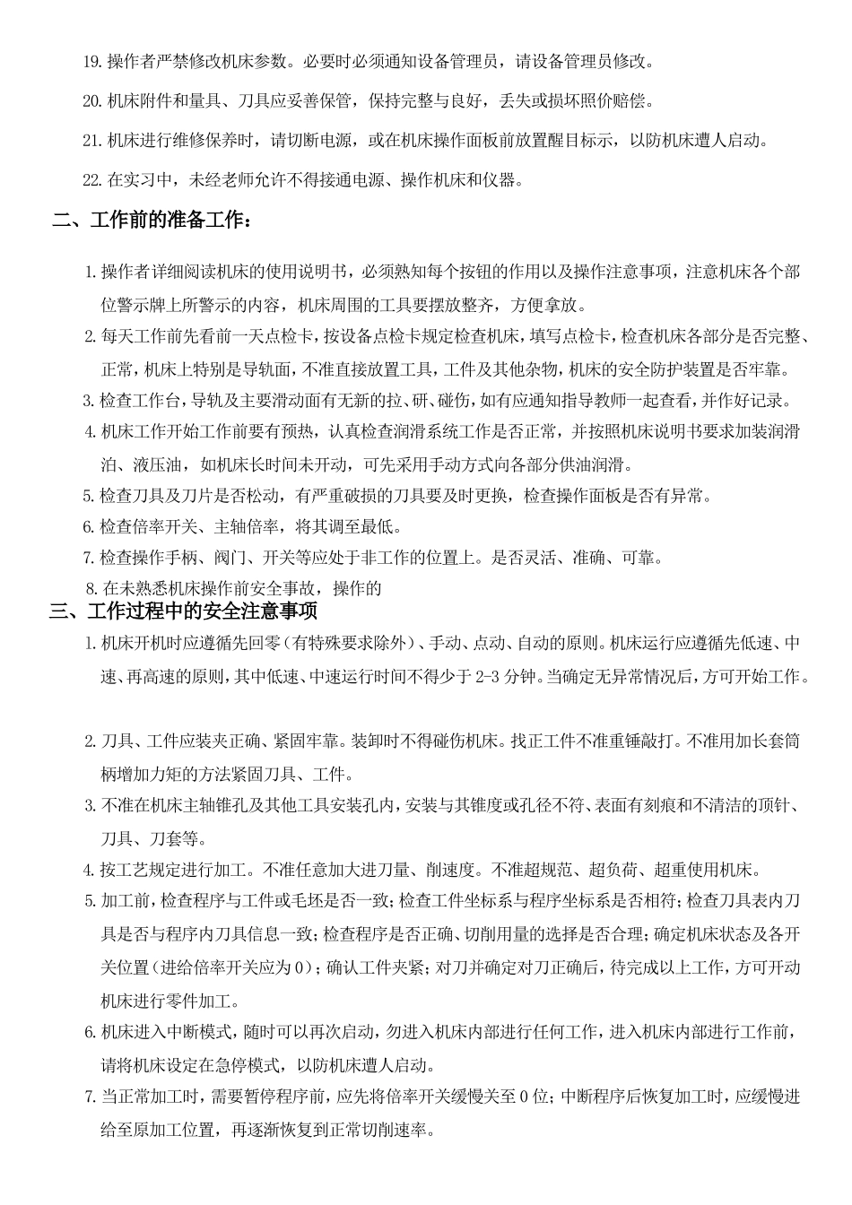
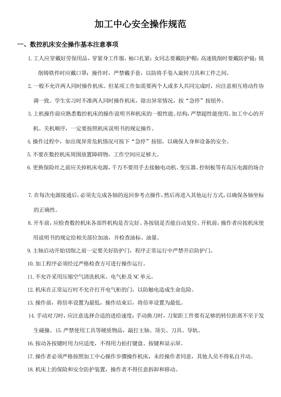
加工中心安全操作规范一、数控机床安全操作基本注意事项1.工人应穿戴好劳保用品,穿紧身工作服,袖口扎紧;女同志要戴防护帽;高速铣削时要戴防护镜;铣削铸铁件时应戴口罩;操作时,严禁戴手套,以防将手卷入旋转刀具和工件之间。 2.一般不允许两人同时操作机床。但某项工作如需要两个人或多人共同完成时,应注意相互将动作协调一致。学生实习时不准两人同时操作机床,除出异常情况,按“急停”按钮外。3.上机操作前应熟悉数控机床的操作说明书和机床的一般性能、结构,严禁超性能使用。加工中心的开机、关机顺序,一定要按照机床说明书的规定操作。 4.操作过程中,如出现异常危机情况可按下“急停”按钮,以确保人身和设备的安全。5.不要在数控机床周围放置障碍物,工作空间应足够大。 6.更换保险丝之前应关掉机床电源,千万不要用手去接触电动机、变压器、控制板等有高压电源的场合 7.在每次电源接通后,必须先完成各轴的返回参考点操作,然后再进入其他运行方式,以确保各轴坐标的正确性。8.开车前,应检查数控机床各部件机构是否完好、各按钮是否能自动复位。开机前,操作者应按机床使用说明书的规定给相关部位加油,并检查油标、油量。 9.主轴启动开始切削之前一定要关好防护门,程序正常运行中严禁开启防护门。 10.加工程序必须经过严格检查方可进行操作运行。 11.不允许采用压缩空气清洗机床、电气柜及 NC 单元。12.机床在正常运行时不允许打开电气柜的门,以防触电造成生命危险。13.操作前,将倍率设置为最低,操作结束后,将倍率设置为最低。14.手动对刀时,应注意选择合适的进给速度;手动换刀时,刀架距工件要有足够的转位距离不至于发生碰撞。15.严禁使用工具等硬质物品,敲打主轴、顶尖、刀具、导轨。 16.按动各按键时用力应适度,不得用力拍打键盘、按键和显示屏。17.操作者必须严格按照加工中心操作步骤操作机床,未经操作者同意,其他人员不得私自开动。 18.机床上的保险和安全防护装置,操作者不得任意拆卸和移动。 19.操作者严禁修改机床参数。必要时必须通知设备管理员,请设备管理员修改。 20.机床附件和量具、刀具应妥善保管,保持完整与良好,丢失或损坏照价赔偿。 21.机床进行维修保养时,请切断电源,或在机床操作面板前放置醒目标示,以防机床遭人启动。 22.在实习中,未经老师允许不得接通电源、操作机床和仪器。二、工作前的准备工作: 1.操作者详细阅读机床的使用说明书,必须熟知每个按钮的作用以及...

1、当您付费下载文档后,您只拥有了使用权限,并不意味着购买了版权,文档只能用于自身使用,不得用于其他商业用途(如 [转卖]进行直接盈利或[编辑后售卖]进行间接盈利)。
2、本站所有内容均由合作方或网友上传,本站不对文档的完整性、权威性及其观点立场正确性做任何保证或承诺!文档内容仅供研究参考,付费前请自行鉴别。
3、如文档内容存在违规,或者侵犯商业秘密、侵犯著作权等,请点击“违规举报”。

碎片内容

加工中心安全操作规范要求

确认删除?
VIP
微信客服
  • 扫码咨询
会员Q群
  • 会员专属群点击这里加入QQ群
客服邮箱
回到顶部