电脑桌面
添加小米粒文库到电脑桌面
安装后可以在桌面快捷访问

危险化学品从业单位安全生产标准化评审标准

危险化学品从业单位安全生产标准化评审标准_第1页
1/60
危险化学品从业单位安全生产标准化评审标准_第2页
2/60
危险化学品从业单位安全生产标准化评审标准_第3页
3/60
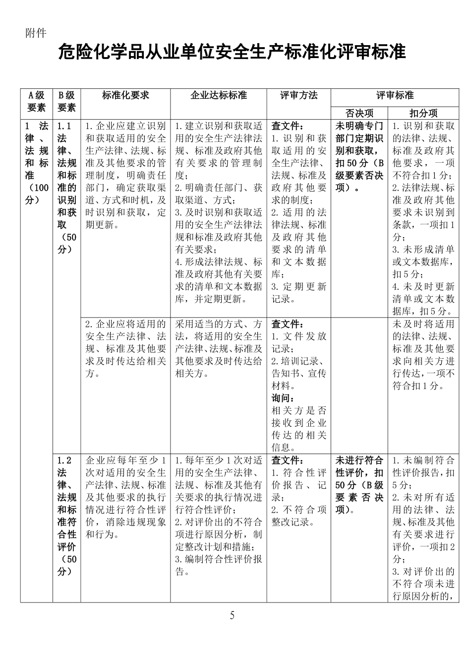
附件 危险化学品从业单位安全生产标准化评审标准A 级要素B 级要素标准化要求企业达标标准评审方法评审标准否决项扣分项1 法律 、法 规和 标准(100分)1.1法律、法规和标准的识别和获取(50分)1.企业应建立识别和获取适用的安全生产法律、法规、标准及其他要求的管理制度,明确责任部门,确定获取渠道、方式和时机,及时识别和获取,定期更新。1.建立识别和获取适用的安全生产法律法规、标准及政府其他有 关 要 求 的 管 理 制度;2.明确责任部门、获取渠道、方式;3.及时识别和获取适用的安全生产法律法规和标准及政府其他有关要求;4.形成法律法规、标准及政府其他有关要求的清单和文本数据库,并定期更新。查文件:1. 识 别 和 获取 适 用 的 安全生产法律、法规、标准及政 府 其 他 要求的制度;2. 适 用 的 法律法规、标准及 政 府 其 他要 求 的 清 单和 文 本 数 据库;3. 定 期 更 新记录。未明确专门部门定期识别和获取,扣 50 分(B级要素否决项)。1.识别和获取的法律、法规、标准及政府其他要求,一项不符合扣 1 分;2.法律法规、标准及政府其他要求未识别到条款,一项扣 1分;3.未形成清单或文本数据库,扣 5 分;4.未及时更新清单或文本数据库,扣 5 分。2.企业应将适用的安全生产法律、法规、标准及其他要求及时传达给相关方。采用适当的方式、方法,将适用的安全生产法律、法规、标准及其他要求及时传达给相关方。查文件:1. 文 件 发 放记录;2.培训记录、告知书、宣传材料。询问:相 关 方 是 否接 收 到 企 业传 达 的 相 关信息。未及时将适用的法律、法规、标准及其他要求向相关方进行传达,一项不符合扣 1 分。1.2法律、法规和标准符合性评价(50分)企业应每年至少 1次对适用的安全生产法律、法规、标准及其他要求的执行情况进行符合性评价,消除违规现象和行为。1.每年至少 1 次对适用的安全生产法律、法规、标准及其他有关要求的执行情况进行符合性评价;2.对评价出的不符合项进行原因分析,制定整改计划和措施;3.编制符合性评价报告。查文件:1. 符 合 性 评价 报 告 、 记录;2. 不 符 合 项整改记录。未进行符合性评价,扣50 分(B 级要 素 否 决项)。1.未编制符合性评价报告,扣5 分;2.未对所有适用的法律、法规、标准及其他有关要求进行评价,一项扣 2分;3.对评价出的不符合项未进行原因分析的,5A 级要素B...

1、当您付费下载文档后,您只拥有了使用权限,并不意味着购买了版权,文档只能用于自身使用,不得用于其他商业用途(如 [转卖]进行直接盈利或[编辑后售卖]进行间接盈利)。
2、本站所有内容均由合作方或网友上传,本站不对文档的完整性、权威性及其观点立场正确性做任何保证或承诺!文档内容仅供研究参考,付费前请自行鉴别。
3、如文档内容存在违规,或者侵犯商业秘密、侵犯著作权等,请点击“违规举报”。

碎片内容

危险化学品从业单位安全生产标准化评审标准

确认删除?
VIP
微信客服
  • 扫码咨询
会员Q群
  • 会员专属群点击这里加入QQ群
客服邮箱
回到顶部