电脑桌面
添加小米粒文库到电脑桌面
安装后可以在桌面快捷访问

XXX公司(或XXX项目)商业计划书VIP免费

XXX公司(或XXX项目)商业计划书_第1页
1/26
XXX公司(或XXX项目)商业计划书_第2页
2/26
XXX公司(或XXX项目)商业计划书_第3页
3/26
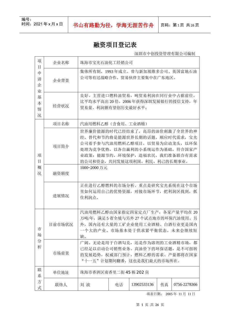
第1页共26页编号:时间:2021年x月x日书山有路勤为径,学海无涯苦作舟页码:第1页共26页融资项目登记表深圳市中创投资管理有限公司编制项目申请企业基本情况企业名称珠海市宝光石油化工经销公司企业背景集体所有制,1993年成立。曾与新加坡维多公司、英国富地石油公司等有过战略合作。贸易伙伴主要集中在广东地区。经营状况良好。主营进口燃料油贸易,吨贸易利润在同行业中占据前位,比平均水平高出20倍。2006年获得深圳发展银行的授信支持,年贸易量、利润额有望创历史最好水平。项目概况项目名称汽油用燃料乙醇(含食用、工业酒精)项目简介世界廉价能源的时代已经结束了,高昂的油价刺激了全世界的神经。替代和节约将是能源世界长期的话题。顺应时代需求,宝光公司着手参与汽油用燃料乙醇项目,以贸易为启动龙头,以环保处理为竞争优势,以各自赢利的小系统运作为基础,符合国家产业政策:能源节约,环境保护,造福农民。我们准备联合有需求的公司和资金,共同发展这项利国、利民、利己的长期事业。融资额度1000~2000万元进展情况正在进行乙醇燃料的市场分析。重点是研究宝光系统在这个市场里如何运用自己的优势资源,对接市场环节,把利润区找到,抓住利润点。市场分析目前市场状况汽油用燃料乙醇由国家指定四家定点厂生产,各家产量平均在20万吨/年,满足5省全境与另外27个试点地市的环保汽油使用。另外,国内还有大量的工矿企业使用工业酒精。白酒行业更是国内一个大的产业。市场基本处于供求紧平衡状态,未来会继续短缺。市场前景广阔。无论是用于白酒勾兑,还是作为溶剂的工业酒精市场,都已经足以启动公司销售业务。高油价下的环保话题,是不可扭转的发展趋势,权威部门预计,燃料乙醇的需求、产量都将在国家“十一五”计划期间翻番,这也是我们最大的市场所在。联系方式单位地址珠海市香洲区南香里二街45栋202房联络人刘波电话13902533136传真0756-2278366填表日期:2005年11月11日第2页共26页第1页共26页编号:时间:2021年x月x日书山有路勤为径,学海无涯苦作舟页码:第2页共26页第3页共26页第2页共26页编号:时间:2021年x月x日书山有路勤为径,学海无涯苦作舟页码:第3页共26页珠海市宝光石油化工经销公司燃料乙醇项目商业计划书编号:日期:2005-11-11地址:广东省珠海市香洲区南香里二街45栋202房邮政编码:519000联系人及职务:刘波总经理电话:0756-22783660769-866121013902533136传真:0756-22783660769-8687687网址/电子邮箱:lb@pub.zhuhai.gd.cn保密本商业计划书属商业机密,所有权属于珠海市宝光石油化工经销公司(以下简称“宝光石油”,燃料乙醇项目持有人)。所涉及的内容和资料只限于已签署投资意向书的投资者使用。收到本计划书后,收件方应即刻确认,并遵守以下的规定:1、在未取得珠海市宝光石油化工经销公司(燃料乙醇项目持有人)的书面许可前,收件人不得将本计划书之内容复制、泄露、散布;2、收件人如无意进行本计划书所述之项目,请按上述地址尽快将本计划书完整退回。报告目录第一部分摘要................................................................................2第二部分综述................................................................................6第三部分融资计划.......................................................................16第四部分运作计划.......................................................................20第五部分附录..............................................................................23第一部分摘要一、公司简单描述宝光石油公司成立于1993年,注册资本300万元人民币。1997年维多新加坡公司租用第4页共26页第3页共26页编号:时间:2021年x月x日书山有路勤为径,学海无涯苦作舟页码:第4页共26页公司经营权,在国内进行成品油和燃料油贸易。公司同华南各大油商,如中石油、中石化壳牌广州公司、BP等公司都保持了良好的合作关系。2001年由公司现法人代表刘波出资购买公司经营权,组成人才团队到东莞开展终端贸易至今,已经形成一套适应当今激烈市场竞争的生存经...

1、当您付费下载文档后,您只拥有了使用权限,并不意味着购买了版权,文档只能用于自身使用,不得用于其他商业用途(如 [转卖]进行直接盈利或[编辑后售卖]进行间接盈利)。
2、本站所有内容均由合作方或网友上传,本站不对文档的完整性、权威性及其观点立场正确性做任何保证或承诺!文档内容仅供研究参考,付费前请自行鉴别。
3、如文档内容存在违规,或者侵犯商业秘密、侵犯著作权等,请点击“违规举报”。

碎片内容

XXX公司(或XXX项目)商业计划书

确认删除?
VIP
微信客服
  • 扫码咨询
会员Q群
  • 会员专属群点击这里加入QQ群
客服邮箱
回到顶部