电脑桌面
添加小米粒文库到电脑桌面
安装后可以在桌面快捷访问

XXXX-2019年中国胡麻油市场调查与投资前景评估报告VIP免费

XXXX-2019年中国胡麻油市场调查与投资前景评估报告_第1页
1/51
XXXX-2019年中国胡麻油市场调查与投资前景评估报告_第2页
2/51
XXXX-2019年中国胡麻油市场调查与投资前景评估报告_第3页
3/51
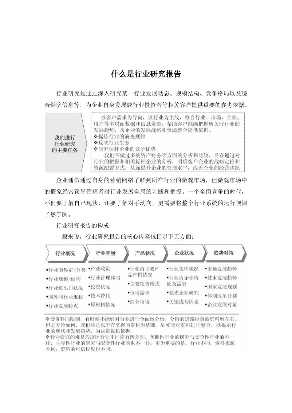
胡麻油什么是行业研究报告行业研究是通过深入研究某一行业发展动态、规模结构、竞争格局以及综合经济信息等,为企业自身发展或行业投资者等相关客户提供重要的参考依据。企业通常通过自身的营销网络了解到所在行业的微观市场,但微观市场中的假象经常误导管理者对行业发展全局的判断和把握。一个全面竞争的时代,不但要了解自己现状,还要了解对手动向,更需要将整个行业系统的运行规律了然于胸。行业研究报告的构成一般来说,行业研究报告的核心内容包括以下五方面:行业研究的目的及主要任务行业研究是进行资源整合的前提和基础。对企业而言,发展战略的制定通常由三部分构成:外部的行业研究、内部的企业资源评估以及基于两者之上的战略制定和设计。行业与企业之间的关系是面和点的关系,行业的规模和发展趋势决定了企业的成长空间;企业的发展永远必须遵循行业的经营特征和规律。行业研究的主要任务:解释行业本身所处的发展阶段及其在国民经济中的地位分析影响行业的各种因素以及判断对行业影响的力度预测并引导行业的未来发展趋势判断行业投资价值揭示行业投资风险为投资者提供依据2014-2019年中国胡麻油市场调查与投资前景评估报告【出版日期】2014年【交付方式】Email电子版/特快专递【价格】纸介版:7000元电子版:7200元纸介+电子:7500元【订购电话】400-600-8596010-86825756传真:010-60343813【报告链接】http://www.ibaogao.com/baogao/041G410612014.html报告目录第一章胡麻油的相关概述第一节胡麻油简述第二节食用油的精炼过程第三节食用油的分类一、按国家标准分类二、按油的品种分类三、按脂肪酸类别分类第四节胡麻油的营养含量及食疗作用第五节正品胡麻油的鉴定第二章2013-2014年世界胡麻油行业整体运营状况分析第一节2013-2014年世界食用油运行环境浅析第二节2013-2014年世界胡麻油行业市场发展格局一、亚麻的产量和经济效益二、全球亚麻籽产量依然偏低三、法国亚麻产量连续四年来均居世界第一四、西欧亚麻总量丰收质量优异第三节2013-2014年世界油用亚主要国家运行分析一、美国二、加拿大三、俄罗斯第四节2014-2019年世界胡麻油行业发展趋势分析第三章2013-2014年中国胡麻油行业市场发展环境解析第一节2013-2014年中国经济环境分析一、国民经济运行情况GDP二、消费价格指数CPI、PPI三、全国居民收入情况四、恩格尔系数五、工业发展形势六、固定资产投资情况七、财政收支状况八、中国汇率调整九、货币供应量十、中国外汇储备十一、存贷款基准利率调整情况十二、存款准备金率调整情况十三、社会消费品零售总额十四、对外贸易&进出口十五、城镇人员从业状况第二节2013-2014年中国胡麻油市场政策环境分析一、七大措施搞活流通扩大消费政策解析(快速消费品)二、《食用油国家新标准》三、《国务院办公厅关于促进油料生产发展的意见》四、食用油市场调控政策频亮剑第三节2013-2014年中国胡麻油市场社会环境分析第四章2013-2014年中国胡麻油行业市场运行态势剖析第一节2013-2014年中国食用油产业现状综述一、我国食用油工业现状与布局二、食用油行业进入“中国创造”时代三、中国食用油行业将进入标准化时代四、食用油行业整合趋势明显五、技术质量不断提升第二节2013-2014年中国亚麻油最新资讯一、亚麻籽油工艺研究通过省级鉴定二、亚麻芥油燃料助喷气式飞机减排第三节2013-2014年中国胡麻油行业概况一、会宁亚麻油产业开发迈新步二、晶康亚麻油,健康产业的革命三、开发和实施农业高新科技项目“亚麻籽胶”第五章2013-2014年中国胡麻油市场运行走势剖析第一节2013-2014年中国胡麻油市场运行特点分析第二节2013-2014年中国胡麻油市场动态分析一、福来喜得亚麻油专卖店落户兰州二、忻州市胡麻油价格持续走高第三节2013-2014年中国食用油市场整体概况一、区域消费差异明显二、新型食用油市场动态点评第四节2013-2014年中国胡麻油市场消费情况分析一、胡麻油适宜人群二、胡麻油市场价格分析三、点评亚麻油行业的网络营销第六章2007-2014年中国胡麻油所属行业数据监测分析第一节2007-2014年中国食用植物油加工行业规模分析一、企业数量增长分析二、从业人数增长分析三...

1、当您付费下载文档后,您只拥有了使用权限,并不意味着购买了版权,文档只能用于自身使用,不得用于其他商业用途(如 [转卖]进行直接盈利或[编辑后售卖]进行间接盈利)。
2、本站所有内容均由合作方或网友上传,本站不对文档的完整性、权威性及其观点立场正确性做任何保证或承诺!文档内容仅供研究参考,付费前请自行鉴别。
3、如文档内容存在违规,或者侵犯商业秘密、侵犯著作权等,请点击“违规举报”。

碎片内容

XXXX-2019年中国胡麻油市场调查与投资前景评估报告

中小学教育精品资料+ 关注
实名认证
内容提供者

中小学教育资料,优质文档创作者

确认删除?
VIP
微信客服
  • 扫码咨询
会员Q群
  • 会员专属群点击这里加入QQ群
客服邮箱
回到顶部