电脑桌面
添加小米粒文库到电脑桌面
安装后可以在桌面快捷访问

工程质量通病防治的监理措施VIP免费

工程质量通病防治的监理措施_第1页
1/4
工程质量通病防治的监理措施_第2页
2/4
工程质量通病防治的监理措施_第3页
3/4
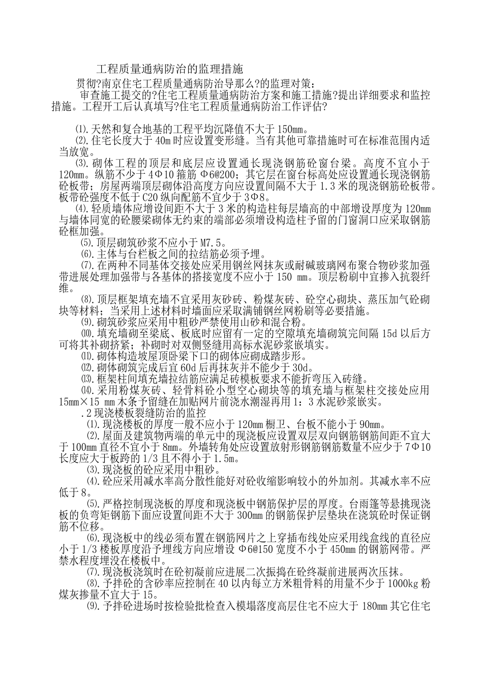
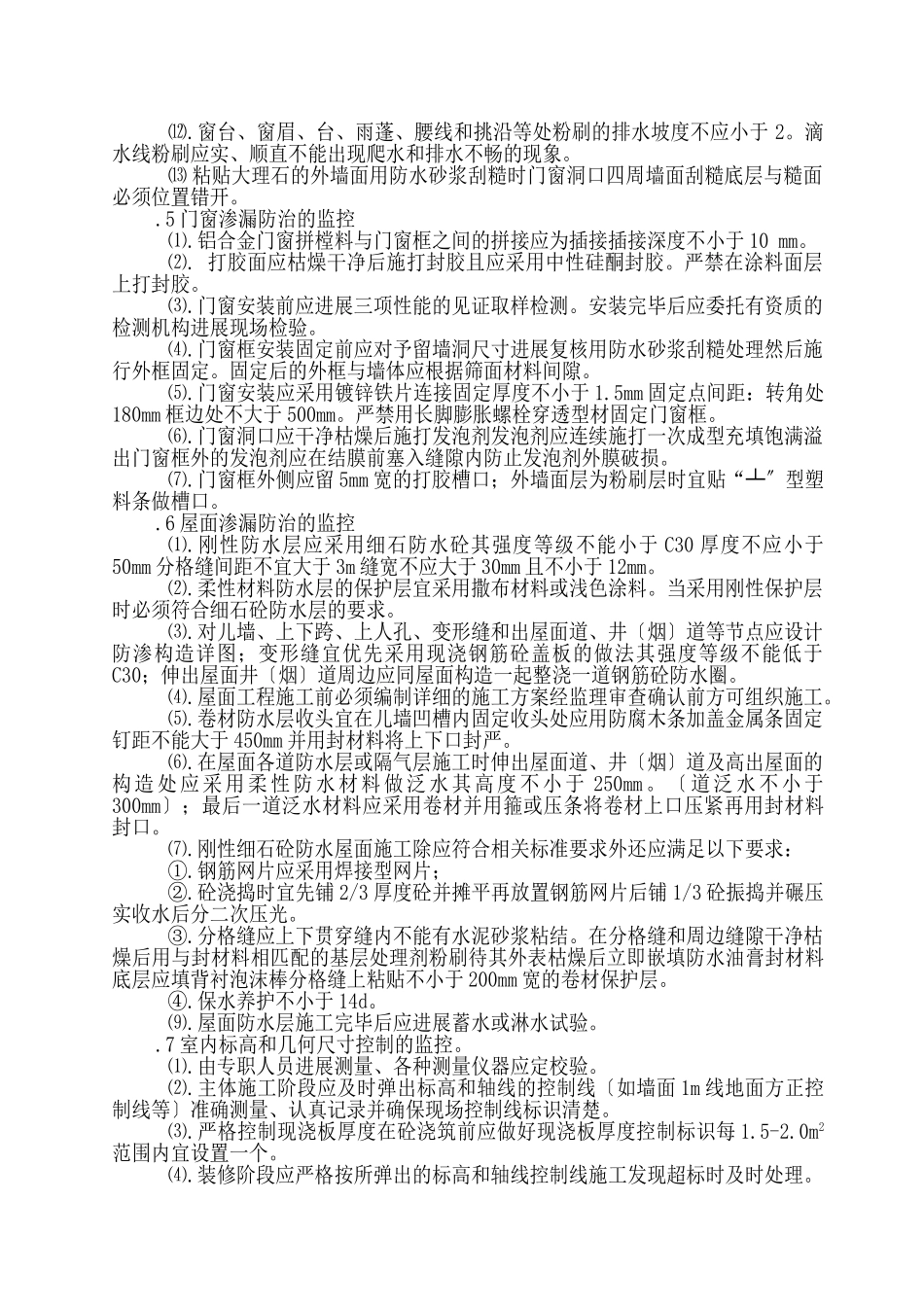
工程质量通病防治的监理措施贯彻?南京住宅工程质量通病防治导那么?的监理对策:审查施工提交的?住宅工程质量通病防治方案和施工措施?提出详细要求和监控措施。工程开工后认真填写?住宅工程质量通病防治工作评估?⑴.天然和复合地基的工程平均沉降值不大于150mm。⑵.住宅长度大于40m时应设置变形缝。当有其他可靠措施时可在标准范围内适当放宽。⑶.砌体工程的顶层和底层应设置通长现浇钢筋砼窗台梁。高度不宜小于120mm。纵筋不少于4Ф10箍筋Ф6@200;其它层在窗台标高处应设置通长现浇钢筋砼板带;房屋两端顶层砌体沿高度方向应设置间隔不大于1.3米的现浇钢筋砼板带。板带砼强度不低于C20纵向配筋不宜少于3Ф8。⑷.轻质墙体应增设间距不大于3米的构造柱每层墙高的中部增设厚度为120mm与墙体同宽的砼腰梁砌体无约束的端部必须增设构造柱予留的门窗洞口应采取钢筋砼框加强。⑸.顶层砌筑砂浆不应小于M7.5。⑹.主体与台栏板之间的拉结筋必须予埋。⑺.在两种不同基体交接处应采用钢丝网抹灰或耐碱玻璃网布聚合物砂浆加强带进展处理加强带与各基体的搭接宽度不应小于150mm。顶层粉刷中宜掺入抗裂纤维。⑻.顶层框架填充墙不宜采用灰砂砖、粉煤灰砖、砼空心砌块、蒸压加气砼砌块等材料;当采用上述材料时墙面应采取满铺钢丝网粉刷等必要措施。⑼.砌筑砂浆应采用中粗砂严禁使用山砂和混合粉。⑽.填充墙砌至梁底、板底时应留有一定的空隙填充墙砌筑完间隔15d以后方可将其补砌挤紧;补砌时对双侧竖缝用高标水泥砂浆嵌填实。⑾.砌体构造坡屋顶卧梁下口的砌体应砌成踏步形。⑿.砌体砌筑完成后宜60d后再抹灰并不能少于30d。⒀.框架柱间填充墙拉结筋应满足砖模板要求不能折弯压入砖缝。⒁.采用粉煤灰砖、轻骨料砼小型空心砌块等的填充墙与框架柱交接处应用15mm×15mm木条予留缝在加贴网片前浇水潮湿再用1:3水泥砂浆嵌实。.2现浇楼板裂缝防治的监控⑴.现浇楼板的厚度一般不应小于120mm橱卫、台板不能小于90mm。⑵.屋面及建筑物两端的单元中的现浇板应设置双层双向钢筋钢筋间距不宜大于100mm直径不宜小于8mm。外墙转角处应设置放射形钢筋钢筋数量不应少于7Ф10长度应大于板跨的1/3且不得小于1.5m。⑶.现浇板的砼应采用中粗砂。⑷.砼应采用减水率高分散性能好对砼收缩影响较小的外加剂。其减水率不应低于8。⑸.严格控制现浇板的厚度和现浇板中钢筋保护层的厚度。台雨篷等悬挑现浇板的负弯矩钢筋下面应设置间距不大于300mm的钢筋保护层垫块在浇筑砼时保证钢筋不位移。⑹.现浇板中的线必须布置在钢筋网片之上穿插布线处应采用线盒线的直径应小于1/3楼板厚度沿予埋线方向应增设Ф6@150宽度不小于450mm的钢筋网带。严禁水程度埋没在楼板中。⑺.现浇板浇筑时在砼初凝前应进展二次振捣在砼终凝前进展两次压抹。⑻.予拌砼的含砂率应控制在40以内每立方米粗骨料的用量不少于1000kg粉煤灰掺量不宜大于15。⑼.予拌砼进场时按检验批检查入模塌落度高层住宅不应大于180mm其它住宅不应大于150mm。⑽.现浇板浇筑后应在12小时内进展覆盖和浇水养护养护时间不能少于7d;对掺用缓凝外加剂的砼不能少于14d。⑾.砼现浇板强度小于1.2MPa时不能进展后续施工。当砼强度小于10MPa时不能在现浇板上吊运堆放重物。吊运、堆放重物时应减轻对现浇板的冲击影响。⑿.现浇板的板底宜采用免粉刷措施。⒀.支撑模板的选用必须经过计算除满足强度要求外还必须有足够的刚度和稳定性边支撑立杆与墙间间隔不能大于300mm中间不宜大于800mm。根据工要求装备足够数量的模板保证按标准要求拆模。⒁.施工缝的位置和处理后浇带的位置和砼浇筑应严格按设计要求和施工技术方案执行。后浇带应设在对构造受力影响较小的部位宽度为700-1000mm。后浇带的砼浇筑应在主体构造浇筑60d后进展浇筑时宜采用微膨胀砼。.3楼地面渗漏防治的监控⑴.橱卫间和有防水要求的建筑地面必须设置防水隔离层。⑵.橱卫间和有防水要求的楼板周边除门洞外向上做一道高度不小于200mm的砼翻边与楼板一同浇筑地面标高应比室内其它房间地面低20-30mm。⑶.上下水等予留洞口位置应正确洞口形状上大下小。⑷.道安装前楼板板厚范围内上下水的光滑外壁应先做毛化处理再均匀涂一层401塑料...

1、当您付费下载文档后,您只拥有了使用权限,并不意味着购买了版权,文档只能用于自身使用,不得用于其他商业用途(如 [转卖]进行直接盈利或[编辑后售卖]进行间接盈利)。
2、本站所有内容均由合作方或网友上传,本站不对文档的完整性、权威性及其观点立场正确性做任何保证或承诺!文档内容仅供研究参考,付费前请自行鉴别。
3、如文档内容存在违规,或者侵犯商业秘密、侵犯著作权等,请点击“违规举报”。

碎片内容

工程质量通病防治的监理措施

确认删除?
VIP
微信客服
  • 扫码咨询
会员Q群
  • 会员专属群点击这里加入QQ群
客服邮箱
回到顶部