电脑桌面
添加小米粒文库到电脑桌面
安装后可以在桌面快捷访问

AutoCAD考试题样与内容讲义VIP免费

AutoCAD考试题样与内容讲义_第1页
1/8
AutoCAD考试题样与内容讲义_第2页
2/8
AutoCAD考试题样与内容讲义_第3页
3/8
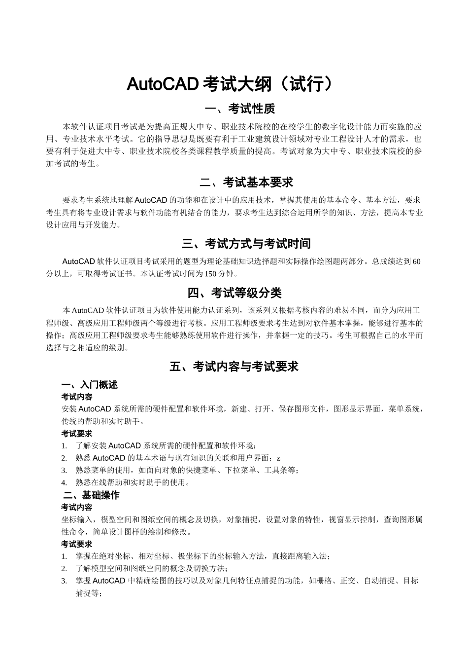
AutoCAD考试大纲(试行)一、考试性质本软件认证项目考试是为提高正规大中专、职业技术院校的在校学生的数字化设计能力而实施的应用、专业技术水平考试。它的指导思想是既要有利于工业建筑设计领域对专业工程设计人才的需求,也要有利于促进大中专、职业技术院校各类课程教学质量的提高。考试对象为大中专、职业技术院校的参加考试的考生。二、考试基本要求要求考生系统地理解AutoCAD的功能和在设计中的应用技术,掌握其使用的基本命令、基本方法,要求考生具有将专业设计需求与软件功能有机结合的能力,要求考生达到综合运用所学的知识、方法,提高本专业设计应用与开发能力。三、考试方式与考试时间AutoCAD软件认证项目考试采用的题型为理论基础知识选择题和实际操作绘图题两部分。总成绩达到60分以上,可取得考试证书。本认证考试时间为150分钟。四、考试等级分类本AutoCAD软件认证项目为软件使用能力认证系列,该系列又根据考核内容的难易不同,而分为应用工程师级、高级应用工程师级两个等级进行考核。应用工程师级要求考生达到对软件基本掌握,能够进行基本的操作;高级应用工程师级要求考生能够熟练使用软件进行操作,并掌握一定的技巧。考生可根据自己的水平而选择与之相适应的级别。五、考试内容与考试要求一、入门概述考试内容安装AutoCAD系统所需的硬件配置和软件环境,新建、打开、保存图形文件,图形显示界面,菜单系统,传统的帮助和实时助手。考试要求1.了解安装AutoCAD系统所需的硬件配置和软件环境;2.熟悉AutoCAD的基本术语与现有知识的关联和用户界面;z3.熟悉菜单的使用,如面向对象的快捷菜单、下拉菜单、工具条等;4.熟悉在线帮助和实时助手的使用。二、基础操作考试内容坐标输入,模型空间和图纸空间的概念及切换,对象捕捉,设置对象的特性,视窗显示控制,查询图形属性命令,简单设计图样的绘制和修改。考试要求1.掌握在绝对坐标、相对坐标、极坐标下的坐标输入方法,直接距离输入法;2.了解模型空间和图纸空间的概念及切换方法;3.掌握AutoCAD中精确绘图的技巧以及对象几何特征点捕捉的功能,如栅格、正交、自动捕捉、目标捕捉等;4.掌握设置对象的特性,如图层、颜色、线型和线宽及用对象特性管理器修改对象的特性,以及对象特性在设计数据表达中的作用;5.熟悉应用绘图、修改、对象特性设置、显示控制之类的基础命令;6.掌握应用向导、样板图、默认设置创建用户自己的绘图环境,多文档设计环境、图形的局部打开;7.掌握1:1和非1:1工程图处理技术;8.重点掌握一些常用的查询命令,如List、Dist、Area、Id、Status、Time等。三、基本绘图与编辑方法考试内容各种二维绘图命令,各种图形编辑命令,图案填充。考试要求1.绘制直线、圆、弧、椭圆、矩形、正多边形、多段线、样条曲线、圆环和点等命令;2.掌握基本的图形编辑功能,如取消、重复、删除、移动、旋转、复制、镜像、阵列、剪切、延伸、圆角和倒角等;3.熟悉一些高级编辑方法,学会利用夹点功能对对象进行快速的编辑;4.熟悉各种选择集的构造与使用方法,了解循环选择方法、对象编组的构造与使用、过滤器构造选择集、多段线的编辑;5.创建图案填充。四、尺寸标注与文本标注考试内容尺寸标注样式的设置、尺寸标注类型、尺寸标注与尺寸编辑方法,文字样式的设置、文字的输入与编辑方法。考试要求1.熟悉尺寸标注样式的设置与尺寸标注类型,能将尺寸样式设置成符和国标的结果2.掌握各种尺寸标注与尺寸编辑方法,如引线、注释和公差标注、快速标注等,会利用设计中心采纳其它设计图纸的样式;3.掌握文字样式的设置;4.掌握单行与多行文本的输入及其编辑方法;5.了解工程汉字中特殊符号的输入方法五、块参照与块的属性考试内容块的创建、更新与插入,块属性定义与编辑,能根据要求,创建设计图中需要的块定义。考试要求1.掌握在图形中创建块参照与插入块参照,并将其转变为独立的图形文件;2.熟悉块属性定义与编辑并控制属性的可见性。六、图形输出考试内容配置输出设备、设置输出方式、输出图形命令。考试要求1.会添加和配置输出设备;2.熟悉在模型空间输出样式的设置,了解在图纸空间输出样式的设置;3....

1、当您付费下载文档后,您只拥有了使用权限,并不意味着购买了版权,文档只能用于自身使用,不得用于其他商业用途(如 [转卖]进行直接盈利或[编辑后售卖]进行间接盈利)。
2、本站所有内容均由合作方或网友上传,本站不对文档的完整性、权威性及其观点立场正确性做任何保证或承诺!文档内容仅供研究参考,付费前请自行鉴别。
3、如文档内容存在违规,或者侵犯商业秘密、侵犯著作权等,请点击“违规举报”。

碎片内容

AutoCAD考试题样与内容讲义

您可能关注的文档

确认删除?
VIP
微信客服
  • 扫码咨询
会员Q群
  • 会员专属群点击这里加入QQ群
客服邮箱
回到顶部