电脑桌面
添加小米粒文库到电脑桌面
安装后可以在桌面快捷访问

浙江省信息技术统一考试试题VIP免费

浙江省信息技术统一考试试题_第1页
1/14
浙江省信息技术统一考试试题_第2页
2/14
浙江省信息技术统一考试试题_第3页
3/14
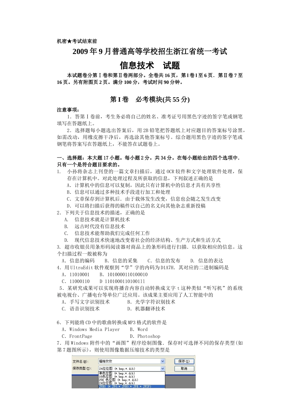
机密★考试结束前2009年9月普通高等学校招生浙江省统一考试信息技术试题本试题卷分第Ⅰ卷和第Ⅱ卷两部分。全卷共16页,第l卷l至6页.第Ⅱ卷7至16页。另有附图页2页。满分100分,考试时问90分钟。第I卷必考模块(共55分)注意事项:1.答第Ⅰ卷前,考生务必将自己的姓名、准考证号用黑色字迹的签字笔或钢笔填写在答题纸上。2.选择题每小题选出答案后,用2B铅笔把答题纸上对应题目的答案标号涂黑,如需改动,用橡皮擦干净后,再选涂其他答案标号。综合题用黑色字迹的签字笔或钢笔将答案写在答题纸上,不能答在试题卷上。一、选择题:本大题17小题。每小题2分。共34分。在每小题给出的四个选项中.只有一个是符合题目要求的。1.小孙将杂志上刊登的一篇文章扫描后,通过OCR较件和文字处理软件处理,保存在计算机中。对此处理过程及所获取的信息,下列叙述正确的是A.计算机中的信息可以复制,因此只有计算机中的信息才具有共享性B.信息可以通过多种技术手段进行加工和处理C.文章保存到计算机后.由于载体发生改变,信息也会随之发生改变D.可以将扫描后获得的稿件以自己的名义向其他杂志重新投稿2.下列关于信息技术的描述,正确的是A.信息技术就是计算机技术B.远古时代没有信息技术C.信息技术能帮助我们完成任何工作D.现代信息技术快速地改变着社会的经济结构、生产方式和生活方式3.超市收银员用条形码阅读器对商品上的条形码进行扫描.以获取相应的信息。这个扫描过程一般被称为A.信息的编码B.信息的采集C.信息的发布D.信息的表达4.用UltraEdit软件观察到“学”字的内码为D1A7H.其对应的二进制编码是A.11010001B.1010000110100010C.11000110D11010001101001ll5.某研究成果可以实现将播音内容自动转换成文字t这种类似“听写机”的系统被电视台、广播电台等单位广泛应用。该成果主要应用了人工智能中的A.手写文字识别技术B.光学字符识别技术C.语音识别技术D.机器翻译技术6.下列能将CD中的歌曲转换成MP3格式的软件是A.WindowsMediaPlayerB.WordC.FrontPageD.Photoshop7.用Windows附件中的“画图”程序绘制图像.保存时可选择不同的保存类型(如第7题图所示),则使用图像数据压缩技术的类型是A.16色位图B.256色位图C.JPEGD.24位位图8.目前移动通信运营商大力宣传3G手机,这里“3G”指的是A.手机中存储卡的存储容量为3GBB.手机能够收发的短信容量为3GBC.第三代移动通信技术D.第三代手机制造技术9.下列行为最有可能导致计算机信息安全问题的是A.设置较复杂密码且定期更新B.及时安装系统补丁C.经常清除IE浏览器的插件D.打开陌生网友留言中链接的网页10.有一张青花瓷图片如第10题-1图(见附翻页)所示,小洪对该图片分别进行了调整亮度、调整对比度、图像旋转和图像裁剪四种操作,得到笫10题-2图(见附图页)所示的四张图片。则所得到的四张图片中,只进行过调整亮度或对比度操作的是A.图A和图BB.图A和罔CC.图B和图CD图A和图D11.某音频文件.属性如第11题图所示,下列对该音频文件的描述正确的是A.该音频的采样频率是22050kHzB.该音频文件的存储容量约为2.52KBC.该音频是双声道立体声的D.该音频文件属于Wave格式12.对于数据库和数据表,下列描述正确的是A.数据表中记录数是有限的B.一个数据库只能包含一张数据表C.数据表不可以被重新命名D.数据表可以是一维的,也可以是二维的13.小李准备制作一个网站,在素材收集阶段,下列做法比较恰当的是①将各类索材按类型分别存放在不同的文件央中②为便于识别素材,将网上下载的素材文件重新命名③对图片素材根据需要进行裁剪、压缩等处理④网上信息是公开发布的,不存在版权同题,所有素材都可以被随意下载和使用A①②③B.①②④C.①③④D②③④14.一个摸球游戏的流程图如第14题图所示(红球总数和绿球总数均大于0)。游戏结束时,S位所代表的是A.摸到的绿球数B.摸到的红球数C.未摸到的绿球数D.未摸到的红球数15.暑假期问,小江意外收到一条手机短信,称他被中央电视台某节目纽抽为幸运用户,获得了高额奖金及奖品若干,但要先交税及手续费。让他汇款到某一指定账号。下列对此类信息的评价及处理恰...

1、当您付费下载文档后,您只拥有了使用权限,并不意味着购买了版权,文档只能用于自身使用,不得用于其他商业用途(如 [转卖]进行直接盈利或[编辑后售卖]进行间接盈利)。
2、本站所有内容均由合作方或网友上传,本站不对文档的完整性、权威性及其观点立场正确性做任何保证或承诺!文档内容仅供研究参考,付费前请自行鉴别。
3、如文档内容存在违规,或者侵犯商业秘密、侵犯著作权等,请点击“违规举报”。

碎片内容

浙江省信息技术统一考试试题

状元书阁+ 关注
实名认证
内容提供者

爱好英语教学和互联网行业,热爱教育事业,兢兢业业

确认删除?
VIP
微信客服
  • 扫码咨询
会员Q群
  • 会员专属群点击这里加入QQ群
客服邮箱
回到顶部